Ремонт УЗМ-51М

Устройство защиты от повышенного или пониженного напряжения УЗМ-51М служило мне верой и правдой ровно 6 лет (при двухлетней гарантии и заявленном сроке службы 10 лет). Но в один прекрасный момент электричество дома кончилось.
Разбираем и разбираемся.
Пруф покупки:

Начнем с того, что предпосылки были — уже как полгода на УЗМ мерцал зеленый индикатор, хотя реле продолжало работать. Но, естественно, нужно было ждать жареного петуха. Кстати, автомат слева — байпас, который я поставил как раз на такой случай.

Вот и виновник обзора.


Разборка элементарная. Срываем пломбу и вытаскиваем защелку DIN рейки, выкручиваем 2 самореза.


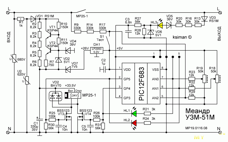
Коммутационное реле MP25-1 изготовлено по заказу Меандра, которое вполне способно выдержать заявленные 80 А. Конденсатор Hyncdz 35 В 330 мкФ, не вздут и всё остальное выглядит отлично.


Микроконтроллер PIC12F683-I/SN


Здоровый варистор 20D681K. Не помешает одеть его в термоусадку.


Первым кандидатом на выбывание стал электролитический конденсатор Hyncdz. Транзистортестер Маркуса выдал подозрительно малое значение. Перемеряем мультиметром.


Конденсатор усох в 100 000 раз, при этом еще пару месяцев назад я проверял работу реле кнопкой, и оно работало.
Ищем посты dens17 и смотрим, у кого бы купить нормальных конденсаторов.


Выводы магнитятся. У старого, кстати, тоже.


Ёмкость 327 мкФ — соответствует, ESR 0.14 Ом, Vloss 1.5%

Высота подходит

Паяем. Заодно зашунтировал керамикой этот электролит и выход линейного стабилизатора LP2950, варистор затянул в весёленькую желтую термоусадку.

Даже работает

+79 |
3236
110
|
+95 |
3700
79
|
они не дорогие
p/s
у меня в похожем реле (узм-40) желтая\серая «плёнка» конденсатор х2 (0.22 на 275в) умер
Потому что они кончилисьПосле одного недавнего ремонта выяснил, что все ходовые номиналы кончились, и пополнил запасы электролитов, а про полимерные как-то и не подумал. Перепаял что было, поставил обратно в щиток, еще на 6 лет хватит.
Общался там с НОВЫМ директором Меандра (старого, Евгения Васина, который устроил саботаж с браком УЗМок в 2018-2019), ушли на пенсию ещё в 2022ом. И правильно!
Новый директор сказал, что с этого года будут переходить на полимерные конденсаторы. Что это стоит +60 рублей, и это не так адски дорого, как кажется.
Ещё он же сказал, что они победили все проблемы УЗМок, кроме конденсатора.
Ну, посмотрим. Я с этого года снова стал УЗМки ставить, потому что на них удобнее настраивать уставки напряжения, чем на НоваТеке.
Это даже прям испытано на моей тупой маман было в 2016 году. Я смог по телефону спросить про «А на какую цифру указывает носик крутилки» и сказать, чтобы она подкрутила её на другую.
Ещё это же полезно, когда щит монтируют (я ща говорю о тех, которые собираю я — метр на метр и весом в 120..130 кг). Когда его таскают рабочие, они случайно могут скрутить крутилки уставок.
На УЗМках сразу будет видно (так как в Акте выполненных работ указана величина уставок), а на НоваТеке — нет.
Я с этого года снова вернулся на ВАР+УЗМ-51м, в общем. Из-за крутилок, и из-за их нового директора.
Но, «второму игроку приготовится» )
Правильно что поставили на 50 вольт, можно даже на проводках лежа с другой стороны платы или куда влезет.
Это современные не телевизоры, которые тухнут через 3 месяца после окончания гарантии.
В любом случае, за спрос денег не берут, вроде в комментах все пишут, что они лояльные. Не надеялся, что мне починят, а вон, не обидели…
Вот он пружинкой
750mA — 5KV
по крайней мере уже в конце прошлого века микроволновки без проблем работали пустыми.
Кстати, трансформаторные некоторые с завода без предохранителя в высоковольтной цепи
мне вполне хватает наблюдения, что пара микроволновок классической конструкции, одна из начала 0х, а вторая из конца 90х при включении пустой благополучно работают, и ни один предохранитель в них за это время не пострадал.
и если данный простой факт не укладывается в чьи-то попытки обьяснения, значит эти обьяснения чего-то не учитывают.
а куда лишние 200В пропадают? вижу там один такой здоровый резистор и больше ничего подходящего, подозреваю что на нем излишки и выделяются.
и все равно не те это температуры не те.
золотистый оттенок припоя у этой цепочки выдает нагрев. целый ватт на них это немало, а емкость — рядом. там не сотня градусов конечно, но явно тепло.
интересно, как там рэле питается, не 5ю же миллиамперами. обмотка на сетевое напряжение там чтоль, а удержание через здоровый резистор?
Реле бистабильное: 2 обмотки, 2 устойчивых состояния, 3 вывода. Обмотки на 24 В, питается от этого самого конденсатора
а в обозреваемой поделке я не вижу причин для усыхания в такой короткий срок кроме брака или изначально низкого качества
Upd: чеков и доков не просили. Следов ремонта не видно. Номер на корпусе мой.
Но тут нюанс, у трех одна плата, у трех другие и разное количество кондеров. Т.е четыре разных варианта, из последних — светодиоды внизу как у автора, у остальных один над другим.
В зависимости от того сколько емкости осталось в конденсаторе реле может срабатывать от «не каждый раз» до «один раз сработало, а обратно уже никак»
Хорошо, что на включённом компе есть электронная версия инструкции и работает ИБП. Оказывается для возврата реле нужно повторно нажать на кнопку «Тест».
Соответственно если реле не щелкнуло при отключении питания с входа, то оно и напряжение подаст сразу без задержки при обратной подаче напряжения на вход.
Если раз десять сняли со входа, оно щелкнуло и обратно включилось с задержкой — то можно сказать что конденсатор еще живой. Если хотя бы раз дало сбой то конденсатор на грани и пора менять. Если ни разу не щёлкает, а сразу гаснут светодиоды, то конденсатор уже умер и реле стало муляжом.
Процедуру лучше проводить обесточив потребителей в квартире, чтобы не изнашивать контакт реле искря им во время когда что-то в доме потребляет и не мучить домашнюю технику снимая подавая напряжение.
Как-то стрёмно доверять такую функцию устройству, которое может просто зависнуть.
За обзор плюс, обойду этот экземпляр стороной
Я понимаю опасения по поводу аналогичных устройств, но с WiFi, мобильным приложением, управлением через пол света и прочими свистульками. Хотя и на их зависания вроде не жалуются.
А тут микроконтроллер вполне соответствует требованиям устройства.
МК имеет задержку, может зависнуть и все остальные прелести. И явно не нужен для реализации этого минимального функционала.
Ватчдог.
Явно нужен. Устройство получается проще для разработки и тестирования. Да, с МК проще, я считаю. Софт можно протестировать в симуляторе, найти явные баги, потом тестировать реальное устройство, снимая логи. МК не нужен в электронном УЗО, у него всего одна функция.
А много ли вы знаете компаний, которые тестируют в симуляторе, тестируют на реальном устройстве?
99% компаний на рынке — «тяп ляп и в продакшен».
Я занимаюсь разработкой ПО и знаю, о чём говорю.
Этого хватит, чтобы спасти от большинства проблем на линии
Но радует что ушли старого директора ушли, а не кровати передвинули.
Из инструкции:
Номинальный ток нагрузки АС1 (активная) А 63
Номинальный ток нагрузки АС3 (индуктивная, реактивная) А 25
Контакты в реле УЗМки как бы не побольше, чем в ИЕКовском контакторе с номинальным током 63А