ИК-прожектор для видеонаблюдения
- Цена: 705 ₽
- Перейти в магазин
Тот случай, когда товар не соответствует фотографиям.
Стало немного дешевле… и немного лучше.
Надписи на коробке не соответствуют содержимому, но это не главное.

Что же мы имеем? Металлический (силуминовый) корпус, диаметр 65 мм, длина 60мм. Кабель питания 0.5 метра под разъем 5.5 мм, линзы на 60°, светодиоды 850 нм (красное свечение видно невооруженным глазом).


Такой прожектор у меня не в единственном экземпляре, но тут начинка обновилась, и это видно даже без разборки — плата светодиодов изменилась.
Фоторезистор под синим светофильтром обеспечивает автоматическое включение прожектора ночью.


Разбирается прожектор элементарно — раскручиваем корпус голыми руками. Кстати, между половинками корпуса есть уплотнительное кольцо.
В отличие от предыдущих моделей, здесь плата светодиодов наконец-то не просто болтается в корпусе, а прикручена к латунным стойкам. Еще можно было бы использовать силуминовый (?) корпус для охлаждения, но инженерная мысль до этого пока не дошла.


Через силиконовую линзу хорошо виден кристалл светодиода.

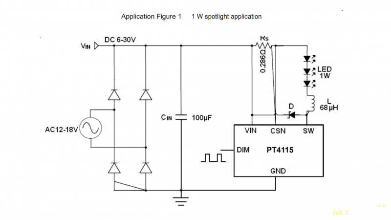
Драйвер собран на хорошо известном чипе UMW PT4115M, даташит. Резистор Rs типоразмера 1206 имеет номинал 0.150 Ом. При желании уменьшить ток — меняем на 0.2 Ом


Обе платы — алюминиевые, хотя для драйвера это даже излишне.


Некоторые резисторы сидят на падах не очень ровно, но в целом пайка качественная. На разъемах не отмыт флюс, но это мелочи.
Потребление в дежурке 4 мА, при включении светодиодов — 0.47 А


Заключение
А, собственно, зачем сабж, если в любой более-менее нормальной камере наблюдения уже стоит адекватная ИК-подсветка?
ИК-подсветка, расположенная непосредственно в камере, сильно пересвечивает близко расположенные объекты — лицо человека, стоящего вблизи, может быть плохо видно. Дождь/снег также дают паразитную засветку. Паук за пару часов работы может парализовать работу камеры. Я уже не говорю про артефакты вроде скайфиш.
UPD: на ozon дешевле
| +77 |
3285
85
|
| +61 |
3505
75
|
| +30 |
1246
50
|
| +61 |
3112
51
|
Смонтировал хучу камер, и так и не дошли руки проверить )))
Производителю наоборот легче с разнесёнкой: нагрев проще, а самое главное — нет проблем со стеклом.
Сейчас камеры выглядят примерно так. Но чаще дворник закомуфлирован, сразу и не заметишь.
Такая пойдёт?
А здесь вообще непонятно. Это посмотрите DS-2DF8236I5W-AELW
Сейчас не могу посмотреть, то ли с интернетом проблемы, то ли сайт висит. Возможно ошибся. Прошу прощения.
На али такие камеры чаще с 200-990х были по вполне вменяемым ценам. Размер с 2-литровую банку в форме жёлудя. С какого-то момента в приложении и на сайте конкретно сломали поиск, искать бесполезно. Раздражало что вместо видео они размещали фото с дворником/ стеклоочистителем. В июле- сентябре на озоне подсовывали камеры со стеклоочистителем. Считаю его глупостью. Сплетёт паук путину в 5 см от объектива, чем он поможет? И я думаю что не поможет.
Если нужна всего одна камера — любую понравившуюся WiFi PTZ с маркетплейса.
К регистратору можно подключить либо по вайфай, либо по эзернету, а без него подключать некуда.
Можно старый ноут какой приспособить в качестве регистратора, если есть.
Доп. Если просто «подключить к вайфай» и в китайское облако, то можно будет смотреть в реальном времени, но без записи.
Но китайские облака как-то не очень хорошо работают в последнее время.
Если камера со слотом под карту, то можно и по вайфай, и по сотовой связи, да.
Получится, почему нет?
https://aliexpress.ru/item/1005009621213016.html
Там надо выбрать 4МП вариант, 1600р мне цену показывает сейчас.
При нормальной освещённости картинка вполне приличная.
Их много разных.
Не надо ни регистраторов, ни жёстких дисков, только питание кинуть.
Типа такого:
https://aliexpress.ru/item/1005007809604209.html
Я бы заморочился прокладкой витой пары и недорогим регистратором. В конце концов, если камеру ликвидируют злодеи, то хотя бы будешь знать как они выглядят))
В пределах сети одного оператора обычно работает вполне, надо симку в камеру взять такую же, как в смарте, и норм.
Где кабелем подключение нормальное и пров даёт белый IP — можно обойтись, но в случае автора запроса это избыточные заморочки, если вообще реальные.
Вот смарт в сети билайн, к примеру. Из инета не виден, сидит за НАТом билайна.
Вот роутер в сети мегафона, допустим. Из инета не виден, сидит за НАТом мегафона.
Каким бы хитрым ни был этот KeenDNS, смарт никак не может подключиться к роутеру напрямую.
KeenDNS может, в лучшем случае, работать передастом трафика между ними вместо китайского облака, что вряд ли сильно надёжнее.
Или как?
Так что да, по сути тоже облако. Единственное сейчас с российскими серверами, плюс в некотором плане более понятный сервис из-за того, что можно например завернуть траффик в туннель или https на роутере или перед ним, в отличии от китайских камер, которые шлют неизвестно в каком виде и куда траффик.
А неткрейз контора где зарегана?
И при активации кинетика, вам самим предлагают выбрать страну. Или Вы хотите сказать, что если Я выберу Казахстан, он не будет работать через тот сервис crazedns?
Ну почему же обязательно сразу линукс, у меня вот замечательно работает VPS на RouterOS, например))) Хотя на Дебиане тоже есть и тоже работает.
А это где такие роутеры нынче бесплатно раздают?)))
И что делать тем, у кого уже стоит, к примеру, микротик?
И точно ли это адекватное решение для автора вопроса? Напомню, он просто хотел видеть, кто к родителям в частный дом ломится.
Вставить симку в камеру — вот это просто, а покупать и настраивать роутер — уже не.
И ни один пункт не выполняется))
Которая тоже является одним из вариантов linux )
Я не писал что роутер бесплатный, а сервис. Роутер какой-то все равно нужен, верно?
Думаю, эти сами разберутся, что делать :D
А что не так? Конечно, камеру с китайским облаком проще купить и настроить, но надо понимать, что это черный ящик, который может просто перестать работать, без особой перспективы понять что же там не работает.
Все выполняется — keenetic/netcraze реально легко настраивается. Любой опытный пользователь справится. При этом вполне надёжен. А китайская облачная камера обеспечивает лишь один критерий — просто. Она тоже денег стоит, а с надёжностью там все плохо.
Пока что все у всех работают, но не всегда… но прикол в том, что при этом «не всегда» или совсем не работает, или работает погано и всё остальное, включая и даже локальные ресурсы.
У меня был опыт с китайской облачной камерой — пару раз приходилось ехать, делать резет, перенастраивать — вроде как-то заработало. Но в конце-концов и это не помогло, а вменяемую отладку не произвести. Лампочки горят, симка рабочая, на сд-карту видео пишется, а к облаку не подключается. Думал может раскурочить да посмотреть что внутри, да при нынешних ценах на те же Tiandy — смысла мало тратить на это время.
Но опять таки по кинетикам- с модемом я бы сейчас в сторону netcraze hopper 4G смотрел, из-за того что и железо современное (820 филоджик) и есть юсб порт (т.е можно при желании ставить сторонние пакеты, хоть для известно чего, так и например тот же mqtt брокер развернуть или еще чего для той же полоумной дачи, чтобы не плодить кучу устройств). Но цена вопроса не сказать что сильно приятная. Плюс тот факт, что обязательно нужен будет тариф для модемов.
А по поводу камер- часть камер кстати нынче можно перепрошить на стороннюю прошивку openipc. Можете ради интереса посмотреть какое железо они сейчас поддерживают. Впрочем ради дешман камеры нет смысла заморачиваться в перепрошивке на другую прошивку и плясать с бубном
И на выбор хоть исходящий, хоть входящий. Да и толку от этого ттл уже нет. Весь траффик через DPI провайдеры пропускают
сейчас скажут, что WG давно не работает, вот скрин
На пятно на стене срабатывает постоянно как на человека…
Да и на облака тоже.
Регистратор нужен. Его хоть настроить можно по чувствительности и зонам.
ozon.ru/t/CPvs6X1
www.dns-shop.ru/product/3252ab9e21bbecbc/ip-kamera-tiandy-tc-c321n-i3ey28mmv20/?city=kazan&utm_source=webmaster_kazan&utm_medium=cpc&utm_campaign=webmaster_kazan&utm_referrer=https%3A%2F%2Fyandex.ru%2F
(модуль/проц/сенсор/фактическое разрешение сенсора)
1)IVG-G3S GK7205V210 IMX307 2mp
2)IVG-G6S GK7205V300 IMX335 5mp
3)IVG-N8F NT98566 SC8239 8mp
4)IVG-N8S NT98566 IMX415 8mp
Но полноценно так руки и не дошли оформить тест.
Единственное могу здесь картинками показать как снимают ультрабюджетные камеры от tiandy, которые здесь другой человек порекомендовал, а конкретно камеры tiandy TC-C320N с разрешением в 2МП. Единственное там заместо штатных широкоугольных объективов с фокусным 2,8 мм мы поставили объективы с фокусным 8 мм (на ворота) и 6 мм (во двор) снятые с 8мп модулей от voldrelli, так как камеры пока заведены на регистратор соседа и его регик (какой-то хиковский) еле тянул 8МП модуль ivg-n8f, пришлось вернуть в корпус камеры начинку от тианди. Зато будет сравнение как снимают камеры от тианди в разных условиях и как снимает ivg-n8f с 8 мм объективом
Ну и по поводу камер от тианди- не знаю как TC-C321N в корпусе bullet, но куполки TC-C320N не имеют никакой влагозащиты (впрочем сейчас глянул, 321 заявлены как ip68, а 320- ip40). Впрочем у нас камеры смонтированы под балконом, туда вода не попадает. По начинке- видно что скорее всего самостоятельная разработка, а не готовый модуль формата 38*38, но посадочные под крепеж все-равно стандартные 34*34 в них.
Ах и да, еще, у XM камеры события передают по своему протоколу netip, по onvif насколько помню они не умеют передавать события типа обнаружения движения, обнаружения людей, машин, пересечения запретных зон, так что тогда нужен будет или и регик от XM или же делать аналитику софтом на компе для обнаружения например людей (ну чтобы не писать постоянно пространство без движение и не просматривать кучу часов видео), а у тианди вроде по онвиф события передаваться могут (правда из аналитики там вроде только на движение- тут честно говоря даже не закапывался, это у меня сосед любит из дешевого камеры от тианди, я даже не лез смотреть что они умеют).
По поводу XM еще могу подметить что к большинству их модулей возможно подключить разъем для sd карты и писать туда видео с камеры, чтобы не ставить регистратор, ну и соответственно камеры на модулях от XM можно сразу купить и с разъемом под sd карту.
Ну и это, тианди по крайней мере к куполкам зажал ответные колпачки для езернет разъемов для герметичного соединения витухи с камерой…
Сейчас добрался до XM куполок, на которые выше ссылку давал.
Запустил ONVIF Device Manager — Onvif работает, адреса потоков передаются, основные настройки меняются, событие Motion передается, но без конкретики, человек/транспорт или просто движение.
Подтверждаю, еще есть модули microSD + WiFi, у того же продавца
По поводу для 2МП достойно- тут я думаю еще и от объектива зависит, от его фокусного расстояния и от апертуры, на штатном короткофокусном объективе насколько помню камера смотрящая во двор ночью переходила на ЧБ режим.
По XM- руки когда-нибудь всё-равно дойдут нормально поковырять, всё-равно как минимум эдак в конце весны- летом следующего года в планах двор нашпиговать камерами, да и для объектов тоже надо бы так сказать свой списочек с чем я работаю иметь))) А так- ваши куполки на модуле IVG-G6S, у меня и такой модуль тоже есть. Но 8МП модули имхо интереснее, а в темноте как ни странно 2МП старичок, IMX307 насколько помню лучше всех картинку показал в плане цвета))) Впрочем оно и не удивительно, больше размер пикселя- выше чувствительность.
Про модули под флешку и вайфай знаю, да, как раз валяется модуль купленный вместе с модулями камер. У волдрели можно заодно на странице товара сразу и распиновку разъемов у модулей посмотреть, которые они продают))
Обычно в камеры видеонаблюдения наиграются, из 4 остаётся одна включена, а потом и её выключают. А в случае с персональным видеорегистратором последний можно использовать по назначению. А также как велосипедный или автомобильный. Из минусов — обычно нет датчиков удара. Но если поискать, может и такие найдутся. И ещё минус — они до -5 чаще предназначены, и не всегда защищены от воды и пыли. Из-за своих размеров могут находиться в доме за стеклом. И подсветка, если нужна, как раз должна находиться снаружи помещения.
Конкретные модели предложить не могу. Есть и не персональные. Просто видеорегистраторы с картой памяти и подключением к облаку. В случае кражи запись остаётся в облаке, в отличие от того, который дома. Есть нюансы, подробностей которых не знаю. Какие-то жёстко привязаны то ли к операторам, то ли к облакам (4G). Поэтому я только за подключение по Wi-Fi.
Vandlion A8 может выгружать данные на ftp. На который укажете Вы. Угол обзора по горизонтали 135⁰. Есть огромное «но» — есть похожие на них без Wi-Fi, как следствие — без этих возможностей. На али у Vandlion Official Store. Поиск по Vandlion.
Стоп- кадр из VQ15. Ночь. Обычные велосипедные там просто слепы. У этого 15 fps, как следствие — смазывается то, что в движении. Он выгружает на облако по тревоге видео 10-30 сек. Хранится в бесплатном 3 дня, если платить за облако — на месяц. Но я не знаю, это всего 3 суток бесплатных, или постоянка. Пробовал по прошествии месяца — можно писать и считывать. Но даже час видео кусками по 30 сек сохранять по одному файлу замучаешься. Если сам видеорегистратор не движется, и писать по движению — пойдёт.
Только я б не сказал, что это из СОТ/СТН термин. Скорее ему туда, к химиотрассам и чёрным вертолётам.
сорян за лексику… работяги…
Ещё делал обзор на коллиматорные насадки, чтобы дальность света изменить.
«Уличная IP камера SATURN B 3 МП + SD-карта 64 ГБ и блок питания в комплекте. Видеонаблюдение wi-fi, беспроводная поворотная»
https://www.ozon.ru/product/ulichnaya-ip-kamera-saturn-b-3-mp-sd-karta-64-gb-i-blok-pitaniya-v-komplekte-videonablyudenie-wi-fi-2988665161
Бывают акции, скидки
Просмотр онлайн и архива записей на сд карте без облака на смартфоне и тд. Установка линий и зон срабатывания и уведомления
такое брал за 1500
на улице работали года 3-4, теперь в подвале в городе стоят теже 3-4 года
обычная рабочая лошадка на 3МП
Правильно включается прожектор освещающий местность. Если для доказательства этого мало, ок ищем упоминание этой темы на хабре, если это было не в статье то в комментарии, притом если не путаю сразу со ссылкой на исследование.
И касался того, что вообще-то ночью куда действенней осветить территорию, по сравнению с обычным для этого! специально видимым мигающим красным индикатором раз речь про камеры, в целях отпугивания всяких недоброжелательных элементов. (ну там воров или просто вандалов и т.п). И опровергая хоть и не полностью, раннее приведённый как доказывающий пример, для наилучшего результата освещение должно быть в независимости от чего-либо, работающим на всём в целом промежутке темного времени суток, а не только появляющееся по триггеру в случае обнаружения чего-то.
Я вообще StarLight только уважаю. По ч/б картинкам не всегда могу понять, что там изображено, кто…
В своё время скупил все возможные старлайты с Али. Да, красиво китайцы разводят. В режиме ночи ставят конскую выдержку, fps около 2-3, и когда смотришь статичную картиночку, или картинку с движущимися но мелкими объектами — ну всё вообще как в кинематографе, красота. Но стоит появиться движущемуся объекту в кадре размером хотя бы 1/5 кадра и крупнее, то в лучшем случае увидим только шлейф, а если быстро проедет/пройдёт, то вообще часть шлейфа, и даже не понять что там было.
Настоящий «старлайт» видел только в реализации Axis и Bosch за оверпрайс, но у них свои названия.
Есть всякие колор ву и даркфайтеры с 0.0005 люкс, но они и рядом не стоят с пятилетней Axis у которой 0.2 люкса.
И работает в динамике нормально.
Есть imx225, это вообще нечто. Вы по отзывам, по видеообзорам в интернете выбирайте камеры, а не по характеристикам с потолка и ценникам. Кроме того — Вам никто не запрещает отключить всякие фильтры в камере. У дверного глазка поотключал, и даже когда на лестничной площадке света нет, всё равно можно понять кто там.
Вы сначала отзывы с фото и видео смотрите, а не скупайте всё подряд, немало сэкономить можно.
Вот насчёт 0.0001 люкса. Есть у меня камера 0.01 люкса, «честная» Watec WAT-902H2 Supreme с честными 0.0003 люкса, imx307 с 0.0001 люкса, imx225 с 0.001 люкса…
Самая первая… Там действительно 0.01. Если у WAT-902H2 точно 0.0003 люкса, то у imx307 и imx225 даже меньше 0.0001 люкса будет. Причём они примерно одинаковы, если установить у imx307 30 fps. Imx327 должна быть ещё лучше, но… Даже с отключенным WDR может ровно 0.0001 люкса и есть. С WDR 0.001 Так как при этом ещё шумодав с тянучками включается, отключил его.
У меня этого добра хватает, и наугад, без отзывов, я купил только с WDR пару камер. Одна как раз с imx327 и стеклянным объективом. По детализации она не сильно отличается от imx415 с не знаю каким объективом. Но одна, которая с imx327, была на заказ выполнена, прошивка с фирменным логотипом компании, вторую покупал у компании, в которой купил несколько камер Starlight, в том числе imx225, и ещё одну, которую они называют SuperStarLight, поэтому тоже отличная камера оказалась. SuperStarLight хотя и не сильно, но заметно отличается чувствительностью. А цвет у обеих присутствует при минимуме освещения.
Плюс есть пара персональных видеорегистраторов, другие «видят», мягко говоря, не очень хорошо, эти как днём. Но автомобильные номера пересвечены.
Вы необоснованно и предвзято относитесь к Starlight. Ваш опыт мне ни о чем не говорит. Разве только то, что Вы, похоже, даже не пытались как-то настроить их.
А ваш мне говорит об отсутствии у вас опыта, по крайней мере с хиком и дахуа.
Да мне одной хики хватило, чтобы больше никогда не связываться с ними.
Вы проецируете Ваш неудачный опыт на меня. Неправильный приём. Манипуляция.
Я отвечал на комментарий Siroc-co
Так-то, видеонаблюдение у меня с работой связано, с 2005 года, постоянно всякое ковырять приходится.
Помните «ледного полицейского» и иже с ним, имя им — тьма.
А система уплотнения видеосигнала по коаксиалу для передачи картинки с нескольких камер по одному кабелю?
Watec-и я распродал, дорого… нужно было хотя бы парочку оставить себе на разный моделизм.
Ну если и говорить про чувствительность на десятитысячных, то уточняйте, это в динамике? И в какой динамике?
ПЗС матрица, она ведь не резиновая.
И не один тут не упомянул, что важна матрица, а не ваши мегапикселя.
Итак проссвящу, но вам это не надо:
Матрицы бывают 1/2.7 1/1.8
А у DS-2CD2087G2-LU вообще 1/1.
А Вы и дальше Выбирайте мегапикселя
Показал им ночные фото — со смартфона с ночными фото, с Canon с кропом 1.6, и с беззеркалки Nikon с 1" матрицей. Естественно они тут же с беззеркалки, как самый плохой шумный снимок, «подарили смартфону», снимок со смартфона отдали зеркалке. Тогда предложил посмотреть EXIF, после чего они тихо слились.
Можно хорошую матрицу обнулить плохой обвязкой и прошивкой, а можно и из средненькой вполне приличное получить.
А я выбираю по отзывам с фото и видео и по видеообзорам. Того, на что нет видеообзора, для меня не существует.
не ожидал.
то есть взяли по Дарвину обезьяну похожую на человека и человека максимально похожего на обезьяну и натягиваем сову на глобус?
Она же лопнет
slavchan_t правильно сказал, чем больше матрица, тем лучше картинка.
А последние время появляются не только 1/3, но и 1/4, 1/5, ладно ещё зерно становиться меньше, но не всегда это спасает, есть же физический предел, и МР с мелким зерном становится чисто маркетинговым шагом.
А нам картинка нужна… в движении… и желательно выше 25к/с
Японцы, слышал, собрались сделать матрицу, похожую на foveon. Если не в теме — там нет деления светочувствительного элемента на цвета (соответственно, размер пикселя не уменьшается), нет светофильтров.
Выбирайте по отзывам.
С совой и глобусом… так изучайте. Кто Вам не даёт получать знания?