Понижающий DC-DC преобразователь CR-DC2580. Что ты такое?
- Цена: 117 р. (~ $1.5) на момент покупки.
- Перейти в магазин
Достаточно давно обратил внимание на эти модули, в описании обещают отличные характеристики — входное напряжение до 25 вольт, максимальный выходной ток до 8 А (длительно 5), да и отзывы неплохие. Взял на пробу пару платок на 5 вольт в этом магазине (сейчас ссылка на лот недействительна). Тестирование не обошлось без сюрпризов, подробности под катом.
Платки приехали в запаянных антистатических пакетиках. Внешний вид модуля:

По входу есть предохранитель и TVS-диод, микросхема преобразователя закрыта радиатором. По выходу стоит красный индикаторный светодиод. Подстроечника для установки выходного напряжения здесь нет, варианты со стандартными напряжениями 3,3, 5, 9 и 12 вольт выбираются при заказе; напомню, на обзоре модуль на 5 вольт.
На обратной стороне платы только маркировка и открытый от маски полигон под микросхемой:

Размеры платки 30,4х20,2х7,5 мм, расстояние между отверстиями для подключения 26,4х12,6 мм. Предусмотрены вырезы для крепления винтами, плату можно установить на радиатор.

Для тестирования собрал стенд из блока питания RD6006P и электронной нагрузки:

Запускается преобразователь уже от 3,3 В, при этом на выходе также появляется напряжение, примерно на 0,3 В ниже входного, под нагрузкой оно заметно снижается, на 0,2-0,3 В, то есть стабилизация напряжения в таком режиме не работает. Только примерно с 6 В на входе просадка под нагрузкой исчезает.
На холостом ходу плата потребляет от источника 9-10 мА, независимо от входного напряжения, немного добавляет к потреблению светодиод на выходе.
КПД протестировал при входном напряжении 12 и 24 вольта:

КПД невысокий на малых токах, с увеличением нагрузки растёт и достигает очень приличного значения в 95%. КПД выше при небольшой разности напряжений между входом и выходом; также есть зависимость от температуры — у прогретого модуля КПД примерно на 0,5% ниже.
Проверить работу при максимальном заявленном токе 8 А не удалось — при попытке задать ток выше 7 ампер преобразователь мгновенно сгорел, уйдя в глухое КЗ по входу) Честно говоря, я был удивлен — современные dc-dc преобразователи обычно без проблем выдерживают перегрузки и КЗ.
Снял радиатор и отскрёб герметик с погорельца:

Чип в QFN корпусе с 20 выводами, маркировка стерта лазером. Внешних повреждений не видно. Маркировка первого вывода на плате не совпадает с маркировкой на чипе:

Чип с обратной стороны:

По разводке платы и типу корпуса примененной микросхемы модуль очень похож на другой популярный понижающий преобразователь — MINI560:

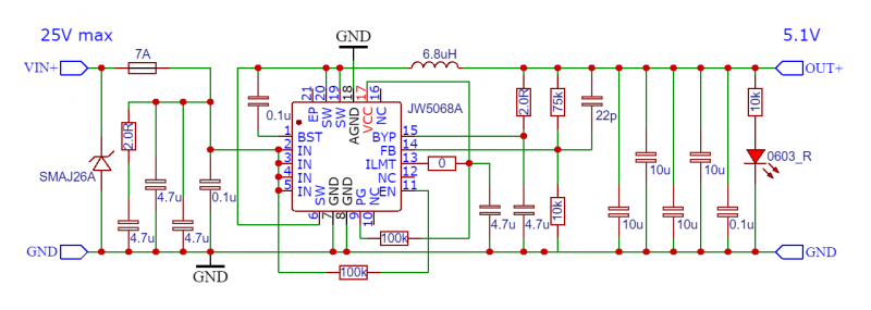
По информации из интернетов, он построен на микросхеме JW5068A, вполне вероятно, что здесь используется тот же чип (или его аналог):

Вот только «8A continuous output current» получить не удалось, да и высокой эффективности при малых нагрузках не наблюдается)
Уже после публикации обзора нашёл даташит на ещё один преобразователь — SY8286 от китайской Silergy Corporation:

Преобразователь с максимальным током 6 А, характеристики и описание гораздо лучше соответствуют поведению распаянной в модуле микросхемы, да и внешний вид похож. По распиновке чип совместим с JW5068A.
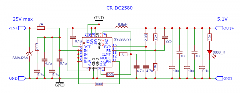
Зарисовал схему сгоревшего модуля:

Емкость входных и выходных конденсаторов на схеме указана предположительно, поскольку измерялась прямо на плате, без выпаивания. Защитный диод стоит до предохранителя, логичнее было бы поставить его после. Один из входных конденсаторов включен через последовательный резистор на 2 ома, какой-то трюк китайской схемотехники, постигнуть смысл которого моих скудных знаний не хватает)
Ну чтож, отложим потерпевшего в мусорное ведро сторону и продолжим тестирование со вторым модулем.
Я ожидал, что он точно так же сгорит под нагрузкой и на этом тестирование можно будет со спокойной совестью завершить) но нет, второй при токе 7,6-7,7 А вполне штатно уходил в защиту. При перегрузке преобразователь просто отключает выход, потом пытается перезапуститься:

На всякий случай, повторно проверил КПД и ток потребления без нагрузки, никаких значимых отличий от первого.
Проверка теплового режима, при входном напряжении 12 вольт и токе нагрузки 4 ампера нагрев умеренный, радиатор разогревается до примерно 85°. При 5 А плата раскаляется до 90-100°, радиатор до 115°, это практически предельные температуры, но защита еще не срабатывает:

А вот при 6 А преобразователь быстро перегревается и уходит в тепловую защиту, поведение выглядит похоже на работу защиты от перегрузки:

При входном 24 В защита начинает срабатывать уже при 5 А, на 4 А нагрев вполне допустимый:

На токах 1-2 ампера нагрев незначительный. В целом, по температурному режиму можно сказать что 4 ампера это максимальный ток для работы без дополнительного охлаждения.
Зависимость выходного напряжения от температуры довольно большая; начальное 5,14 вольта при нагреве снизилось до 5,04, это около 2%.
Шум и пульсации измерялись с помощью экранированного кабеля, подпаянного к выходным площадкам. Вначале при входном напряжении 12 В и нагрузке 0, 1, 3 и 6 ампер:

Уровень пульсаций невысокий, даже с учетом «звона» размах под нагрузкой около 40 мВ от пика до пика, на малых нагрузках менее 10 мВ. По осциллограммам видно, что частота переключения преобразователя составляет около 600 кГц и не зависит от нагрузки.
Те же токи на медленной развёртке, низкочастотные составляющие в шуме отсутствуют:

При входном 24 В уровень немного выше, но в целом поведение похожее.
0, 1, 3, 6 ампер:

И на медленной развёртке:

Переходной процесс при скачке тока нагрузки от 0,8 до 8 А и обратно (10%-100%-10%), выглядит очень хорошо, выбросов не видно:

А вот поведение при работе защиты от перегрузки мне не понравилось, при восстановлении после КЗ выходное напряжение подскакивает выше установленного на 1,5-2 В, чувствительная нагрузка может такое не пережить. Защита ограничивает ток КЗ на уровне 9-10 А.

При длительной перегрузке (дольше нескольких десятков миллисекунд) срабатывает защита. Выглядит это так (на графике выходное напряжение при входном 24 В и токе нагрузки 9 А):

Что же в итоге? Впечатления от модуля остались очень неоднозначные.
С одной стороны, неплохой КПД, низкие пульсации, довольно большой выходной ток (до 4-5 ампер без дополнительного охлаждения), невысокая цена. С другой, один из двух преобразователей сгорел при вполне штатной нагрузке. Конечно, мне мог просто попасться случайный брак, но вопросы к надежности этой микросхемы остаются. К тому же, мне не понравились довольно большие выбросы при выходе из защиты, это также может быть существенным минусом.
На этом всё, спасибо за прочтение, если у вас есть успешный опыт использования или сжигания таких платок, — делитесь в комментариях!
| +45 |
4040
117
|
| +109 |
3905
130
|
| +28 |
1769
30
|
Мне кажется, если нагрузка переживает
, превышение в пару вольт в течение нескольких миллисекунд даже не заметит :)
Мне, кажется, всегда таки :)
Ваши обзоры восхитительны! Мне лично доставляют просто интеллектуальное наслаждение. А часто и эстетическое, как вот этот кулер, например :)
Этот DIY-обзор сам по себе конструкторская круть — история создания техношедевра в лицах :)
Т.е. наоборот, тут можно было б рёбра и почаще, и потоньше, тем более с высокопроизводительным вентилятором (зверь какой-то: «при 12 В потребляет около 1,5 А и разгоняется до 7700-7800 об/мин»). Идеальное решение — встречно, один в один.
Я профессионально занимался охлаждением ПП 20 лет — без всяких расчётов видно, что при данном вентиляторе эта конструкция оптимальна.
— по моему вы ошиблись с направлением потоков ибо в таком случае вы получите стоячую волну в зоне равенства давлений.
А с радиатором — такая конструкция используется в заводском модуле DC-DC 600W я его видел и мне он не понравился ибо БП где использовали тот кулер плату с экспериментальным ЦП нам «вовремя» спалил, а пока новый кристалл изготовят и пришлют… ну, "там" башку может и не открутят, но фитиль с последствиями и оргвыводами мой точно.:) Ну как минимум за то что разрешил этот кулер опробовать, а там глядишь ещё что сыщут.:)
Теоретически (т.е. практически никогда) стоячие волны могут возникнуть в пустой трубе, если два вентилятора включены тандемом с разных сторон, и поток ламинарный.
Но даже если
, то что? Ну, кроме дополнительного звукового сопровождения для пользователя, о котором автор не упоминал (а при данных параметрах потока результат безусловно попал бы в звуковой диапазон)
это означает: на одном конце трубы один ветилятор, на втором другой и их потоки дуют навстречу друг другу и стоячие волны тут неизбежны, а вы говорите что их не будет. Потому я и предположил ошибку что иначе ваши слова не понять. Если оба кулера включены по потоку последовательно — первый нагнетающий на входе трубы, второй вытяжной на выходе, тогда да, второй даст толк. А коли они дуют как вы говорите навстречу друг другу???…
Ну зачем я буду фантазировать? Встречные потоки в закрытой трубе — это нонсенс.
Естественно, я ж про показанную в обзоре (и на приведённой выше картинке) конструкцию — один вентилятор и два радиатора, вставленные друг в друга (т.е. установленные встречно; можно ж и спина к спине установить, и однонапрвленно) с оптимальным зазором в трубе.
Да с точки зрения физики и теплотехники эти два радиатора и скрепляющие их уголки это один радиатор и меня смущает небольшое расстояние между поверхностями соседних пластин — не будет ли там застоя воздуха, сумеет ли эта конструкция отдать воздуху всё переданное на неё тепло? У заводских рёбра формируют центральный канал по которому свободно идёт воздух, а тут ряд длинных узких щелей разделённых металлом.
Явное что-то не то. Я конечно по специальности не теплотехник, но как делаются теплообменники на ТЭС и для реакторов АЭС слегка представляю. И что я там не видел решений вида "нагреватель снаружи, а внутри массивные рёбра с узкими щелями через которые проходит поток теплоносителя". Наоборот — да, тонкие пластины радиатора в потоке теплоносителя — да, а такую конструкцию вижу впервые…
Вы понимаете, что такое 7800 об/мин, да ещё с таким шагом?
Вы что, никогда не видели процессорных кулеров? Там расстояние между пластинами часто менее миллиметра.
У автора миниатюрная (для таких параметров) нагрузка в закрытом корпусе рассеивает (не в фантазиях, а реально рассеивает) 650 (шестьсот пятьдесят) ватт! Думаю, Вы ни одного радиоэлектронного устройства, рассеивающего такую мощность (не имеющего полезную, а именно рассеивающую в тепло), не видели (если видели, сошлитесь). Это Вам ни о чём (об эффективности данного решения) не говорит?
Но да, вентилятор монстрик, конечно, продавит без проблем.
Если он рассеивает всё, что потребляет (я так понимаю «соответственно»), то что ж он делает, кроме этого? :))
Рассеивает = (1 — КПД) * Потребляет.
Нигде не указан его КПД (я не увидел, точнее).
Электронная нагрузка — это, пожалуй, единственное электронное устройство, которое рассеивает всё, что потребляет :)
Мне вот кажется, что они должны иметь хоть какую-то мизерную энергию, иначе что они такое с точки зрения вселенной?
Жесть канеш…
Между Потреблением и Рассеиванием — Полезная работа.
Вот пишут что у компьютера полезная работа равна 0 — я не спорю. Чего жесть-то? :)
Жесть в том, что из элементарной конструкторской идеи высасывают вселенскую проблему :)
Вот КПД ДВС автомобиля, например, можно измерить, он существует.
А КПД целиком автомобиля, на котором лично Вы с утра выехали со стоянки, весь день ездили, сожгли 15 литров бензина и вернули на ту же стоянку, будет равен нулю, и ВСЯ энергия сожжённого топлива уйдёт в тепло.
Особенно смешно, когда на полном серьёзе начинают рассуждать про «КПД электрообогревателя».
Потому и жесть ))
Перекрестился :)
Математики — это люди, которым надо доказывать, что параллельные прямые в бесконечности не пересекаются (да и то, разведут баланду про Минковского, Лобачевского, Римана), а у инженеров вообще прямых нет — есть только отрезки — от и до. И все интегралы — опеределённые.
Если устройству нужен трансформатор, математик будет месяц его рассчитывать, лопатя справочники и суша мозги заказчику, и всё равно потом надо будет макетировать, поскольку получится +- километр. А инженеру достаточно взять готовый серийный трансформатор в руки, и он сразу скажет: этот пойдёт, а тот не потянет. Считать-то он тоже считает, конечно, но мгновенно, в голове, оценивая вес, габариты, толщину провода, толщину набора, размеры окон, толщину пластин или ленты и т.д.
Если бы не математики из Арзамаса, бомба была б у нас уже в 1947-м, в Челябинске…
Я бы заменил радиатор «на побольше», расширив его вправо и влево практически до начала вводных и выходных полигонов, т.е. практически втрое. Над конденсаторами слева с габаритами повыше можно просто сточить само основание радиатора до необходимой толщины, вплоть до ребер.
Ну и снизу можно установить хотья бы плоский «бэкплейт» почти на всю плату, можно и медный.
ИМХО, это поможет существенно улучшить охлаждения модуля.
У меня как-то выработалось правило, что если что-то греется выше 60С, то это необходимо или дополнительно или принудительно охлаждать. Ни разу не подводило.
теплоотвод там именно снизу.
Я изначально ожидал, что радиатор декоративный, но это не так.
Верхнее охлаждение — фишка, означающая нормированное Rthj-top, а не основной путь отвода тепла, эт я погорячился, наверно)
p.s. кстати на «сравнительно большой плате» места под подстроченик совсем нет.
1. настройки числа оборотов кулера, который можно запитать через такую понижайку;
2… подгонки выходного напряжения выше нормы, чтобы можно было добавить линейный LDO для дополнительной стабилизации.
3. для точной настройки выходного напряжения, так как обычно когда используется фиксированный делитель, выходное напряжение может достаточно заметно отличаться от заявленного.
4. подгонки напряжения, для подключения линейного стабилизатора тока, для питания светиков, чтобы уменьшить нагрев стабилизатора тока.
Нужно питать LED? LD06AJSA/B — 30 mA — 1,5A 4.5V… 6V плата стабилизатора тока, размер ~ 2 х 1 см, ON/OFF управляется. Сам на них мастерил лампы, гирлянды, протчую светомелочь.
п.3 реализуется разработчиком на уровне схемотехники и серийный завод на неё не влияет. У него только понятие процент брака есть.
LD06AJSA — это линейный драйвер. У него «Maximum Input Voltage: 5.5V». Если имеем входные ~12V запитать ими LD06AJSA напрямую от 12V не получится. Нужен DC-DC, и поэтому снова читаем п.4.
Мне кажется, это именно качество производства низкое.
керамика штука непредсказуемая, минимальный внутренний дефект при производстве или последствие механических нагрузкок — и привет.
По крайне мере, от КЗ они полностью имунны.
А вот стабилитрон на входе играет совсем иную роль — он ограничивает амплитуду импульсных помех способных пробить по питанию микросхемы и играет ту же самую роль что VD2 и VD4 у меня в блоке питания на базе AMS1117-5 используемого для частотомера-ручки:
ну вот мне сложно представить, какие проблемы может вызвать зарядный ток керамики на 20 мкФ, особенно учитывая что она стоит в цепи, способной потреблять несколько ампер от источника.
Совершенно верно! И с этой задачей он справлялся бы гораздо лучше, если бы был установлен после предохранителя — падение на предохранителе дополнительно помогало бы ограничивать броски напряжения на входе преобразователя. А также, цепь фьюз+диод работала бы как защита при переполюсовке по входу (хотя для подобного dc/dc обратная полярность вряд ли будет проблемой — напряжение всё равно будет ограничено на уровне 1-1,5 В за счет паразитных диодов мосфетов).
А не было варианта сделать автономное питание от компактного аккумулятора, разместив его на той же ручке?
А с аккумулятором — размеры прибора 138х18х9 мм вместе с иглой, и там просто некуда его засунуть. В этом приборе даже нет конденсаторов развязки по питанию! Вот его фотография:
P.S.
Чёрт! PogoPin на входе припаян…
с 9\13 минуты
ps длительно не гонял
Стандартный БРП на 24 В выдаёт 27,2-27,6 В.
Меня так Спектрон со своими датчиками пламени подставил. В паспорте было напряжение питания 9-26 вольт. Проектировщик заложил питание от 24-вольтового блока питания — в итоге 3 шт. сгорело. А в соседнем боксе 3 шт. в такой же конфигурации работают. И это я ещё 220 не подкидывал, а от аккумуляторов запустил.
БРП — блок резервного питания. В слаботочке распространены на 12 и 24 вольта. И выдают они напряжение свинцового аккумулятора в буферном режиме: 13,6 и 27,2 обычно (плюс-минус).
И вот вы выше пишете:
Так это вас не спектрон подставил, а именно БРП.
То есть, это от 21.6 В до 26.4 В. Отсюда
Это кусок хлама, не соответствующий стандарту.
Соответствовал бы ваш БРП ГОСТу, и в этом боксе, скорее всего, работали бы.
Ну, если вы такой прошареный, что всё это знаете, почему же документацию не посмотрели перед монтажом?
То есть, если я в паспорте датчика вижу «до 30 В», в паспорте БРП вижу «24 +15%», я вполне могу такие датчики к нему подключать. И если они вдруг сгорят — это не просто подстава от производителя, это прямой брак, который надо менять.
А если я в паспорте датчика вижу «до 26 В», а в паспорте БРП «24 +15%», то я вообще не могу такие к нему подключать, и тут уже тогда вопрос не к датчикам, а к проектировщику, как он такое напроектировал.
Значит, эти БРП не по ГОСТу, вот и все.
Соглашусь, что если в индустрии устоявшийся стандарт +-15%, то делать с датчик с напряжением 26 В крайне плохо. Но я-то возразил на вашу фразу:
И сделал это совершенно справедливо, т.к. среднестатистический блок питания на 24 В имеет намного более высокую точность и никогда не выдает 26 В на выходе.
Не в блоках питания, в БРП. Это разные устройства.
И как-то так и живут, знаете ли, эти «куски хлама»)))
Здесь же есть конкретный ГОСТ и есть конкретные устройства, которые ему не соответствуют.
Вот просто в тютельку.
Даже писать не буду, смотрите своими глазами:
На что я законно возразил, что 24-вольтовый блок питания выдает 24 В. Если на его выходе будет 26 В, такой блок следует считать неисправным. Вас лично, например, 35 мВ вместо 50 мВ уже не устроили у блока питания (да, я помню), а здесь речь про отклонение в 2 В.
А то, что есть некие БРП, для которых на выходе +-15% считается нормой (при ГОСТе, разрешающим лишь +- 10%) — это совсем другая область, со своей спецификой (ровно как и бортсеть автомобиля), и для этой области оборудование надо выбирать соответствующим образом. Но писать, что 26 В мало, т.к. могут подключить к 24 В блоку питания — неверно, так как большинство читателей здесь под блоком питания 24 В подразумевают именно обычный стандартный БП, например, для светодиодных лент. А к такому подключать 26-вольтовые модули вполне допустимо.
35мВ вместо 50мВ — это -30%, однако, и это, типа, «ЛБП»))
Разумеется, ну так ведь именно об этом автор исходного поста ветки сразу и сообщил:
Не побоюсь предположить, что среди общего количества продаваемых в РФ, а то и в мире вообще, именно такие «БРП на 24 В» будут составлять процентов 90, если не больше, а ГОСТ там или неГОСТ, или другой ГОСТ — вопрос третий.
ЗЫЖ хотя… далее по тексту он пишет про просто «БП на 24В», так что Ваше мнение тоже понятно, согласен.
Чего проектировщик в спеку заложил — то и ставить надо.
А если в БП стоит только выпрямитель с фильтром на выходе, то его выходное напряжение на холостом ходу выше номинального в зависимости от схемы выпрямителя и формы входного напряжения. Да, при номинальном токе нагрузки оно снизится до расчётного, а при снижении тока будет стремится к амплитуде входного напряжения.
цепейпроводов.Тем не менее, у Лисина в обзоре такой модуль 26 В держал. Возможно, ему просто повезло, или была другая ревизия чипа.
А у Лисина есть обзор этих модулей? не поделитесь ссылкой?
Вот вроде полный даташит — datasheet4u.com/datasheets/JoulWatt/JW5068A/1538355
P.S. Нет, даташит не полный, в отличие от версии 0.31 в нем только 3 страницы. Но это все же лучше, чем то, что обычно лежит везде — версия 0.5 с одной страницей.
Закажу, пожалуй, JW5068 на замену, посмотреть, будут ли отличия в поведении…