Получаем 3,3 вольта от Li-ion аккумулятора. Краткий тест и сравнение четырёх разных Buck/Boost преобразователей
- Цена: $0.25-$1.25
- Перейти в магазин
Задача обеспечить стабильные 3,3 В при питании от аккумулятора возникает довольно часто. Самое простое решение — поставить линейный стабилизатор с малым падением (LDO). Но с таким стабилизатором часть потребляемой энергии гарантированно будет превращаться в тепло, что при работе от аккумулятора может быть нежелательно. Кроме того, схема с LDO не позволит использовать энергию аккумулятора полностью — при разряде ниже ~ 3,4 В стабилизатор перестанет работать и его выходное напряжение начнёт уменьшаться. Решить эти проблемы можно, применив преобразователь, который может как понижать, так и повышать входное напряжение. Несколько таких готовых плат мы сегодня рассмотрим.
В идеале, преобразователь для нашей задачи должен отвечать следующим требованиям:
— стабильное выходное напряжение 3,3 В при колебаниях входного от 2,5 до 4,5 В;
— низкий ток собственного потребления и возможность полного отключения — преобразователь не должен заметно разряжать аккумулятор на холостом ходу;
— низкие потери на преобразование;
— дополнительно — требования по шуму и пульсациям, стабильности выходного напряжения, защитам и т. д.
Сегодняшние герои обзора — четыре разных модуля, которые, в теории, должны соответствовать этим требованиям.

Проверим это на практике.
Первый преобразователь, покупался здесь. Платка размером 15,2х18 мм, заявленный диапазон входного напряжения 3 — 15 В, выходного 1 — 15 В, максимальный ток 700 мА. Контактные пятаки размещены с интервалом, кратным стандартному шагу 2,54 мм, поэтому платку легко можно разместить, например, на макетке. Кроме выводов входа и выхода, есть контакт Enable — чтобы преобразователь заработал, его нужно соединить со входным «плюсом» (в описании товара это отмечено).

На обратной стороне ничего интересного нет, только обозначение выводов.

Преобразователь построен по топологии SEPIC на контроллере из многочисленного семейства MT3608 — ссылка на даташит одного из клонов.


Срисовал схему (ёмкости конденсаторов измерялись прямо на плате и указаны ориентировочно):

Подстроечник регулировки выходного напряжения в верхнем плече делителя, напряжение устанавливается в диапазоне от 0,6 до 13,9 В, регулировка очень грубая. Обратил внимание, что выставленное напряжение 3,3 В постоянно «плавало» на 5-10 мВ, из-за подстроечника или самого чипа — неясно. Для надежной работы подстроечник рекомендую заменить на обычный резистор.
Платка начинает работать при входном напряжении больше 1,9 В. Без нагрузки на выходе при 2,5 В потребляет 0,34 мА, при 4,2 около 0,25 мА. С отключенным выводом EN ток в районе 0,1 мкА.
Тест эффективности, проводился при фиксированном выходном напряжении 3,3 В, и входных 3,0, 3,7 и 4,2 В:

КПД для всех вариантов порядка 70-80%:

Ток 700 мА платка держит, при превышении начинает работать защита от перегрузки и выходное напряжение просаживается.
Пульсации измерял при входном напряжении 3,7 В. Щуп подключался с помощью пружинки напрямую к выходным площадкам платы. Выходной ток 0, 50, 200 и 500 мА; масштаб по вертикали 20 мВ на клетку:

То же, на медленной развертке. Без нагрузки контроллер работает в PFM режиме:

Уровень пульсаций на больших токах довольно высокий, но его наверняка можно понизить, добавив ёмкости по выходу.
Вторая платка, размеры (без учёта выводов) 7,8х11,4 мм (ссылка). Заявлено входное от 1,8 до 5 В, выходное фиксированное 3,3 В, ток до 100 мА. На плате минимум компонентов:


Маркировка чипа N1IF, поиск по этому коду указывает на конвертор HX4002B (даташит одного из производителей):


Схема включения простейшая, всего три конденсатора:

Здесь также есть вывод Enable, но на плате отдельный контакт для него не разведён.
Судя по описанию в даташите, контроллер совмещает в себе схемы зарядового насоса, который удваивает входное напряжение, и линейного регулятора, отвечающего за стабилизацию напряжения на выходе.
Для тестов подключил аналогично первой платке:

Платка начинает потреблять заметный ток (30 мкА) уже с 0,8 В, при 0,9 на выходе появляется напряжение порядка 0,5 В, с увеличением входного оно также растет, и при входном 1,8 В достигает заданных 3,3 В. Ток потребления без нагрузки меняется довольно интересным образом, в диапазоне 1,3 — 1,7 В ток резко увеличивается, до 2-2,3 мА:

В даташите упоминается функция автоматического отключения без нагрузки, для уменьшения тока потребления, но мне её работу обнаружить не удалось.)
Выходное напряжение довольно стабильно на постоянном токе, с ростом нагрузки немного увеличивается.
КПД практически не зависит от нагрузки, эффективность низкая, особенно при высоком Uвх и хуже, чем у линейного стабилизатора, что вполне ожидаемо:

При токе 100 мА микросхема контроллера разогревается до 120°. При 150-200 мА начинает работать защита от перегрузки, снижая выходное напряжение.
Пульсации на выходе заметно меньше, чем у предыдущей платки, возможно благодаря линейному стабилизатору. Ток 0, 20, 50 и 100 мА, 10 мВ на клетку:

То же, на низких частотах:

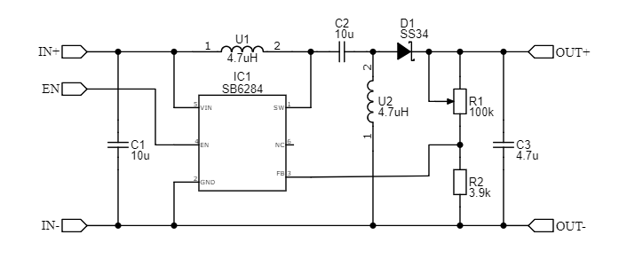
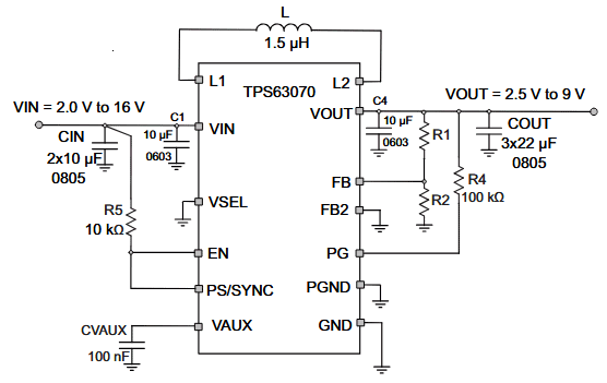
Третий модуль немного побольше и подороже, размеры платки 30,4х16 мм, покупал здесь.

Обратная сторона:

Модуль построен на контроллере (ну, если верить маркировке) TPS63070 (даташит), может работать с входным напряжением от 2 до 16 вольт и выдавать от 2,5 до 9 вольт с током до 2 ампер.

Основные возможности контроллера:

Производитель обещает высокую эффективность, разнообразные защиты и всего 50 мкА в режиме холостого хода.
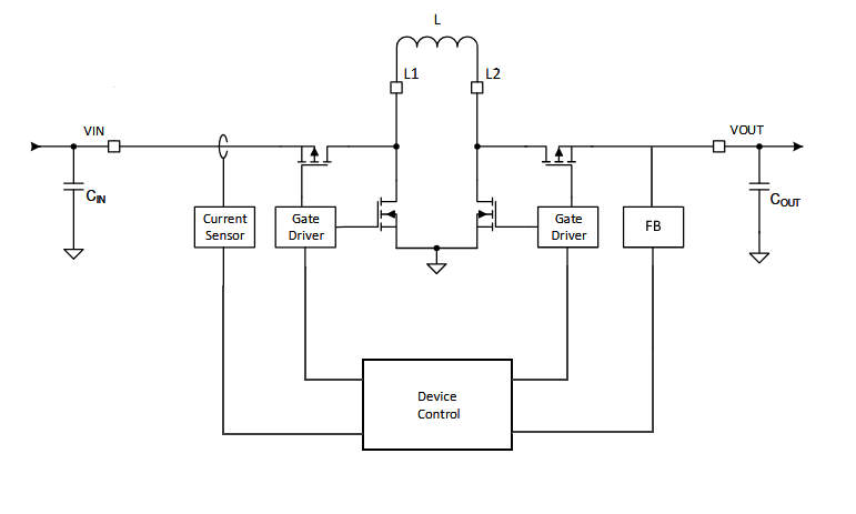
По топологии это не привычный SEPIC, а несколько более сложная схема с четырьмя ключами, за счет разной их коммутации она может работать в режиме понижения или повышения, переключаясь между ними в зависимости от соотношения напряжений вход/выход.

Такой способ управления позволяет преобразователю всегда поддерживать высокую эффективность, независимо от режима.
Типовая схема включения из даташита:

Кроме контактных площадок выбора выходного напряжения, на плате есть выводы EN (Enable, для отключения модуля подтягиваем к земле) и PS (Power Save, или PFM, режим позволяет преобразователю снижать частоту и пропускать импульсы при малых нагрузках для повышения КПД, по умолчанию отключен, для включения замыкаем контакты).

Модуль запускается начиная с 2,8 В, выключается при 1,9 В. При отключенном режиме энергосбережения без нагрузки платка потребляет от 6 до 10 мА при входном напряжении от 2,5 до 5 вольт; это очень много, теперь понятно, почему производитель скромно умолчал в даташите про этот параметр ;) При замыкании входа En на землю потребление падает до сотен микроампер, при этом практически весь входной ток течёт через резистор подтяжки 10 кОм, здесь логичнее было бы поставить резистор 100 кОм или больше, видимо номинал просто скопировали из типовой схемы включения.
Замыкаем контакты PS, в таком режиме преобразователь без нагрузки потребляет уже около 400-500 мкА:

Напряжение на выходе 3,314 В, под нагрузкой 1А уменьшается на примерно 40 мВ, также есть небольшая отрицательная зависимость от Uвх. В диапазоне входных напряжений 3-4,2 В максимальный выходной ток примерно 1,3-1,5 А, при превышении срабатывает ограничение и выходное напряжение снижается. Начиная с 5 вольт на входе, можно получить заявленные 2А на выходе, в таком режиме микросхема преобразователя нагревается примерно до 100°.
При Uвых=3,3 В КПД в районе 85%-90%:

При отключенном режиме Power Save эффективность на малых токах резко падает.

Пульсации, при входном 3,7В и выходном 3,3В, PS=ON, ток 0 мА, 20 мА, 100 мА и 1000 мА, 20 мВ/дел:

То же, на медленной развертке:

В целом, уровень пульсаций умеренный, режим повышения/понижения на вид и амплитуду пульсаций влияет слабо, картинки сохранять не стал. Характерная пила в режиме PFM видна до тока 300-350 мА.
Если отключить энергосбережение, пульсации на малых токах практически пропадают (0, 20 мА, 100 мА и 1000 мА; 5 мВ/дел):

Также при этом улучшается стабильность выходного напряжения.
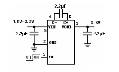
Ну и наконец, четвертая платка. Размеры 26х12,9 мм, чуть меньше предыдущей, отверстия для подключения также со стандартным шагом 2,54 мм. Была заказана здесь (судя по отзывам, сейчас в продаже немного другая версия, с танталовым конденсатором по входу)


Здесь применён контроллер TPS63802 (даташит), до 5,5 вольт по входу и до 2А выходной ток (в описании модуля меньше, до 1,2А при 3,3В, видимо ток ограничен размерами индуктора).

Контроллер построен по той же топологии, что и в предыдущем случае, но добавлен дополнительный гибридный режим работы, который активируется при малой разнице напряжений между входом и выходом. Заявленный ток холостого хода всего 11 мкА.

Типовая схема включения:

Чип имеет вывод Enable (первая нога), но на плате он не разведен, и судя по всему, без отпайки микросхемы это не исправить. Есть контакты режима Power Save, здесь он, наоборот, отключается при их замыкании. Ещё одна пара контактных площадок справа подключена параллельно верхнему плечу делителя обратной связи и служит для возможности подстроить выходное напряжение.

Модуль запускается при 1,8 В, отключается при 1,3. От 1,8 В до 2,5 В ток потребления примерно 35 мкА, от 2,5 до 3 В ток скачет от 10 до 25 мкА, далее до 5 В ток 15-20 мкА.

Начальное напряжение на выходе 3,346 В, при токе 1 А уменьшается на 20 мВ, также есть небольшая зависимость от входного напряжения. При входных 3,7 В платка способна выдать 2,2-2,3 А, но кратковременно — уже при токе 2 А чип нагревается до 120°.
Эффективность преобразования при Uвых=3,3 В неплохая, 90-95%:

С отключенным режимом энергосбережения ток холостого хода подскакивает до 10-20 мА, а КПД на малых токах сильно снижается:

Стабильность выходного напряжения в таком режиме также заметно лучше.
Пульсации выходного напряжения, Uвх=3,7 В, PS=ON, 0 мА, 20 мА, 100 мА и 1000 мА, 20 мВ/дел:

На низкой частоте:

Поведение очень похожее на предыдущий модуль, но уровень пульсаций выше; здесь так же присутствует низкочастотная модуляция, до тока 500-600 мА.
С отключенным Power Save пульсации на малых токах менее 10 мВ:

Подведём итоги:
В целом, задачу «получить 3,3 вольта от аккумулятора» способны решить все четыре модуля, но немного по-разному. Две последние платки очень похожи, они построены на современных контроллерах, имеют неплохой КПД и разнообразные защиты. Модуль на TPS63070 более высоковольтный и универсальный, но сверхнизким потреблением на холостом ходу похвастаться не может. TPS63802 — низковольтная версия, с минимальным потреблением всего около 10-20 мкА, наверное, это лучший выбор для поставленной задачи. Оба модуля имеют отключаемый режим Power Save, который повышает эффективность на малых и умеренных нагрузках ценой некоторого ухудшения качества выходного напряжения. Платка №1 недорогая и универсальная, вполне рабочий вариант, но по совокупности характеристик уступает модулю на TPS63070. И наконец, самая дешевая, простая и компактная платка №2, в принципе она тоже работает, но низкая эффективность делает ее довольно специфическим решением.

На этом у меня всё, спасибо за прочтение, и, как обычно, оставляйте свои замечания и пожелания в комментариях!
| +82 |
4108
112
|
| +68 |
3416
110
|
Но с ними есть две проблемы:
1) Dropout Voltage у них зависит от тока и от экземпляра. И на практике очень много 7135 номинальный ток держат при падении на них в районе 0,5В, т.е. в реальном фонаре служат, скорее, лимитером (предохранителем) по току, чем полноценным драйвером.
2) В реальном недорогом постоянно эксплуатируемом фонаре из-за падения на контактах/пружинках/проводах/кнопке на плату драйвера хорошо если 3,7 вольта долетит на краткий миг от свежезаряженного аккума. Остальное время там будет меньше.
По итогу оказывается, что при ремонте/апгрейде фонариков ставить в них драйвер на линейнике оказывается бессмыслено (а в тех фонариках, где линейник реально работает — чаще всего он уже и стоит с завода). Так что если брать именно фонарики или устройства схожего с ними тока потребления — то вариант топикстартера с бакбустом таки лучше.
Вариант тс плох, что там нет стабилизации тока и надо что-то внешнее городить или неизвестные мне чипы бак-буста с стабилизацией тока использовать. А большинство других схем обычно спокойно можно питать от 3В (часто порог 2.7В у чипов на 3.3В) и использовать LDO или бак в зависимости от потребления. Но чипы от ТИ конечно хороши, если надо именно 3.3В и высосать полностью акк, особенно если это lifepo4.
Линейник может не хвастаться общей эффективностью (поставьте банку поёмче!), но стабилизировать ток будет почти до самого конца заряда.
не обязательно, бывает например такое:
Например у AMS1117-3.3 от Advanced Monolithic Systems
Minimum Load Current — 5 мА
Adjust Pin Current — 55 мкА
Так что выходной ток равен входному (минус 55 мкА которыми пренебрегаем по сравнению с минимум 5 мА выходного). Поэтому при расчёте КПД вместо отношения мощностей (напряжение*ток, который примерно одинаков) можно брать просто отношение напряжений.
1. Линейный стабилизатор питается своим собственным, если можно так выразиться, током от источника питания. Этот ток потребления называется «quiescent current» и не имеет отношения к току нагрузки, то есть к току, «который через него протекает».
2. Минимальный выходной ток, опять же, к собственному потреблению стабилизатора никакого отношения не имеет. Например, у стабилизатора MIC39100 от Microchip такого параметра, как минимальный выходной ток, нет вовсе. Как и у многих других.
Зато есть вот такое пояснение:
Откуда очевидно, что при минимальных нагрузках КПД может быть весьма низким.
Или, для наглядности, возьмите какой-нибудь voltage reference, например, REF3333, который вполне может использоваться как стабилизатор питания в микромощных применениях. Разумеется, никакого минимального выходного тока там нет. А собственное потребление, разумеется, есть.
Плюс питания схемы это вход стабилизатора, минус — выход. В обход нагрузки идёт только питание опорника (те самые 55 мкА) и ток делителя. Номиналы не указаны, не знаю сколько там, но есть версия AMS1117-ADJ (она же AMS1117-1.2) без этого делителя и она работает. Куда тут идёт quiescent current?
2. С MIC39100 не работал. Видимо у него другая схема с отдельным питанием как у древних КРЕНок вроде 78Lxx. У них тоже не было ограничения на минимальный выходной ток. Тут quiescent current идёт на землю в обход нагрузки. Поэтому и Ground Current миллиамперы.
Понятно что можно взять даже стабилитрон с микромощной нагрузкой. У него тоже не будет минимального выходного тока и quiescent current не зависимый от тока нагрузки. Только к таким обобщениям моё утверждение уже не подходит. Для них надо обязательно учитывать входной и выходной ток при расчёте КПД.
На землю, естественно. В случае с регулируемой версией это ток Iadj=55uA, как и указано в даташите, в случае с фиксированным напряжением — это тот же ток референсного источника (условно, стабилитрона). А то, что микросхема требует какого-то минимального тока нагрузки — это следствие плохого дизайна, и это, скорее, исключение: я не припомню, чтобы встречал раньше линейные стабилизаторы с таким параметром. Что-то тут китайцы напартачили.
В целом же, структура таковых довольно проста: это (как и здесь) источник опорного напряжения, который требует для себя некоторого тока, чтобы находиться в режиме стабилизации (это и есть почти весь quiescent current) схема сравнения (усилитель ошибки, тоже чуть-чуть потребляет) и регулирующий элемент (транзистор, ничего не потребляет, только пропускает ток в нагрузку).
И это не «схема с отдельным питанием», питание всё то же. А quiescent current по определению никакого отношения к току нагрузки не имеет ни здесь, ни у древних КРЕНок.
Только у шунтовых стабилизаторов — там да, чем больше берёт себе стабилизатор, тем меньше остаётся нагрузке.
Analog Devices — LT1117
ON Semiconductor — NCP1117
STMicroelectronics — LD1117
Texas Instruments — LM1117
Они все тоже напортачили? Даташиты у всех похожи. Вот пример от TI:
Есть минимальный ток нагрузки (но только для регулируемых версий — вот это я не понимаю почему), Quiescent Current — миллиамперы и Adjust Pin Current (это же земля или нет?) — микроамперы.
На самом деле это не совсем баг, просто желание универсальности, по тому же принципу работает, например, древний и «классический» LM317. Широкоизвестный в бюджетной сфере.
«Фишка» объясняется в п.8.1 даташита от TI. Для работы «опорника» напряжением 1.25-V ему требуется ток 60 μA, это как раз ток через adjust pin. И да, в конечном счёте он течёт, разумеется на землю. Но, чтобы не создавать заметной ошибки регулировки, этот ток должен быть пренебрежимо малым по сравнению с током через делитель, задающий выходное напряжение. Разработчик решил, что два порядка — достаточно, и поэтому рекомендует «минимальный ток нагрузки» (а это именно ток делителя) — не менее 5 мА. Обратите внимание, что этот параметр релевантен только для регулируемой версии, где делитель снаружи.
Для фиксированных версий делитель поместили внутрь, но он потребляет те же 5 — 15мА. Так появился «Quiescent current», и, разумеется, только у фиксированных версий. Зато этим никакой «минимальный ток нагрузки», соответственно, уже не нужен.
https://aliexpress.ru/item/1005009282078339.html
На 1.5 ещё бывает.
(у меня несколько месяцев уже несколько эксплуатируются, но но очень слабой нагрузке, не более 50 мА)
У него кстати EN аналоговый с компаратором, можно что-то такое нагородить отдельно.
Спасибо!
А что это за ХИТ с таким диапазоном 1,3...3,6В?
А диапазон — от Alcaline до такого:
На входе +5 от юсб-зарядки, на выходе нет ничего…
Мерял тестером… Что я делаю не так? Должна быть обязательно нагрузка?
Попробую всё припаять… позже… :)
солнечная панель — ТР4056 — 18650 — TPS — ESP8266+DHT — HAS
Это BMS с зарядом: заряд (с отключением нагрузки), контроль заряда, контроль разряда.
Я просто на «на озоне есть CN3058» написал, что вроде как есть, но вот дойти что-то не может.
«Поведение натрий-ионной ячейки, с другой стороны, было описано как «удивительное», поскольку привело к «почти взрывной реакции». Однако важна классификация, которая последовала сразу после этого, которую эксперты смогли сделать благодаря сложным высокоскоростным рентгеновским снимкам: причиной этого процесса был не сам химический состав ячейки, а структура тестируемой ячейки – а именно, «сбой в системе вентиляции ячейки».
Эта система фактически предназначена для того, чтобы в случае термической реакции внутри ячейки избыточное давление, вызванное образующимися газами, снижалось за счет целенаправленной вентиляции. «Однако из-за резкого повышения давления система вентиляции была заблокирована другими компонентами предохранительного оборудования, что привело к внезапной и сильной реакции», — говорится в сообщении Федерального института.»
Источник.
Тоже протестировал после покупки, КПД и характеристики, скажем мягко — не поражают, но, для того, для чего я их покупал, а именно для модернизации подсветки в мультиметрах, она, как на мой взгляд, очень даже подходит, особенно по размерам;)
Решился доработать подсветку, после того, как после очередной вытекшей щелочной батарейки перешёл на NiMH аккумуляторы, которые даже свежезаряженные не очень то её вывозят, а на номинальном напряжении и вовсе никак, а после того как приколхозил такую платку, подсветка стабильно ярко светит при любом напряжение, чему я был очень доволен…
Но тут уже подвели мои старенькие NiMH от Самсунга, за годы эксплуатации ёмкость упала, внутреннее сопротивление сильно выросло… в раздумьях купить новые щелочные аккумуляторы или что нибудь другое замутить, решил приобрести на пробу LiFePO4 в ААА размере… и это решение пока радует.
В результате нужность модернизации получается отпала, но пусть будет, вдруг опять батарейки придется вставить))
Последний зверь мне не попадался, возьму на пробу. Интересно, какие у него расстояния между контактными отверстиями? Не нашёл на Али нормального чертежа с этими размерами, а по тем, что есть — приходится догадываться.
А то 16 В у TPS63070 мне маловато.
Еще были недорогие платки на MP2315, до 24В/2А с током потребления 0,1-0,2 мА.
Но сейчас они вроде на других чипах идут, так что не знаю, что там по качеству.