Ещё одни неудачные китайские клеммы на дин рейку
- Цена: 735 рублей
- Перейти в магазин
Не устаю пытаться найти дешёвые китайские клеммы на дин рейку, прошлый раз удача не настигла меня, и тут вроде подвернулся хорошо выглядящий вариант с хорошими отзывами, в хорошей комплектации, но нет, сопротивление пляшет, и в любом случае оно высокое, соединительная планка недостаточного сечения(эквивалент 0.5мм² меди), и притягивается через пластик, а всё так хорошо начиналось.
Примерно за 700 рублей(есть лоты и по 650 за то же самое) мы получаем 40 клемм, 4 алюминиевых динреечки, 8 ограничителей, 4 соединительных планки по 10 сегментов, 40 винтиков из цветмета и планочки с номерами. Получается по 17.5 рублей за клемму.
Клеммы маркированы 0.05-2.5(4.0)mm 32A 250V/4KV. Что значит 2.5(4.0)mm я не знаю, и как они думают проводить 32 ампера, если номинал провода таки 2.5мм², но мы проверим сопротивления. В описании лота указано:

Замерим его сопротивление:
Разрежем пополам, зачистим и вставим в клемму:
Ой, переподключим:
Пошевелим:
О, получше, но всё равно печально. Ещё пошевелим:
Далее я замерил все 9 оставшихся клемм из этой рейки, получилась такая таблица:
Я что-то забыл, как должно быть на нормальных клеммах, достанем wago:
Проверим в другом положении:
И ещё одну проверим:
Напоминаю, 1.2 миллиома составляет сопротивление самого кабеля, wago таки оправдывает себя, никакой существенной зависимости от положения.

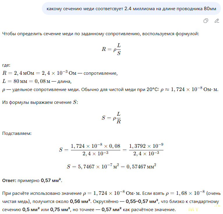
Ой, что это у нас, 2.38 миллиома на длине 80 мм. Отрежем-ка ровно 80 мм вышеуказанного 1.5 мм² провода и сверим:
Ну да, получается что перемычка имеет в 2.6 раза большее сопротивление, что даёт нам эквивалент 0.58 мм² меди. Давайте проверим это рассчётом, спросим дипсик:
А что, вполне соответствует нашему эксперименту.
На всякий случай прикрутим планку и проверим сопротивление соседних клемм. Чуда не произошло:

Ещё минусом конструкции является то, что планка не прилегает к металлу клемм, а прикручивается винтом из цветного металла через пластик, т.е. сам винт является токоведущей частью, и прижим идёт через пластик. Если (когда) пластик поплывёт, прижим соединительной планки пропадёт совсем.
Чуда не произошло, очередной раз.
Примерно за 700 рублей(есть лоты и по 650 за то же самое) мы получаем 40 клемм, 4 алюминиевых динреечки, 8 ограничителей, 4 соединительных планки по 10 сегментов, 40 винтиков из цветмета и планочки с номерами. Получается по 17.5 рублей за клемму.
Клеммы маркированы 0.05-2.5(4.0)mm 32A 250V/4KV. Что значит 2.5(4.0)mm я не знаю, и как они думают проводить 32 ампера, если номинал провода таки 2.5мм², но мы проверим сопротивления. В описании лота указано:Они подходят для сплошного провода сечением от 0,08 до 4 мм²/28-12 AWG и гибкого провода сечением от 0,08 до 2,5 мм²/28-14 AWG.Через отверстия для перемычки отчётливо виден красный цвет меди.

Замерим сами клеммы
Отрежем кусочек (произвольной длины) медного провода сечением честных 1.5 квадрата. Минимальный замер составил 1.372 мм сечения, что даёт 1.48 мм², но сечение похоже не идеально круглое, другие замеры дают чуть большую цифру:
Замерим его сопротивление:
Разрежем пополам, зачистим и вставим в клемму:
Ой, переподключим:
Пошевелим:
О, получше, но всё равно печально. Ещё пошевелим:
Далее я замерил все 9 оставшихся клемм из этой рейки, получилась такая таблица:| Номер клеммы | Сопротивление (мОм) |
| 1 | 7.44-77.4 |
| 2 | 3.88 |
| 3 | 30.5 |
| 4 | 6.15 |
| 5 | 5.50 |
| 6 | 12.33 |
| 7 | 11.30 |
| 8 | 13.99 |
| 9 | 4.98 |
| 10 | 7.20 |
Я что-то забыл, как должно быть на нормальных клеммах, достанем wago:
Проверим в другом положении:
И ещё одну проверим:
Напоминаю, 1.2 миллиома составляет сопротивление самого кабеля, wago таки оправдывает себя, никакой существенной зависимости от положения.Проверим соединительную планку
Планка имеет длину 79.5 мм, толщину 1 мм, ширину перемычки 2.6 мм, и общая ширина 5.2мм, но, судя по цвету и сопротивлению изготовлена из лужёной латуни, а не меди.
Ой, что это у нас, 2.38 миллиома на длине 80 мм. Отрежем-ка ровно 80 мм вышеуказанного 1.5 мм² провода и сверим:
Ну да, получается что перемычка имеет в 2.6 раза большее сопротивление, что даёт нам эквивалент 0.58 мм² меди. Давайте проверим это рассчётом, спросим дипсик:
А что, вполне соответствует нашему эксперименту.На всякий случай прикрутим планку и проверим сопротивление соседних клемм. Чуда не произошло:

Ещё минусом конструкции является то, что планка не прилегает к металлу клемм, а прикручивается винтом из цветного металла через пластик, т.е. сам винт является токоведущей частью, и прижим идёт через пластик. Если (когда) пластик поплывёт, прижим соединительной планки пропадёт совсем.
Итого
Всё плохо, перемычка эквивалентна 0.5 квадрата меди, сопротивление клемм пляшет в опасных пределах, 77 мОм на токе 10 ампер выдаст 7.7 ватта тепла, а отвести его некуда, всё поплавится и может загореться, ни о каких 32 амперах и говорить нельзя. Yaorea YR1035+ крут и удобен.Чуда не произошло, очередной раз.
Самые обсуждаемые обзоры
| +85 |
6042
92
|
| +52 |
3268
45
|
| +55 |
2243
42
|
НК1035+ звучит непривычно…
Недосмотрел, у Вас моножила.
Как с качеством не знаю, но доверия больше
А тут могут быть нюансики ) КВТ это просто бренд. «Завод» у них в РФ дай бог стяжек стальных немного делает и и пластика некоторые изделия, если б даже предположить, что они делали хотя бы половину своего ассортимента тут — там завод с Калугу бы стоял, а не с ту площадь складов и «завода», которые на территории скромной ))) Ну рил, это же маркетинговая история.
Я и написал: «всё упирается в контроль качества закупаемых изделий». Никого ведь не смущает китайское происхождение айфонов или ноутбуков Dell и HP.
Но, скажем, когда мне понадобилось нарастить провода, то из всего, что удалось в магазинах руками пощупать, только КВТ-шные ГМЛ оказались пригодными для использования. Гильзы других изготовителей были — «жуть жуткая».
Вот это поворот! А мужики-то и не знают!
Течет люминий, и он же требует обслуживания
в виде протяжки резьбовых соединений.
По крайней мере, так было до сего момента.
Мож, изменилось что с утра — не в курсе…
В соответствии с ГОСТ 10434-82 Соединения контактные электрические. Классификация. Общие технические требования п. 2.1.11 «Разборные контактные соединения многопроволочных жил проводов и кабелей с плоскими или штыревыми выводами должны выполняться:
· жил сечением до 10 мм2 — после оконцевания наконечниками по ГОСТ 7386, ГОСТ 9688, ГОСТ 22002.1, ГОСТ 22002.2-ГОСТ 22002.4, ГОСТ 22002.6, ГОСТ 22002.7-ГОСТ 22002.11, ГОСТ 22002.14 или непосредственно: путем формирования в кольцо или без него с предохранением в обоих случаях от выдавливания фасонными шайбами или другими способами;
· жил сечением 16 мм2 и более — после оконцевания наконечниками по ГОСТ 7386, ГОСТ 7387, ГОСТ 9581, ГОСТ 22002.1, ГОСТ 22002.2, ГОСТ 22002.6, ГОСТ 22002.7.
Поймите меня, я не за то, чтобы так делать, я против безапелляционных заявлений. Доля верующих в области электрики, мне кажется, уже больше, чем верующих в бога среди населения. И каждая «аксиома» множит их число.
Зажимать СиП в автомат жилого дома я бы тоже не рекомендовал, но подобное же подключение, например, на время строительства возможный и разрешенный вариант.
Для чего лишние клеммы, переходные сопротивления?..
п. 2.1.11 ГОСТ 10434-82 неприменим к автоматам — у них гнездовой вывод, а не плоский или штыревой.
Но зачем рисковать? Цена вопроса ниже чем цена дачи.
У счётчика срок поверки пару лет назад истек, пишу заявление на новый, на столб который вешают, через месяц звонят, нет счётчиков, подключим старый. Ну и что, что не проверен, нам норм. Будем в вашем населенном пункте когда централизовано менять, тогда и вам заменим. А может и не заменим, нет дома, нет проблем :')
Если я все верно понял, нужно НШАМ-П 16-13 купить и обжать на СИП.
Ну и потом, всегда есть вторичка.
Лучше б/у Wago, Legrand, Siemens или подобное, чем этот подвальный Китай, где партии с разницей в месяц могут разительно отличаться. Не говоря уже о товаре от разных продавцов. Зачем эти приключения?
Есть же и всякие UPUN, SUPU, у которых хоть есть повторяемость. Даже тот же Китай под брендом «Промрукав» или КВТ лучше.
Ну и лично у меня объединение проходных клемм общей шиной вызывает большой скепсис.Тем более на заявленных токах.
Объединение силовых клемма общей шиной и вовсе зло и быть не должно.
Вопрос к целям, как сигнальный пойдут на ура, как силовые, нужно тщательно выбирать, ну и силовые чаще 2-3 уровне все же используются
Вот в этом зло.
Перед клеммами должен стоять автомат на наименьший номинал составных компонентов. В вашем примере — 16А
Условно ввод на первую, отвод со всех 5, первая клемма уже сняла 16, со 2 по 5 тоже 16, через какое сечение пойдёт снабжение с 3 по 5?
И вот тут без шинок полный конец обеда. Особенно если сборка длиной метров двадцать и там клеммные ряды занимают метры высоты в несколько этажей.
Есть на работе шведский станок где питание шлейфом раскидано. Шкаф — Оку загнать вертикально только колесики торчать будут. Пускателей — в несколько рядов. Откуда и куда идёт питание общим проводом — хз. Где там на одном из сотен винтов теряется контакт- хз. Зато шлейфом. Могли бы и клеммные блоки использовать, они у них были в 1975 году. Любят они такое.
Опять же обычные проходные типа TUR-2.5 это вершина айсберга. Нужны еще проходные с предохранителем в 2 этажа, трехэтажные с светодиодами для питания датчиков и устройств с сухим контактом, трехэтажные для термосопротивлений, чётырехэтажные для маломощных двигателей. Дофига чего нужно что бы щит и его сборка и эксплуатация доставляли удовольствие.
То что разные нужны оно понятно, но все же пром автоматика отдельно, домашнее пользование отдельно, тут все же больше про второе.
У меня два типа щитов: 220 В и слаботочные. Которые на 220 В модернизируются очень редко.
В слаботочном все клеммы разъемные под винт провод/плата.
А редко не редко, у кого как, домашний щиток 3 раза переделывал
— появление ибп
-появление генератора
-появление элементов умного дома
А силовых щитах, тем более квартирно-домашних конечно лучше и надежнее от лишних соединений отказаться. Т.к. обычно силовая часть не настолько разветвленная даже в индивидуальных домах чтобы путаться то проблем особых не возникает.
Нормальный выход у современного квартирного щита выглядит так.
Как правило, 1-2 соединения оказываются заметно прослабленными.
Мне это не стоит ни копейки, но успокаивает совесть и способствует репутации «нормального мастера».
Вибрации лишь одна из причин произвольного раскручивания.
Важным на фото является количество уровней в клеммах — одна клемма, один провод. Клеммы можно объединить в группы по автоматам, объединив перемычками, если нет требования по одному автомату на группу — получится компактный и простой щит,
Поэтому я пытаюсь обойти стороной несколько это возможно, лтбо проверять каждый экземпляр и перестраховываться…
Там где стабильность, дешёвых цен и нет, она таки денег стоит, Китай или нет это уже не важно
Сопротивление прибора — 1 (а то и 10) мегаом. А сумма всей той грязи хотя бы на 1 килоом потянет?
Но если даже «подвинуться рассудком» и принять её за 1 КОм, то для мегаомного прибора дополнительная погрешность получается 0,001 (или 0,1%).
Для десятимегаомного — ещё в 10 раз меньше.
Есть наши СТЭЗ, которые делаются на том же заводе, где ранее делались Phoenix Contact, но они довольно редки в рознице, да и с предприятиями срок отгрузки товара как из Китая, пока сделают партию, пока отправят. А так номенклатура повторяет фениксовские изделия.