Пассивные колонки 2.0 IBALL-X5
- Цена: 5630 руб.
- Перейти в магазин
Это обзор и приглашение помочь с правильным выбором фильтра кроссовера для этих колонок.
Лично мне они понравились как нечто такое, что можно за небольшие средства допилить до приемлемого звучания.
Вес одной колонки всего 1843 грамм. Купите — не удивляйтесь что вся коробка будет весить «почти ничего».
Вскрываем и смотрим внутрь — все динамики соединены параллельно.
И все с одной и той же надписью BT-BZS-X3/X5 только разные по мощности. НЧ: 20 Вт, СЧ: 15 Вт, ВЧ: 10 Вт. Я бы смело поделил мощность на два. Что в итоге соответствовало бы физическим размерам, а именно колонкам мощностью 7-10 Вт.


Звук из этих колонок не сказать чтобы плохой, но какой-то не выразительный при малой громкости. Если громкость средняя, то пожалуй звучит не плохо.
Основная идея скомпенсировать звук до хорошего именно на малой громкости.
Вопрос к сведущим в фильтрах для колонок: какой китайских (т. е. уже готовый) трехполосный фильтр вы бы посоветовали установить в эти колонки?
Я бы купил и поэкспериментировал.
Лично мне они понравились как нечто такое, что можно за небольшие средства допилить до приемлемого звучания.
Вес одной колонки всего 1843 грамм. Купите — не удивляйтесь что вся коробка будет весить «почти ничего».
Вскрываем и смотрим внутрь — все динамики соединены параллельно.И все с одной и той же надписью BT-BZS-X3/X5 только разные по мощности. НЧ: 20 Вт, СЧ: 15 Вт, ВЧ: 10 Вт. Я бы смело поделил мощность на два. Что в итоге соответствовало бы физическим размерам, а именно колонкам мощностью 7-10 Вт.


Звук из этих колонок не сказать чтобы плохой, но какой-то не выразительный при малой громкости. Если громкость средняя, то пожалуй звучит не плохо.Основная идея скомпенсировать звук до хорошего именно на малой громкости.
Вопрос к сведущим в фильтрах для колонок: какой китайских (т. е. уже готовый) трехполосный фильтр вы бы посоветовали установить в эти колонки?
Я бы купил и поэкспериментировал.
Самые обсуждаемые обзоры
| +85 |
6003
277
|
| +47 |
1692
53
|
| +70 |
4753
62
|
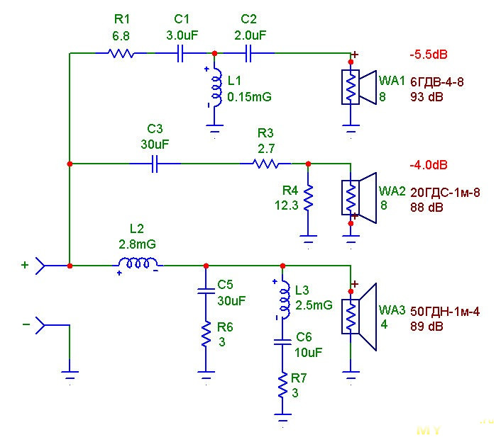
На три полосы их не так много, и тут важно определить рабочую полосу каждого динамика. Я вкрячивал китайский двухполосный фильтр в двухполоски от музцентра, по факту оказалось что фильтр дает слишком много полосы ширику, а еще у того высокая добротность, которая была ни к чему — пришлось снимать АЧХ и ставить Equalizer APO для компенсации. В коробке лежит пачка усилителей и adau1701 для отвязки от ПК, но руки пока так и не дошли.
После измерений окажется, что место им в помойке.
Или просто купите любой 3х полосный фильтр, и не парьтесь.
кроме микрофона потребуется ещё измеритель ёмкости и индуктивности
после этого можно делать первые шаги по пути колонкостроения
а чтобы поучиться колонки из обзора вполне подходят
На низкой громкости будет хорошо звучать
Ваши динамики по 2,5к за штуку.
Усилитель у вас похоже тоже от китайских друзей (на ТРА3255)?
Я вот недавно приобрел усилитель xDUOO DA-100 и пока не понял то ли у меня хотелки завышены, то ли усилок довольно посредственный.
Сравнивал в лоб два усилителя (платы) на 3116 — в одном звук плоский и унылый, даже темброблок не помог, а во втором весьма красиво и прилично для уровня настольной акустики, и темброблок вполне рабочий.
Но и цена в 4 раза выше.
Подключал от БП 24В 3А.
В машине тоже усилитель на 3116 (заводского изготовления) — я даже эквалайзер и бас-бусты не крутил, баса хватает (но порезан по низу на 50 герц, чтобы динамики не насиловать).
Явно сильно зависит от того, как реализованы возможности чипа и оригинальный ли чип вообще.
Честно говоря у самого от муз. центра LG колонки сейчас стоят и это разочарование.
Были о от панаса, и от самсунга, и от айвы — все примерно одно и тоже.
Середина провалена, низы завышены — короче бухалки по нервам.
Где то слышал что на самих муз центрах вроде под колонки на производстве звук подстроен, а с другими усилками как повезет.
На что то нормальное сейчас нет желания тратиться т.к. с годами музыку все режеи реже слушаю.
Конфетку из них не сделать, а в таком виде они подойдут.
====================================================
Дешманским колонкам — дешманский кроссовер: https://aliexpress.ru/item/1005010210477959.html
На самом деле нет — но более менее приличный кроссовер стоит 80% этих, с позволения сказать, звуковоспроизводящих устройств: https://aliexpress.ru/item/1005008614835253.html
Но с этими колонками нет смысла возиться, лучше звучать они не будут, корпуса бумажные. Слушайте как есть.
Выпад в сторону аудиофилов это такая защитная реакция?
Я нет
Ну или вот дерево само стало единым целым с колонкой:)
И камень и пластик вполне себе используют в колонкостроении
Обязательно нужно СЧ динамики изолировать от НЧ. Какой нибудь жёсткой пластиковой миской или контейнером накрыть изнутри.
За 15-20 оно понятно что БУ лучше найти можно.
Одна проблема тридцатых, фазик сыпется от старости в труху ну и вообще выглядят они как советский ковер на стене, надо руки приложить в общем.
S-30 фигня? Хорошо- предложите нефигню за теже деньги… На авито есть? Ну посмотрел я, и что? Колонки от муз. центров, да еще и пластик? Да ну нафик! Никто даже старое брендовое не выложит за пару килорублей- это чушь. Ну если тока убитое и обшарпанное.
Посмотрите на цены… Даже по фотографиям видно насколько убита более-менее достойная акустика выложенная за мало денег.
Тут на сайте об чем не напиши, и если ты не входишь в элитарный клуб муськи, то тут же начинается закидывание фекалиями того о чем твой пост. Вот просто потому что так тут принято.
1. Никакой готовый фильтр не подойдет. Вероятность обратного — как выиграть в 6 из 45.
2. См. п.1
А вообще, вопрос к админам: это разве обзор? С такими «обзорами» надо идти на соответствующий форум. Добавочной ценности пост не несет никакой.
Начните с Соло 2 или Edifier с обходом встроенного УНЧ с Авито, если у вас усилитель достойный…
Но здесь смысла нет, здесь не динамики, а скорее бутафория. Никакого потенциала здесь нет, не тратьте время.
Если хотите получить приемлемый звук за смешные деньги, соберите кубики Салтыкова. Только в качестве ВЧ звена не советскую 3гд-2, а что-нибудь более современное. Раскачивать можно недорогим однокристальным усилителем на 3886. Или даже 2050/1875.
Звук достойный, особенно для небольшого помещения.
Я неоднократно видел как у людей челюсть до пола падала от звука 10гд-34 в хорошем, крепком корпусе. Вау эффект похлеще чем у Bose.
Кстати китайские усилки д класса шумят просто жёстко, если расставить «твитерами в уши» то шипение реально утомляет. В грамотно собранном усилителе на 3886 — мертвая тишина.
В конце концов это меня достало, продал их нафиг недорого и забыл.
Подхрипывание вещь относительная, часто бывает что просто перетерлись токоподводящие провода у крепежа этих самых проводов на диффузоре, куда так же приходят тонкие провода от катушки. Ну и не стоит делать +20 дБ на частоте 40 Гц, попутно вжаривая им 50+ ватт. Всё-таки эта ГД фактически 25-ваттная.
Но скорее всего вы будете покупать их б/у. А что делал с ними бывший владелец? А может он не первый, а кто-то был до него? Откуда вы знаете? Может они валялись годами в гараже или еще где, владелец достал, протер им губки и выставил на продажу.
То-то и оно, что неизвестно, что было до сегодняшнего дня, когда ты их купил.
Да, ты можешь обращаться с ними бережно, не вваливать им выше номинальной мощности, протирать их разными умягчителями и тд. Но не вваливал ли им мощи до хрипоты их бывший владелец (владельцы)? Этого не узнать никогда.
В данном случае под «ты» я понимаю нынешнего владельца, кто покупает такие головки б/у.
Про канатики я знаю, и себе и друзьям ремонтировал такие головки, менял их на экран от микрофонного провода, он там мягкий, отлично в это все вписывается.
Хотя сам такой же, всё люблю в плёночках. Но почему я упомянул именно эти «кубики», потому что это реально хорошая по звучанию конструкция, которую сделать можно буквально из мусора. А всё потому что есть потенциал у советских динамиков, которого нет у этих динамиков, в смысле из обзора.
Те кто заочно приговаривают данную конструкцию и советские динамики, просто её не слышали. Да что там, я сам был скептически настроен. S30-B, несмотря на тот же состав динамиков играют просто на уровень ниже.
Так что всем критикам советую сначала попробовать собрать, а потом уже говорить :)
Конечно это не Dynaudio, но и далеко не JBL или Kef. Это просто картон киношный.
Вообще у НОЭМы выбор есть, но очень небольшой.
Я считаю что в небольшой комнате больше 6.5" — просто избыток. Хотя есть такие, ставят Cerwin Vega с 2х10" в крохотную каморку. Ну каждый играет в дартс как хочет…
В конце концов мне надоел этот шифонер в углу комнаты, я от него избавился. А спустя немного и карту спалил, от Креатив, которая могла в 2,1 с частотой разделения среза на фронт и саб.
Заказывал по своим чертежам у распильщиков, которых, наверное, много в любом городе. Обклеил синтепоном изнутри. Почему такой объем — ЗЯ. По всем расчетам на один дин выходило 80 литров, а так как их у меня было два, то 80 х 2 = 160. Не хотелось возиться с фазиком, да и ЗЯ пишут, что это лучшее и да, мне понравилось.
Эквалайзером через софт можно подтянуть звук на свой слух.
А так да, колонки ладно, но сама покупка их за 5тр чудная.
Тут много всяких аудиофайлов…
Но реально можно получить нормальный звук на двух TWS портативных колонках. Хотя как стационарное, решение неудобное. Зато новое и недорого.
Короч. Яб продал и другие взял. Куда результативнее, чем разбираться в улучшайзинге.
ЗЫ. Забыл сказать, что еще за ВЧ фильтр на основе электролитического конденсатора. Т.е. за 3 копейки за все вместе.
Есть тот же bru 5 на котором можно АЧХ подправить
Тема оказалась очень перспективной в плане творчества. Представьте себе усилитель который можно без особого труда настроить под любую акустику, это же круто! И если можно «раскачать» недорогие китайские колонки до хорошего звука, то что можно выжать из достойных?
Тут конечно много работы, и как по мне не на 1 год. У меня например нет возможности провести точные измерения АЧХ, нет эталонных колонок и усилителя.
Но это мелочи, главное начать, а это уже началось.
Буду рад если кто-то захочет помочь в меру своих сил, да даже просто покритиковать (добавляйтесь в друзья Муське).
Я не спец, но после нескольких попыток получил такую АЧХ.
Фильтр для идеальных динамиков.
Рекомендую померять динамики и АЧХ каждого загнать в VituixCAD
Эмуляция очень корректна.
Фильтры без железа, можно проверить с помощью софтового
CamillaDSP и многоканальной звуковой карты (например CM6206 в разном исполнении
фильтры IIR пример для моих Heco victa 700 для просмотра телика (центр сдвинут)
То есть вы не можете взять произвольный динамик и заставить фильтром играть его на миллион баксов условно говоря.
Наука бездонна и погружаться можно крайне глубоко, настолько что сама цель получить нормальный звук уже пропадёт. Ну а за деньги чего опять далеко ходить, пожалуйста Едифайер и биампинг триампинг. Это мы еще про акустику помещения не говорим, она вносит гигантскую коррекцию.
Есть тот же bru 5 на котором можно АЧХ подправить