ЦАП SMSL SD-1955+ Исправление заводских ошибок и доработка схемы. Слушаем TL072
SMSL SD-1955+ — можно сказать динозавр среди ЦАПов: его продажи были в 2012..2013 годах.
На редкость удачная модель. Лично я до сих пор им пользуюсь. И все новые ЦАПы сравниваю именно с ним.
В обзоре рассказывается об известных проблемах и несложной доработке модели.
Несмотря на многочисленные негативные отзывы, в ЦАПе была протестирована «опальная» микросхема TL072. Имхо, зря её ругают.
Прошлый обзор по этой модели Китайский ЦАП и клон усилителя для наушников: SMSL SD-1955+ и Lehmann BCL датирован 2013-м годом.

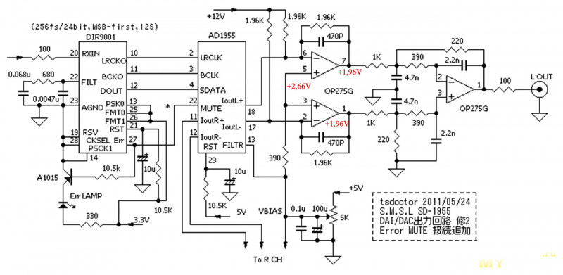
Схема звуковой части ЦАПа:
Не буду копипастить хвалебные отзывы в адрес модели.
И сразу перейду к проблемам.
1. Питание
Тут разработчики лажанулись дважды:
— операционникам банально не хватает питания
— неправильно запаян конденсатор в обвязке ICL7660 (преобразователь для минусового питания)
Штатно ЦАП укомплектован импульным блоком питания 9В:
Питание поступает через защитный кремниевый диод, в результате чего плюсовое питание операционников получается +8,4В:
После ICL7660 минусовое питание получается всего -7,76В.
При максимальном сигнале на выходе преобразователей I-U можно увидеть банальный клиппинг:

Проблема решается в два этапа:
1) БП заменяется на классический трансформаторный с выходным напряжением 9,6В
Стабилизатор выполнен на микросхеме 7809 с «подпёртым» кремниевым диодом средним выводом.
2) С платы ЦАПа выкидывается защитный диод. На его место ставится СВП (самовосстанавливающийся предохранитель) 0,65А
… и диод Шоттки (в обратном включении) параллельно основному конденсатору
При правильно поданном питании падение напряжения на СВП незначительное.
Если подать питание обратной полярности, диод откроется, и отработает СВП.
Результат таких изменений: питание +9,4В и -8,73В на операционниках.
При максимальном сигнале:

Что же касается неправильно установленного конденсатора, в моём ЦАПе он помер,
и на его место (в 2025-м году) были запаяны два керамических конденсатора по 4,7мкФ.
Имхо, в импульсных режимах им полегче будет. ))
Все доработки по питанию выполнены до вмешательства в звуковую часть ЦАПа.
Всё написанное ниже выполнялось с доработанным питанием.
2. Исходная схемотехника
В статике (т.е. при отсутствии сигнала) имеем следующие цифры:

Входящий (от ИС AD1955) ток «опускает» потенциал на выходе преобразователей I-U до значения +1,96В.
Соответственно, «нулём» для выходного сигнала является +1,96В.
При максимальном сигнале:
Этот же сигнал на «закрытый» вход осциллографа:
Собственно, до клиппинга (уровень +6В) недалеко: хотя визуально он не виден, Кг уже значительный.
Т.о. необходимо уменьшить уровень сигнала на выходе преобразователей I-U
После выходного диф.усилителя (ака сумматора):
Т.е. это сигнал, который видим на выходе ЦАПа.
Модель для пояснения сути проблемы:
В двух словах: операционные усилители работают в режимах с перегрузкой по току, что приводит к увеличению Кг (THD). Поэтому мои последующие действия — облегчить жизнь операционникам и услышать разницу в звуке.
Аналогичные проблемы замечены в SMSL SU-1
Советуют следующее:

3. Режем, т.е. берёмся за паяльник.
Изменения способен выполнить любой школьник, кто умеет обращаться с паяльником:
Ниже действия описываются поэтапно:
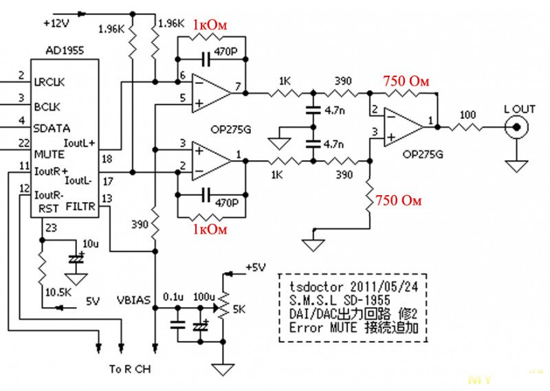
1) Запаять параллельно конденсаторам 470пФ четыре резистора по 2кОм (это будет 1кОм в обвязке преобразователей I-U)
Я это сделал с нижней стороны платы:
Тут полезно бы использовать точные резисторы. За отсутствием оных я выбрал 4шт. 2кОм с разбросом +-0,005 кОм.
Промежуточные замеры:
Уровень переместился с +1,96В на +2,26В.
С сигналом 0дБ:
Скрытый смысл картинки выше: выходные каскады операционников (преобразователей I-U) теперь работают в чистом классе А !
2) Изменяем выходные сумматоры:
— выпаять четыре резистора 220 Ом
— выпаять четыре конденсатора 2,2 нФ
Вот эти элементы на фото:

— запаять четыре точных резистора 750 Ом на место конденсаторов 2,2 нФ

Выходной сигнал ЦАПа после всех изменений:

Помыл пайки спиртом. Ну что, теперь можно послушать? ))
Подсоединил ЦАП, включаю и… слышу странные шорохи в левом канале. Какого?!
Снова запускаю осциллограф и вижу ВЧ шум около 100мВ в левом канале. В правом всё чисто.
На поиски проблемы ушло несколько дней. Я опущу подробности, бо долго, нудно и неинтересно.
Оказалось всё просто: с завода один из четырёх конденсаторов 4,7 нФ не имеет связи с нулём!
Вывод помеченного конденсатора «висит в воздухе».
Неисправность определяется омметром путём прозвонки каждого вывода конденсатора 4,7нФ:
Возможно, в других партиях плат эту проблему исправили, но у меня так.
Ремонт состоял в установке 1см проводка между нулём и выводом конденсатора. ))
4. Частотные свойства ФНЧ до и после изменений
АЧХ преобразователя I-U в стоке:
Частота среза 170кГц (-3дБ по отношению к уровню в полосе пропускания 0дБ).
После изменений частота расширилась в два раза:
Частота среза 340кГц (-3дБ по отношению к уровню в полосе пропускания -6дБ).
Выходной сумматор в стоке (АЧХ):
Частота среза 142кГц (-3дБ по отношению к уровню в полосе пропускания -10дБ).
ФЧХ сумматора в стоке:
На частоте 20кГц сдвиг -11 градусов.
Выходной сумматор после изменений (АЧХ):
Частота среза 120кГц (-3дБ по отношению к уровню в полосе пропускания 0,66дБ).
ФЧХ сумматора после изменений:
На частоте 20кГц сдвиг -10 градусов.
Если коротко: частотные и фазовые свойства выходных сумматоров изменились незначительно,
а вот частотные свойства преобразователей I-U расширены в 2 раза.
5. Последние штрихи
Захотелось мне гарантировано обеспечить режим А для выходного каскада преобразователей I-U.
Для чего резисторы 2кОм были демонтированы, а на их место запаяны точные С2-29В 1,62кОм:
В статике получилось +2,21В (на выходах преобразователей I-U):
С максимальным сигналом:
Нижние пики синусоиды не дотягивают до нуля.
Это означает, что выходной каскад работает в классе А.
Выход сумматоров (т.е. выход ЦАПа):
Сигналу 0дБ соответствует напряжение 1,41В RMS (2В амплитудного).
Пока не остыл паяльник, заменил пару красных светодиодов на зелёный (индикация оптического входа) и жёлтый (коаксиальный вход):

6. О подборе операционных усилителей
Для начала ссылки:
Лучшие операционники класса hi-fi
Агеев. Замена ОУ в DAC.pdf
Lynx Про ОУ.pdf
Звучание операционных усилителей
ПРИМЕНЕНИЕ ОПЕРАЦИОННЫХ УСИЛИТЕЛЕЙ В ЗВУКОВОЙ АППАРАТУРЕ
Оценка нелинейности некоторых ОУ
Сайт любителя музыки, высококачественного звуковоспроизведения, разработчика аудиоаппаратуры
Качество ОУ и Апгрэйд СД проигрывателей
Пользователи потратили немало времени и денег на эксперименты.
Имхо, сначала было бы полезно исправить проблемы с питанием устройства, а потом уже заниматься подбором операционников.
Ниже копипаст чужих экспериментов:
… Поигравшись с имеющимися у меня операционниками, нашёл более выигрышное сочетание, на мой взгляд: 2шт. NE5532 и 1шт. OPA2134. По сравнению со стоковым вариантом ушли ярко выраженные, неприятные средние частоты и добавился объём и детализация. ©
Получил операционники. Итоговый набор для прослуха связок:
LM4562NA — 3 шт.
LME49860NA — 2 шт.
OP275 — 2 шт.
AD823ANZ — 2 шт.
LM6172IN — 2 шт.
Прослушивание методом сравнения музыкальных фрагментов на лету с «референсными» цапами:
1). Xindac dac-5 (AD1852 — 2 х OPA2604) — самый правильный звук в моей системе.
2). Аудио-выход медиаплеера Iconbit HDS41L (без операционников, прямой выход с CS4344 через полипропиленовые конденсаторы на 4,7 мФ) — самый лучший звук в моей системе.
Прослушаны все доступные комбинации
Победители:
2 х LM4562NA + OP275
2 х LME49860NA + AD823ANZ
Эти две комбинации дотянули до точности Xindac dac-5, и почти совпадают с ним по звучанию. Но не дотянули по красоте, вовлечённости, и передачи низов до Iconbit HDS41L.
PS: а LM4562NA в качестве сумматора, звучали помоечно в любой комбинации
Второй тур. Упущенные комбинации, вдумчивый прослух
Победителем стал:
2 х LME49860NA + LM6172IN
либо 2 х LM4562NA + LM6172IN
Затем увидел, что ни разу не ставил LM6172IN в I/U…
2 х LM6172IN + LME49860NA — Вау!!! басы попёрли, вч прилушены — то что надо для моих пукалок!
либо 2 х LM6172IN + LM4562NA — тоже не плохо
Страшно представить, что будет в 2 х LM6172IN + LM6172IN
Закажу, пожалуй, недостающую LM6172IN ©
Из-за того, что рынок наводнён поддельными операционниками (уже получил мусорные op2134 и op2604), решил притормозить с заменами и послушать переделанный ЦАП с родными (2шт. OP275 и JRC5532DD).
Через время и мне захотелось поэкспериментировать с заменой ОУ.
Смешно сказать, но из условно оригинальных сдвоенных операционников в доме оказались лишь TL072:
три штуки из чипа (видать из очень старых остатков)
и десяток с озона
Если кто захочет купить, маркировка 2335G XBLW на корпусах.
Были внимательно прослушаны следующие комбинации операционников:
1) 2xOP275 (I/U) + JRC5532DD (стоковый набор)
2) 2xOP275 (I/U) + TL072
3) 2xTL072 (I/U) + OP275
4) все три TL072
По мнению двух слушателей последний вариант был выбран как самый приемлемый из всех.
Субъективно звучание ЦАПа SMSL стало похоже на звучание Fosi Audio ZH3.
Поэтому TL072 так и остались в ЦАПе. ))
А изъятые 2xOP275 и JRC5532DD остались на память:

3.02.2026 установил пару OPA1656 и OP275 по выходу:

Что же касается замеров, тут всё тривиально.
АЧХ:
THD:

7. Вместо заключения
Результатами доработки остался доволен на 100%.
По возможности отвечу на Ваши вопросы.
Всем удачных экспериментов!
На редкость удачная модель. Лично я до сих пор им пользуюсь. И все новые ЦАПы сравниваю именно с ним.
В обзоре рассказывается об известных проблемах и несложной доработке модели.
Несмотря на многочисленные негативные отзывы, в ЦАПе была протестирована «опальная» микросхема TL072. Имхо, зря её ругают.
Прошлый обзор по этой модели Китайский ЦАП и клон усилителя для наушников: SMSL SD-1955+ и Lehmann BCL датирован 2013-м годом.

Схема звуковой части ЦАПа:
Не буду копипастить хвалебные отзывы в адрес модели.И сразу перейду к проблемам.
1. Питание
Тут разработчики лажанулись дважды:
— операционникам банально не хватает питания
— неправильно запаян конденсатор в обвязке ICL7660 (преобразователь для минусового питания)
Штатно ЦАП укомплектован импульным блоком питания 9В:
Питание поступает через защитный кремниевый диод, в результате чего плюсовое питание операционников получается +8,4В:
После ICL7660 минусовое питание получается всего -7,76В.При максимальном сигнале на выходе преобразователей I-U можно увидеть банальный клиппинг:

Проблема решается в два этапа:
1) БП заменяется на классический трансформаторный с выходным напряжением 9,6В
Стабилизатор выполнен на микросхеме 7809 с «подпёртым» кремниевым диодом средним выводом.2) С платы ЦАПа выкидывается защитный диод. На его место ставится СВП (самовосстанавливающийся предохранитель) 0,65А
… и диод Шоттки (в обратном включении) параллельно основному конденсатору
При правильно поданном питании падение напряжения на СВП незначительное.Если подать питание обратной полярности, диод откроется, и отработает СВП.
Результат таких изменений: питание +9,4В и -8,73В на операционниках.
При максимальном сигнале:

Что же касается неправильно установленного конденсатора, в моём ЦАПе он помер,
и на его место (в 2025-м году) были запаяны два керамических конденсатора по 4,7мкФ.
Имхо, в импульсных режимах им полегче будет. ))
Все доработки по питанию выполнены до вмешательства в звуковую часть ЦАПа.
Всё написанное ниже выполнялось с доработанным питанием.
2. Исходная схемотехника
В статике (т.е. при отсутствии сигнала) имеем следующие цифры:

Входящий (от ИС AD1955) ток «опускает» потенциал на выходе преобразователей I-U до значения +1,96В.Соответственно, «нулём» для выходного сигнала является +1,96В.
При максимальном сигнале:
Этот же сигнал на «закрытый» вход осциллографа:
Собственно, до клиппинга (уровень +6В) недалеко: хотя визуально он не виден, Кг уже значительный.Т.о. необходимо уменьшить уровень сигнала на выходе преобразователей I-U
После выходного диф.усилителя (ака сумматора):
Т.е. это сигнал, который видим на выходе ЦАПа.Модель для пояснения сути проблемы:
В двух словах: операционные усилители работают в режимах с перегрузкой по току, что приводит к увеличению Кг (THD). Поэтому мои последующие действия — облегчить жизнь операционникам и услышать разницу в звуке.Аналогичные проблемы замечены в SMSL SU-1
Советуют следующее:

3. Режем, т.е. берёмся за паяльник.
Изменения способен выполнить любой
Ниже действия описываются поэтапно:1) Запаять параллельно конденсаторам 470пФ четыре резистора по 2кОм (это будет 1кОм в обвязке преобразователей I-U)
Я это сделал с нижней стороны платы:
Тут полезно бы использовать точные резисторы. За отсутствием оных я выбрал 4шт. 2кОм с разбросом +-0,005 кОм.Промежуточные замеры:
Уровень переместился с +1,96В на +2,26В.С сигналом 0дБ:
Скрытый смысл картинки выше: выходные каскады операционников (преобразователей I-U) теперь работают в чистом классе А !2) Изменяем выходные сумматоры:
— выпаять четыре резистора 220 Ом
— выпаять четыре конденсатора 2,2 нФ
Вот эти элементы на фото:

— запаять четыре точных резистора 750 Ом на место конденсаторов 2,2 нФ

Выходной сигнал ЦАПа после всех изменений:

Помыл пайки спиртом. Ну что, теперь можно послушать? ))
Подсоединил ЦАП, включаю и… слышу странные шорохи в левом канале. Какого?!
Снова запускаю осциллограф и вижу ВЧ шум около 100мВ в левом канале. В правом всё чисто.
На поиски проблемы ушло несколько дней. Я опущу подробности, бо долго, нудно и неинтересно.
Оказалось всё просто: с завода один из четырёх конденсаторов 4,7 нФ не имеет связи с нулём!
Вывод помеченного конденсатора «висит в воздухе».Неисправность определяется омметром путём прозвонки каждого вывода конденсатора 4,7нФ:
Возможно, в других партиях плат эту проблему исправили, но у меня так.Ремонт состоял в установке 1см проводка между нулём и выводом конденсатора. ))
4. Частотные свойства ФНЧ до и после изменений
АЧХ преобразователя I-U в стоке:
Частота среза 170кГц (-3дБ по отношению к уровню в полосе пропускания 0дБ).После изменений частота расширилась в два раза:
Частота среза 340кГц (-3дБ по отношению к уровню в полосе пропускания -6дБ).Выходной сумматор в стоке (АЧХ):
Частота среза 142кГц (-3дБ по отношению к уровню в полосе пропускания -10дБ).ФЧХ сумматора в стоке:
На частоте 20кГц сдвиг -11 градусов.Выходной сумматор после изменений (АЧХ):
Частота среза 120кГц (-3дБ по отношению к уровню в полосе пропускания 0,66дБ).ФЧХ сумматора после изменений:
На частоте 20кГц сдвиг -10 градусов.Если коротко: частотные и фазовые свойства выходных сумматоров изменились незначительно,
а вот частотные свойства преобразователей I-U расширены в 2 раза.
5. Последние штрихи
Захотелось мне гарантировано обеспечить режим А для выходного каскада преобразователей I-U.
Для чего резисторы 2кОм были демонтированы, а на их место запаяны точные С2-29В 1,62кОм:
В статике получилось +2,21В (на выходах преобразователей I-U):
С максимальным сигналом:
Нижние пики синусоиды не дотягивают до нуля.Это означает, что выходной каскад работает в классе А.
Выход сумматоров (т.е. выход ЦАПа):
Сигналу 0дБ соответствует напряжение 1,41В RMS (2В амплитудного).Пока не остыл паяльник, заменил пару красных светодиодов на зелёный (индикация оптического входа) и жёлтый (коаксиальный вход):

6. О подборе операционных усилителей
Для начала ссылки:
Лучшие операционники класса hi-fi
Агеев. Замена ОУ в DAC.pdf
Lynx Про ОУ.pdf
Звучание операционных усилителей
ПРИМЕНЕНИЕ ОПЕРАЦИОННЫХ УСИЛИТЕЛЕЙ В ЗВУКОВОЙ АППАРАТУРЕ
Оценка нелинейности некоторых ОУ
Сайт любителя музыки, высококачественного звуковоспроизведения, разработчика аудиоаппаратуры
Качество ОУ и Апгрэйд СД проигрывателей
Пользователи потратили немало времени и денег на эксперименты.
Имхо, сначала было бы полезно исправить проблемы с питанием устройства, а потом уже заниматься подбором операционников.
Ниже копипаст чужих экспериментов:
… Поигравшись с имеющимися у меня операционниками, нашёл более выигрышное сочетание, на мой взгляд: 2шт. NE5532 и 1шт. OPA2134. По сравнению со стоковым вариантом ушли ярко выраженные, неприятные средние частоты и добавился объём и детализация. ©
Получил операционники. Итоговый набор для прослуха связок:
LM4562NA — 3 шт.
LME49860NA — 2 шт.
OP275 — 2 шт.
AD823ANZ — 2 шт.
LM6172IN — 2 шт.
Прослушивание методом сравнения музыкальных фрагментов на лету с «референсными» цапами:
1). Xindac dac-5 (AD1852 — 2 х OPA2604) — самый правильный звук в моей системе.
2). Аудио-выход медиаплеера Iconbit HDS41L (без операционников, прямой выход с CS4344 через полипропиленовые конденсаторы на 4,7 мФ) — самый лучший звук в моей системе.
Прослушаны все доступные комбинации
Победители:
2 х LM4562NA + OP275
2 х LME49860NA + AD823ANZ
Эти две комбинации дотянули до точности Xindac dac-5, и почти совпадают с ним по звучанию. Но не дотянули по красоте, вовлечённости, и передачи низов до Iconbit HDS41L.
PS: а LM4562NA в качестве сумматора, звучали помоечно в любой комбинации
Второй тур. Упущенные комбинации, вдумчивый прослух
Победителем стал:
2 х LME49860NA + LM6172IN
либо 2 х LM4562NA + LM6172IN
Затем увидел, что ни разу не ставил LM6172IN в I/U…
2 х LM6172IN + LME49860NA — Вау!!! басы попёрли, вч прилушены — то что надо для моих пукалок!
либо 2 х LM6172IN + LM4562NA — тоже не плохо
Страшно представить, что будет в 2 х LM6172IN + LM6172IN
Закажу, пожалуй, недостающую LM6172IN ©
Из-за того, что рынок наводнён поддельными операционниками (уже получил мусорные op2134 и op2604), решил притормозить с заменами и послушать переделанный ЦАП с родными (2шт. OP275 и JRC5532DD).
Через время и мне захотелось поэкспериментировать с заменой ОУ.
Смешно сказать, но из условно оригинальных сдвоенных операционников в доме оказались лишь TL072:
три штуки из чипа (видать из очень старых остатков)
и десяток с озона
Если кто захочет купить, маркировка 2335G XBLW на корпусах.Были внимательно прослушаны следующие комбинации операционников:
1) 2xOP275 (I/U) + JRC5532DD (стоковый набор)
2) 2xOP275 (I/U) + TL072
3) 2xTL072 (I/U) + OP275
4) все три TL072
По мнению двух слушателей последний вариант был выбран как самый приемлемый из всех.
Субъективно звучание ЦАПа SMSL стало похоже на звучание Fosi Audio ZH3.
Поэтому TL072 так и остались в ЦАПе. ))
А изъятые 2xOP275 и JRC5532DD остались на память:

3.02.2026 установил пару OPA1656 и OP275 по выходу:

Что же касается замеров, тут всё тривиально.
АЧХ:
THD:
7. Вместо заключения
Результатами доработки остался доволен на 100%.
По возможности отвечу на Ваши вопросы.
Всем удачных экспериментов!
Самые обсуждаемые обзоры
| +77 |
4179
235
|
| +78 |
3746
107
|
| +40 |
2093
87
|
По факту даже древнейший 5532 вполне себе ещё воин. Только не берите паль с алика.
«Отличились» NE5532 и LM358. Второй шумел и явно вносил искажения. Остальные на слух играли одинаково.
Как-то этот результат объяснялся тестом на форму фронта меандра на выходе микросхем.
У LM358 просто была ступенька на уровне -1В у всех микросхем, купленных в разных источниках.
У NE5532 — небольшой выброс на вершине фронта.
У TL072 и OP2134 — скругление вершины фронта.
У AD823 – фронт идеальный как по линейке.
OP2134 выбрал потому, что их накупил много.
Очень непросто понять, где оригинал, а где подделка.
По той же скорости разброс от 5 В/мкс до 16 В/мкс.
Естественно, звучать все они будут по разному.
зы Те, что менее 5 В/мкс — однозначно подделка.
без крыльев2.0; в районе 12к₽ и ~ ± 100W, не посоветуете? Использоваться данный саунд будет в основном с ПК, но временами и с ТВ, не говоря про прочие мобильные устройства.PS разобрался, по тексту не сразу ясно, пока не сравнишь рисунки до изменений / после. Тогда уж следует писать «параллельно имеющимся резисторам 1,96к».
За статью спасибо, когда-то руки дойдут наверно.
Т.о. от клиппинга избавился. В таком виде сабж и проработал более 10 лет.
Преобразователь для минусового питания ОУ отказал сравнительно недавно.
Эту кривуху тоже можно было ещё тогда исправить. Но кто ж знал? ))
Ну и самый интересный вопрос: требуется ли доработка М500? ;)