ДХО без ДХО - лампы W5W T10, сравнение, разбор, модификация ламп и авто
Обычно здесь разбирают, ремонтируют и иногда даже модифицируют простые бытовые светодиодные лампы Е27, но тут мне в пятый раз пришёл штраф за нарушение правил использования осветительного оборудования, терпение немного закончилось, и вот результат.

На мелкой сузучке нет ДХО /хоть она и не сильно древняя, 2018 года/, а я растяпа и днём периодически забываю включить свет.
Долгое время это не вызывало проблем, но в последние месяцы служители полосатого жезла, похоже, проголодались, и начали присылать штрафы за всё подряд.
На другой машине сделал автоматическое включение противотуманок, но на этой и их нет.
Самостоятельная установка ДХО считается внесением изменений в конструкцию и требует регистрации (вроде бы), что хлопотно и лениво.
И подумал я, что если в подсветку фар поставить лампочки помощнее и включать/отключать их автоматически, это должно закрыть вопрос — ну, как минимум, с дорожными камерами, с которых и прилетают штрафы.
Для начала нашёл в хламе сборку диодов Шоттки и впялил её рядом с левой фарой, протянул провод от разъёма магнитолы, на который питание подаётся при включении зажигания, и всё соединил так /все фоты в статье кликабельны/:
Теперь подсветка загорается как при штатном включении под рулём, так и при повороте ключа в замке зажигания, модификация не затрагивает заводские режимы.
Встал вопрос с подходящими лампочками нужного форм-фактора — W5W (T10).
Традиционно китайцы их делают на предельный для светодиодов ток, а потому недолговечными, и надо найти такой вариант, чтобы даже после понижения тока яркость осталось достаточной.
На мой взгляд, примерно трети от яркости ближнего света должно хватить для уверенного обозначения авто на дороге, это навскидку около 2 Вт светодиодной мощности.
Долго не думая, купил две пары локально, по 200р за пару, и две пары с приличными отзывами заказал на ВБ:

Разложил на столе:
На третьей лампе красной стрелкой помечена т.н. «обманка» — резистор на 1к, без которого компьютеры некоторых особо умных авто определяют светодиодные лампы как неисправные и выдают ошибку.
Подключил их все на посмотреть и сравнить:
Лидер по яркости вполне очевиден, но всё же посмотрим на потребление каждой (в том же порядке, как были разложены):



Остальные — в коробку к хламу, а с лидером надо разобраться подробнее.
Погонял по напряжению — очевидно наличие драйвера:



Размеры (вдруг кому важно):

А под юбочкой что-то беленькое чернеется, подрезаю залитый снизу герметик и меееедленно и нежно спускаю юбочку, а дама и не возражает))):

После очистки герметика становятся видны элементы и их обозначения:

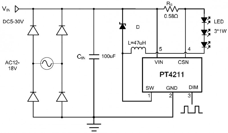
С одной стороны стоят конденсатор и диодный мост, с другой — диод, дроссель, токозадающий резистор и неизвестный (мне и временно) чип.
Ищется только на китайском:
Удивительно, какой богатый внутренний мир может нынче иметь крохотуля размером 3х1,7мм:
Есть даже отдельный вход ШИМ-диммирования, где-то в другом месте может и пригодиться.
Типовая схема реализована практически без изменений, только резистор стоит чуть больше:
В исходном виде температура на светодиодах за 3 минуты уходит за 100С, дальше греть не стал, жалко, погрел подругу под №3:
Она и на своих 1,5Вт за сотню улетает, и больше всего греется балластный резистор.
А на красненькой буду пробовать менять ток.
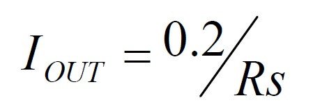
Считается он по элементарной формуле:
И тут возникло внезапное затруднение, резисторов мельче 1 Ома нужного размера в наличии не оказалось.
Удалось найти только на 1 Ом и только на размер больше, а на платке контактные площадочки крохотные, пришлось налить побольше припоя, чтобы хоть как-то приляпать))
Измеренная мощность после модификации:
И это всё ещё ярче любого из остальных вариантов.
После 10 минут работы на столе температура остаётся в пределах 80С.
Фоты фары в трёх состояниях — выключено, включена только подсветка, включены подсветка и ближний свет:


Ну, примерно получилось ожидаемое.
Световой пучок не формируется, распределение относительно равномерное:

Где покупал ламочки, уже закончились, но есть рядом:
www.wildberries.ru/catalog/274909068/detail.aspx?size=423954039
Всем — безопасных дорог!

На мелкой сузучке нет ДХО /хоть она и не сильно древняя, 2018 года/, а я растяпа и днём периодически забываю включить свет.
Долгое время это не вызывало проблем, но в последние месяцы служители полосатого жезла, похоже, проголодались, и начали присылать штрафы за всё подряд.
На другой машине сделал автоматическое включение противотуманок, но на этой и их нет.
Самостоятельная установка ДХО считается внесением изменений в конструкцию и требует регистрации (вроде бы), что хлопотно и лениво.
И подумал я, что если в подсветку фар поставить лампочки помощнее и включать/отключать их автоматически, это должно закрыть вопрос — ну, как минимум, с дорожными камерами, с которых и прилетают штрафы.
Для начала нашёл в хламе сборку диодов Шоттки и впялил её рядом с левой фарой, протянул провод от разъёма магнитолы, на который питание подаётся при включении зажигания, и всё соединил так /все фоты в статье кликабельны/:
Теперь подсветка загорается как при штатном включении под рулём, так и при повороте ключа в замке зажигания, модификация не затрагивает заводские режимы.Встал вопрос с подходящими лампочками нужного форм-фактора — W5W (T10).
Традиционно китайцы их делают на предельный для светодиодов ток, а потому недолговечными, и надо найти такой вариант, чтобы даже после понижения тока яркость осталось достаточной.
На мой взгляд, примерно трети от яркости ближнего света должно хватить для уверенного обозначения авто на дороге, это навскидку около 2 Вт светодиодной мощности.
Долго не думая, купил две пары локально, по 200р за пару, и две пары с приличными отзывами заказал на ВБ:

Разложил на столе:
На третьей лампе красной стрелкой помечена т.н. «обманка» — резистор на 1к, без которого компьютеры некоторых особо умных авто определяют светодиодные лампы как неисправные и выдают ошибку.Подключил их все на посмотреть и сравнить:
Лидер по яркости вполне очевиден, но всё же посмотрим на потребление каждой (в том же порядке, как были разложены):


Остальные — в коробку к хламу, а с лидером надо разобраться подробнее.Погонял по напряжению — очевидно наличие драйвера:



Размеры (вдруг кому важно):
А под юбочкой что-то беленькое чернеется, подрезаю залитый снизу герметик и меееедленно и нежно спускаю юбочку, а дама и не возражает))):
После очистки герметика становятся видны элементы и их обозначения:
С одной стороны стоят конденсатор и диодный мост, с другой — диод, дроссель, токозадающий резистор и неизвестный (мне и временно) чип.Ищется только на китайском:
Удивительно, какой богатый внутренний мир может нынче иметь крохотуля размером 3х1,7мм:
Есть даже отдельный вход ШИМ-диммирования, где-то в другом месте может и пригодиться.Типовая схема реализована практически без изменений, только резистор стоит чуть больше:
В исходном виде температура на светодиодах за 3 минуты уходит за 100С, дальше греть не стал, жалко, погрел подругу под №3:
Она и на своих 1,5Вт за сотню улетает, и больше всего греется балластный резистор.А на красненькой буду пробовать менять ток.
Считается он по элементарной формуле:
И тут возникло внезапное затруднение, резисторов мельче 1 Ома нужного размера в наличии не оказалось.Удалось найти только на 1 Ом и только на размер больше, а на платке контактные площадочки крохотные, пришлось налить побольше припоя, чтобы хоть как-то приляпать))
Измеренная мощность после модификации:
И это всё ещё ярче любого из остальных вариантов.После 10 минут работы на столе температура остаётся в пределах 80С.
Фоты фары в трёх состояниях — выключено, включена только подсветка, включены подсветка и ближний свет:

Ну, примерно получилось ожидаемое.Световой пучок не формируется, распределение относительно равномерное:

Где покупал ламочки, уже закончились, но есть рядом:
www.wildberries.ru/catalog/274909068/detail.aspx?size=423954039
Всем — безопасных дорог!
Самые обсуждаемые обзоры
| +102 |
7302
196
|
| +54 |
2990
56
|
| +21 |
1451
28
|
Имел недавно разбор в ЦАФАПе или как его там, сотрудницы сказали что повальная проблема что камера плохо фиксирует такую лампу. Очень большой поток жалоб.
Это же не так чтобы «неотделимые улучшения», никогда не поздно вернуть всё взад.
Тут есть два пути:
1) заменить штатную габаритку на галогенку повышенной мощности. Этот вариант хорош тем, что неотличим от штатного внешне, прост в исполнении, и более живучий по сравнению с предложенным вариантом в статье, т.к. галогенка не боится высоких температур в фаре при работе галогенки основного света.
— Если у вас старый авто с цокольной габариткой BA9S — меняем на галогенку 10W от «глазок» BMW (цоколь идентичен) и убеждаемся, что нет потерь в проводке (на лампочку доходит 13+ вольт на заведённом моторе). Яркость этой галогенки эквивалентна яркости стандартной 21W лампы накаливания, которые установлены в штатных ДХО бюджетных авто.
— Если у вас менее старый авто с габаритами в цоколе Т10 (W5W), то берётся осветительная галогенка G4 мощностью 10W и делается «переходник» из кусочка фольгированного текстолита толщиной 1мм: вырезается квадрат 1х1см, снимаются фаски, на фольге делается прорезь, делящая квадратик пополам (если у вас патрон плотный — то ещё пропилы, чтобы частично утопить ножки лампы в текстолит), и (с использованием флюса по сталям или паяльной кислоты с последующей тщательной промывкой) лампочка запаивается ножками на эту пластинку (предпочтительно бессвинцовым припоем, как более тугоплавким).
Негативная сторона: у вас габарит становится существенно ярче на постоянку и ночью на ближнем может слепить других участников. Чтобы этого избежать, надо использовать схему автора с раздельным питанием ДХО/Габарит, но не через диодную развязку, а через реле (при отсутствии плюса по линии габаритов лампочка запитана от зажигания через нормально замкнутый контакт, при появлении плюса на линии габаритов реле переключает лампочку на питание от неё) и в питание по цепи габаритов ставится балластный резистор мощностью 20-50W(современно-китайских) сопротивлением порядка 2 Ом. Реле и резистор располагаются в штатном блоке реле, а не в фаре, поэтому гаишнику заметить модификацию всё ещё непросто.
2) Самодельная светодиодная лампа на тёплом светодиоде с внешним радиатором (можно не делать самому, разные умельцы делают и продают такие решения локально). Там суть в том, что заменяется не чисто габаритка, а габаритка вместе с патроном на алюминиевый/медный стержень с фланцем/уплотнением эквивалентым родному патрону, на торец ставится единственный мощный светодиод тёплого оттенка с теплоотводом на этот стержень и подводом питания через него же.
Выглядит это примерно так:
Такой вариант достаточно живучий, даёт дополнительные возможности (например, регулировка яркости. У меня при питании по линии ДХО в светодиод вливается около 5Вт, что даёт хорошую видимость днём, а при питании по линии габаритов мощность снижается до 0,5 Вт, что даёт примерную яркость штатной лампочки и исключает ослепление встречки при движении ночью на ближнем), но сложнее в реализации и, при большом желании, обнаруживается гаишником визуально.
Если ключ вытаскиваешь, а свет включен, идёт писк — чтобы не забыл выключить.
Но писка, чтобы не забыл включить, когда ключ вставлен, почему-то не предусмотрено))
Может, при вытаскивании ключа:
— пищать
— выключить
— оставить как есть
А если выключатель света в положении жестко «ближний вкл.», то после выключения зажигания фары в большинстве автомобилей таки будут гореть, а сколько времени — зависит от настроек BCM (body control module). В двух американских машинах BCM у меня отключал вообще всех потребителей, кроме сигнализации и подпитки памяти магнитолы примерно через 45 минут после выключения двигателя и закрывания дверей, но проблема в том, что полчаса работы ближнего от аккумулятора зимой в мороз может создать некоторые проблемы при запуске утром…
19.3. При остановке и стоянке в темное время суток на неосвещенных участках дорог, а также в условиях недостаточной видимости на транспортном средстве должны быть включены габаритные огни. В условиях недостаточной видимости дополнительно к габаритным огням могут быть включены фары ближнего света, противотуманные фары и задние противотуманные фонари.
Но обычно на машинах возможно принудительное включение световых приборов после глушения двигателя (и автоматического отключения ближнего света фар), пока ключ в замке зажигания (карта в зоне определения / включено зажигание в режим I или II).
Какое-то время фары горят, освещая дорогу к дому, потом выключаются
19.3. на моей машине выполняется без проблем.
Когда убрали, интересно…
включался огонь только с левой стороны, для экономии батарейки ))
Российские ПДД периодически меняются и уточняются и незначительные изменения в формулировках не меняют основной сути. Дело всё в том, что раньше обычно было Основное отличие габаритных от стояночных в том, что стояночные включаются по одному борту, по-видимому для экономии аккумулятора. В то же время общей сути это не меняет. Однако, если я оставлю авто со включёнными габаритами, машина у меня просто не «заснёт», не обесточит всю электронику и быстренько высадит аккмулятор. А вот стояночные позволяют выключить всё кроме них. Более того и включаются они только на заглушенной машине.
К+ в помощь, очень удобно разные редакции сравнивать.
Если все с крыши прыгают, вам это делать тоже не обязательно.
п… внарушителей, понадеявшихся на то, что и так «прокатит», но не прокатило.Если при стоянке колонны не выставлены знаки, не установлены на крайние ТС таблички, не включены огни — это нарушение, и если оно приведёт к ДТП — виновные будут наказаны военным судом.
Вероятно, Вы путаете «Основные положения...», которые, действительно, являются приложением к ПДД, с Техническим регламентом Таможенного Союза?
И то — это была дизайнерская мода 70-х. Уже в конце 70-х их ставить перестали.
Отдельных стояночных огней в современных авто не встречал, но в европейских есть режим работы габаритных огней в режиме стояночных, т.е. раздельного по бортам.
Вот бы они ещё могли за диоды в ПТФ и ближнем, колхозные ДХО ночью и остальное…
И ночью, да?
Там мощность небольшая и светит под колёса, никому не мешает.
И это проблема. Вам уже написали, что для ДХО мощности маловато, могут и камеры не видеть, и, главное, водители и люди. Всё же лучшим вариантом было бы включить автосвет на машине.
Вот уже два часа гуглю, для этой машины вариантов не вижу, кроме непонятных китайских чёрных ящичков «дальний вполнакала».
Втыкать что попало в схему авто никакого желания нет.
Так покатаюсь пока, а потеплеет и руки дойдут — сделаю просто автовключение головного света, наверное, от селектора КПП.
В идеале надо ближний включать вместе с двигателем, но и вместе со снятием с парковки на КПП будет нормально.
А это для чего?
Бензонасос — более рабочая схема, т.к. он запитан всегда при работающем двигателе. Единственное, всё равно свет надо подключать через реле и с бензонасоса брать только управляющий плюс, т.к. там проводка хоть и высокотоковая, но зачастую без достаточного запаса на питание головного света.
Насос включен всегда при включенном зажигании, даже если двигатель не заведён, но тогда проще и правильнее от зажигания и плясать.
Разумнее подключиться к подрулевому переключателю, там слаботочка, которая включает штатное реле головного света)
Питание с него при этом не снимается.
ПДД
Днем — фары бс или птф (днем можно вместо фар), дхо;
Ночью, недостаточная видимость — фары бс или дс, птф совместно с бс или дс;
Ночью, недостаточная видимость — остановка, стоянка — габариты + могут бс птф зптф в условиях плохой видимости;
у всех штатно вместе с фарами включаются габариты, без габаритов днем может быть только дхо.
от ИИ — Движение только на габаритных огнях (без ближнего света или ДХО) в дневное время квалифицируется как нарушение правил использования световых приборов. Согласно ст. 12.20 КоАП РФ, за это предусмотрено предупреждение или штраф 500 рублей. Современные камеры могут фиксировать такое нарушение, определяя тусклый свет габаритов.
Блок управления двигателем (ЭБУ/ECU): Если насос отключается через несколько секунд после запуска, причина может быть в том, что ЭБУ не видит сигнала о работе двигателя и аварийно отключает насос. Итого замок ON музон орет шансон, фары не светят :)
Имея автосвет просто привыкаешь и забываешь включать габариты ночью если нет такого функционала, до реле бенза на ховере мне получилось дотянуться проще, на короле все сложнее.
По ручнику, парковке, думаю проще и лучше сделать кнопку на автосвет, хотя это дублер и если надо можно включить переключателем
Машина была Infiniti G37S coupe
Энергомаш (не китайский) производит полную номенклатуру реле дальнего света с режимом ДХО (~30% мощности) подходящих практически под все машины, т.к. есть все варианты, с управлением плюсом и минусом, с разрывом плюса и минуса. Срабатывание происходит по напряжению бортсети, диммирование — с помощью шим.
ПДД допускает в качестве ДХО только либо ближний, либо ПТФ, никакой «дальний на 30%» не предусмотрен.
Не успели продумать, а так дальний ослабленный точный аналог ДХО, светит во все стороны что и требовалось. Только с лампами накаливания КПД низкий, не 100 люмен на Вт как у светодиодов, не 10 как у ламп накаливания, а может вообще 3 быть, не экономично )
В суде оппонент заявит, что не увидел или, наоборот, был ослеплён — и упаритесь доказывать, что «дальний ослабленный точный аналог ДХО».
В штатах в качестве ДХО можно и дальний вполнакала, и отдельные ДХО, и даже постоянно горящие поворотники.
В Японии — одной из самых безопасных стран мира — понятия ДХО вообще нет, нормируется только включение головного света при недостаточной освещённости (менее 1000 люкс).
Поэтому с 2020 года /вроде/ там сделали обязательным автоматическое включение головного света на авто, по датчику.
Но днём как не было обязаловки ездить со светом, так и нет.
Вы впилили в габариты лампочку, которая:
— имеет яркость существенно больше штатной;
— светит во все стороны.
Хрен бы с ним с днём и вашим странным желанием не включать ближний в качестве ДХО, как того требуют правила (п. 19.5 ПДД). Но ночью эти лампы будут светить ярко, и проклинать вас будет каждый встречный водитель. То, что у вас нет от этих ламп чёткой картинки как от ближнего/дальнего, не значит что они не ослепляют встречных — ещё как ослепляют. И вот не надо говорить, что ярко они светить не будут — если не будут, то камеры днём их точно не увидят.
Вывод: если вы добьётесь задуманного результата — показать камерам днём свои ДХО, то ночью они всем будут выжигать глаза.
это было про противотуманки, которые ващет включаются в норме отдельным переключателем.
Так что ещё раз: если вы [любым образом] сделали так, что ваши ДХО в дневное время видны камерам, то будьте любезны отключать их ночью, иначе будете ими слепить людей.
Из текста поста не увидел, что вы их отключаете. Или я неправ?
На камере, смотрящей обычно под углом сверху, такая фара видна как будто включенная, проверил на своих, должно хватать.
Как ДХО, для обозначения авто на дороге «ради безопасности», такое решение уж точно не хуже американского с включенными постоянно поворотниками.
В общем, сплю спокойно, совесть чиста, но про другие варианты тоже думаю))
С осторожностью нужно к ближнему подходить, вот я думаю светодиодные ставить, штатные галогенки вообще не светят на фоне машин с ксеноном и светодиодами, выбора нет уже.
Я как сажусь, так на автомате включаю ближний и ремень поистегиваю.
Вот выключать правда было пару раз забывал.
Все… Кроме габаритов и аварийной сигнализации, потому что по стандартам они, будучи включенными, должны работать «до конца» (например, при стоянке или аварийной остановке в тёмное время суток). Так что габаритами пару раз высаживал аккумулятор (напоминание не работает, т. к. для подготовки к автозапуску закрываю машину заведённой).
PS на каптюре заливаю в алису карты местности через модем в бошке, скорость низкая примерно минут 30-ть, алиса (штатная от рено) по традиции тупит, каптюр постоянно гасится, в движении связи нет, автоматом не качается…
Ещё можно поставить задержку выключения «головы» (к примеру, в Teyes и клонах) 10 сек — тогда при автоотключении можно вполне успеть включить зажигание снова.
Осложняется тем, что у ламп в авто общий — минус, надо ШИМ с ключом по плюсу.
Мож и сделаю, попозже.
А ДХО или ближний днем это не кормушка гайцев, а элемент безопасности на дороге, жаль, что не все водители это понимают.
Насколько знаю, далеко не во всех даже вполне приличных странах принят до сих пор.
Описанное в статье — поделка выходного дня для решения одной конкретной задачи, а не монумент на века.
Тут уже накидали разных вариантов, проверю, посмотрю.
Это про опыт, «умом Россию не понять»))
при этом, я уверен, что в России опять же есть регионы где лето бывает пару месяцев в году, а ездить на зимней резине ПОЛОЖЕНО только в календарную зиму. то есть оно не про безопасность. оно про упорядочивание и подравнивание под одну гребенку.
Ещё я увидел
Я увидел именно то, что было написано, и ответил на это.
Я должен был увидеть что-то, что Вы не написали?
И написал я лишь то, что сроки обязательного использования зимней резины устанавливаются в зависимости от климата региона, а не «подравниваются под одну гребенку».
Что не так?
Понятно, что шиповка это особый случай вообще, но и «липучка» «поплывет» при повышении температуры гораздо раньше, чем обычная зимняя.
Так-то у меня и начальник был, который круглый год на полном приводе ездил на А/Т-шке и никаких аварий.
Но вот даже в нашем климате, где чаще всего снег нормальный за зиму, чтобы не таял на следующий день (и чаще двух раз за зиму) бывает раз в десятилетие — большинство ездит на зиме зимой.
Кстати эта зима. До Бреста не ездили, были в Молодечно, Лиде и Минске вот сразу после нового года и мммм это было весело. Давно я так крепко не держался опой за сиденье. В Бресте были два года назад, так попали тоже на немного снега и ледяные дожди, так что хз, как вы там на всесезонке…
как правило же у нас слякоть всю зиму, снег — да, тает на следующий день и т.д., может выпасть осенью, когда еще ничто не предвещает начало зимы, может выпасть в мае, когда уже все переобулись на лето. и вот в таком вот климате с моей точки зрения всесезонка это оптимальное решение.
Дважды в год переобуваюсь, да.
На всех машинах.
Всю жизнь ))
При этом смертность снизилась более чем в два раза:
«Смертность в ДТП в России с 2000 года демонстрирует значительное снижение: с пиковых значений более 33-34 тысяч человек в год (2000–2005 гг.) до уровня ниже 15 тысяч к 2023–2024 годам»
Машин больше минимум в 5 раз — смертность ниже в два раза в абсолютных числах или почти в 10 раз в относительных. Конечно, в основном благодаря совершенствованию ПДД, технических средств контроля (несмотря на уменьшение численности ГАИ), совершенствованию дорожной инфраструктуры (особенно федеральных трасс; кто давно за рулём — знает).
Но и вклад «скандинавского света» в этом тоже есть. И даже если это всего 5% (а эксперименты дали цифры 10-15%) — это реальные жизни. Оно того сто́ит.
Когда я учился (а было это уже в «новейшей истории»), то нам сразу говорили, что, хотя в правилах ещё этого нет, но — включайте всегда свет. «Скоро это будет в ПДД». ГИБДД к этому относилось лояльно: несмотря на то, что формально это ещё было нарушением, за это не штрафовали. И эти поправки поддерживал тогдашний Начальник Департамента обеспечения безопасности дорожного движения (ДОБДД) МВД РФ Виктор Кирьянов. Потом были эксперименты в нескольких регионах (включая мой), и потом (20 ноября 2010 года) это стало обязательным.
И как водитель, и как пешеход я скажу, что заметность водителями и пешеходами ТС с включенным светом намного выше — значит, у тех больше времени на реакцию. И расстояние до ТС со включенным светом (особенно если это не «колхоз» в середине юбки бампера) во многих ситуациях определить проще.
Да ладно. До сих пор основная причина смертельных ДТП — выезд на встречную полосу:
Ладно, превышений убрали больше, чем встречки. Но всё равно введение обязательных ДХО меньше повлияло на общую аварийность, чем камеры
Подробно в статье, там и про волков и про людей
naked-science.ru/article/biology/zarazhenie-parazitami
ЗЫЖ Кстати, ДХО в России сделали обязаловкой в 2010 году — и почему-то именно после этого несколько лет снижения не было ))
Ну, не слепит, если свет регулирован как надо.
Или, всё-таки, встречными?
Вы таки телепат? Сколько проклятий проносилось в Вашей голове когда Вы «никого днём не слепили»?
Вырвиглазные колхозные псевдо-ДХО тоже, якобы, «никого не слепят».
Одним постом всех «полудальников» автоматически снесли в категорию «колхозников»)))
99% водителей этого не знают/забывают/сознательно нарушают.
потом был бунт и новая конституция, и вслед, указ президента № 2277 от 23 декабря 1993 года, по нему стало просто «Правительство Российской Федерации»
Две запятые на скриншоте, действительно, лишние
Не две. Две лишние в этом предложении у Вас, т. к. слово «действительно» здесь используется в значении «в самом деле» (т. е. как наречие). Запятыми выделялось бы вводное слово «действительно», выражающее уверенность, но здесь «действительно» — это член предложения, выполняющий роль обстоятельства. Пример: «Мы действительно отлично отдохнули.»
Возможно эффект у галогенок будет, но при работе на 70% мощности, температура высокая, но йод уже не работает.
Примерно так же делается в фокусе 2 поколений на низких комплектациях (там только самой перемычки нету, чуть больше возни). На высоких ничего по железу добавлять не надо.
В фокусах 3 поколения скандинавский свет просто активируется в конфигурации.
Уверен, что в сузуке 2018г уж тем более ДХО будет заложен в конструкцию, и можно обойтись максимально штатным решением.
По любой машине есть клубы владельцев, есть блоги на Drive2 и т д.
Это первое, что надо изучать.
Изучать — сильно дольше и с непредсказуемым результатом.
На досуге посмотрю, спасибо.
Ничто не мешает же вернуть всё назад или сделать иначе.
У них есть требование по ПДД включать головной свет, когда внешняя освещённость падает ниже 1000 люкс, это сумерки.
Поскольку водители и забывают об этом, и неверно оценивают освещённость, с 2020 года, вроде, они обязали производителей ставить автоматическое включение, по датчику.
И если зажигание выключить — тоже, только ещё и писк добавится)))
Во всех известных мне авто свет включается независимо от зажигания.
Поставил контроллер ДХО-Light — дальний на 40% мощности в качестве ДХО.
Хотя вот у жены леворукий SX4, купленный в официальном салоне в максимальной комплектации, и тоже — туманки есть, а ДХО не реализован, и свет включается без замка.
Но её вот не напрягает, она не забывает постоянно щёлкать переключателем))
ЧЯДНТ?
Независимо от зажигания.
Никогда, честно говоря не пробовал это делать при выключенном зажигании.
Работало и на рено и на тойоте и на мазде и на бмв.
в принципе если включить «авто» и заклеить датчик света то будет выключаться с зажиганием свет.
А это недоразумение какое-то.
То есть, 2Вт светодиода примерно эквивалентны по яркости 20Вт накаливания.
Если штрафы перестанут прилетать — задача решена ))
Днём у камер закрыт ИК-фильтр ващет.
Не обманывайте себя, габаритные огни не способны выполнять функции ДХО.
Если читали начало, задача была — чтобы штрафы с камер не прилетали))
Это было бы оптимальным решением, канеш.
На этой машинке генератор работает не постоянно, он включается, когда напряжение на аккумуляторе падает ниже 12В, подзаряжает его и выключается.
Удивительно, но факт ))
Более того, в ней есть ещё и система «старт-стоп», которая глушит двигатель как попало и где попало, представляете? )))
Перед перекрёстками, в пробках и даже просто в ожидании удобного момента вклиниться в поток.
Вот последнее особенно бесит, пшт двиг канеш заводится относительно быстро при нажатии педали газа, буквально за секунду, но иногда этой секунды как раз и не хватает.
Этот режим отключается кнопкой, но только до отключения зажигания.
Поэтому пришлось спаять схемку-одновибратор, которая при включении зажигания нажимает эту кнопку автоматически))
Да там и схемка на пяти деталях, несложно)
С сузуками вообще не так )
И у нас, как правило, как минимум на зиму всё это отключают как могут.
Покатался с подключенным вольтметром и понял)))
На территории Евразии совершенно незаконно. Но любители поппонтоваться даже свой родной автохлам переделывают «под Америку».
было обострение какое-то время назад, когда народ в панике массово переделывал задние фонари с американского стандарта, потом попустило вроде.
Видел недавно одного чела на древней семаке (не бэха, ВАЗ), кардан гремит, цепь шумит, так и ждет, когда кардан отвалится или двиг гробанется. И таких сейчас…
Только это не отменяет факт, что у него с завода ДХО реализован на лампах дальнего света.
Производитель такой режим заявил и сертифицировал как ДХО.
Возможно, у Вас тоже получится, если займётесь, «зарегистрировать изменения в конструкцию ТС» и получить право ездить с «дальним вполнакала», а пока не — увы.
ДХО и ДС реализованы на одной и той же лампе в одном и том же рефлекторе.
Опять только «Ё»?
На автомобилях выпущенных в РФ такое решение не применялось. Но в процессе эксплуатации авто в РФ с таким вариантом ДХО никаких противоречий с нормативкой не возникает.
Есть закрытый перечень оборудования, пригодного в качестве ДХО, дальнего там нет, ни «вполнакала», никак.
Лично мне вполне очевидно, что это прямой текст против.
Что такое «закрытый перечень оборудования»?
значит, что законодатель перечислил ВСЕ допустимые варианты, и ничего сверх перечисленного использовать нельзя.
Именно его и включают полудальники, только типа «на донышке» )))
Уже приводил в пример автомобили с двухнитевыми лампами типа H4. Светит одна и та же лампа в одной и той же фаре. Только в одном режиме дальним, а в другом ближним. Тоже нельзя использовать?
Откройте ПДД, он там прямо прописан.
Весь.
Закрытый — это не тайный, а полный, нерасширяемый)))
Вы не из России, что ли, или русский язык не родной?
Если такой режим заявлен и сертифицирован как ДХО — можно.
Если нет — нельзя.
---Выдержки из ПДД:
«19.5. В светлое время суток на всех движущихся транспортных средствах (кроме велосипедов) с целью их обозначения должны включаться фары ближнего света или дневные ходовые огни.»
И всё, никакого «дальний вполнакала» )))
Но:
«19.4. Противотуманные фары могут использоваться:
— в условиях недостаточной видимости с ближним или дальним светом фар;
— в темное время суток на неосвещенных участках дорог совместно с ближним или дальним светом фар;
— вместо ближнего света фар в соответствии с пунктом 19.5 Правил.»
И это полный перечень.
Водитель обязан включить либо ДХО, либо ближний свет, при этом вместо ближнего света допускается использовать ПТФ.
Ничего больше — нельзя.
Словарь синонимов с вами не согласен.
Пример был не только в контексте ДХО, а вообще про ВСП.
Опять уже приведенный Lexus RX300. Дальний «вполнакала» заявлен и сертифицирован.
А если хотите возразить про самопальные ДХО из дальнего, ваш вариант ничуть не лучше.
И вовсе не значит, что это можно сделать на ЛЮБОЙ произвольной лампе и ЛЮБОМ произвольном рефлекторе.
Мсье упирает на то, что такого не бывает в принципе.
Читайте внимательно и полностью:
На двух машинах ( примерно 8-10 лет ) с такой приблудой ездил.
при необходимости легко отключается миганием габаритами, позволяет мигать дальним, никак не меняет логику работы света приборная панель днем подсвечивается как должна, мне актуально, на тойоте если днем включить фары — становится не видна панель (переключается в тусклый ночной режим)
минус 1 — в сумерках начинает немного слепить встречку — просто включаю фары
П.С. не реклама.
То вот такая лабуда, то пониженное напряжение заряда летом, то для смены фильтра или свечей половину обвязки снять надо, а для смены лампочек — бампер (слава богу, в ЕС запретили). И люди изгаляются: то клемму IBS сбросят, то «лючки» в подкрылках для замены ламп делают…
Режим «старт-стоп» мешал, я сделал автоотключение.
Даже при заведённом двигателе.
А ещё на ней есть режим «старт-стоп», это когда двигатель автоматически выключается в пробках и на перекрёстках и автоматически стартует при отпускании тормоза, нажатии газа или повороте руля.
То есть, при реализации Вашего предложения ДХО может погаснуть в самый необходимый момент — при ожидании возможности со вторички втереться в поток на главной, например))
Не могу пока придумать, что тут может быть неправильно.