Модификация БП DA130PE1-00 от ноута DELL для паяльников на 24В SH72 и T12 OLED, впечатления от
Уважаемый XonixMsk периодически радует нас описанием процессов и результатов личного пути «Электроника шаг за шагом», а также изысканиями и экспериментами в области пайки и паяльного оборудования, и в комментах к его статьям постоянно обсуждаются разные паяльники и паяльные станции, которых наплодилось великое множество современных и крутых, их достоинства и недостатки.
А у меня этот путь уже приближается к полувеку, а про паяльники сказать-то и нечего — как присел много лет назад на один тип, который паяльные гуру характеризуют как-то вроде «полноразмерный макет паяльника для начинающих», так и устраивает, вроде…
Осознал себя ретроградом, обидно ))
Так-то их у меня с десяток разных, но на столе постоянно лежат два, которых хватает для всех повседневных задач /все фоты кликабельны/:
Давно уже приспособился подматывать пищевую алюминиевую фольгу на нагреватель для плотной посадки жала, и никаких проблем с теплопередачей или термостабилизацией не испытываю, а менять качественные жала при моём режиме использования приходится раз в два-три года.
Но знающие люди настоятельно рекомендовали попробовать современные решения, которые должны как-то кардинально и разительно улучшить и расширить мой паяльный опыт ))
А тут очень кстати случилась оказия — приятель подкинул коробку исправных бэушных блоков питания от ноутов DELL, два помельче, остальные одинаковые, на 6,7А:

Ну что же, раз так сложились звёзды — кто я такой, чтобы сопротивляться? ))
Заказал широко известные и часто рекомендуемые для «почувствовать разницу» SH72 и T12 OLED, ну и по три жала к каждому, а пока всё это добро едет — надо получить из 19,5В необходимые паяльникам 24В.
Выбрал из кучки самый потёртый и с каким-то позеленевшим разъёмом, проверил:

DELL (как и HP, и некоторые другие) использует трёхпроводное подключение — плюс, минус и ID:

На выходе БП стоит специальный чип, так называемый «Dallas», при подключении ноут по линии ID спрашивает у него параметры БП и старается выстроить потребление в соответствии с ними, а если ответа не получает совсем — ограничивается минимально возможным и жутко при этом тормозит.
Ломается непросто даже после длительного размягчения клея спиртом /про лимонен знаю, но нету/:
Тщательно упакован в формованные половинки экрана, а поверх ещё и обклеен фольгой:
Экран специальным лепестком был припаян к минусу выхода:
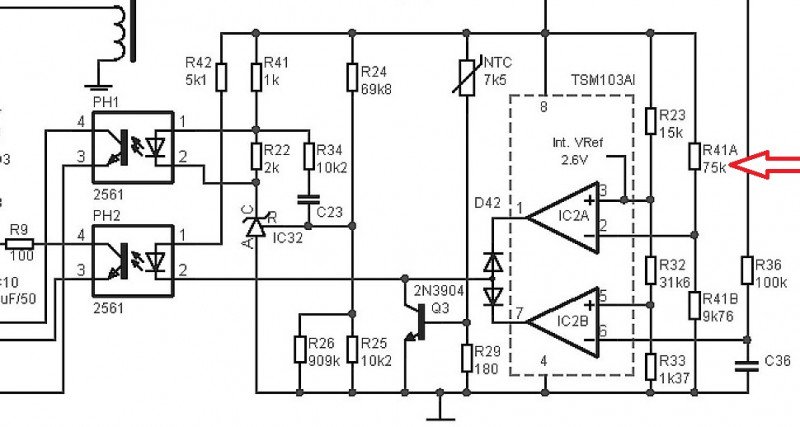
Красной стрелкой помечены две (!) оптопары, слева от стрелки — собственно схемы обратной связи, в которых надо ковыряться:
Одна оптопара обеспечивает обратную связь по рабочему напряжению, на второй реализована OVP (Overvoltage Protection), отключающая БП при нештатном превышении напряжения на выходе, и непонятно пока, на какое напряжение эта защита настроена.
Главный герой тут — чип DAS001, который на самом деле TSM103, дейтшит доступен непосредственно на сайте производителя.
Применяется широко и повсеместно.
Красными стрелками показаны резисторы обратной связи по напряжению (схемы от этого блока найти не удалось, приведена схема от другого на том же чипе, для общего понимания):

Внутренности чипа:
Производитель заявляет напряжение источника опорного напряжения 2,5В, поверим на слово.
Считать тут особо нечего, если при 19,5В на 15,8 кОм падает 17В (19,5В — 2,5В нижнего плеча делителя), то для 24В, чтобы на верхнем плече упал 21,5В (24В — 2,5В нижнего плеча делителя) надо вместо 15,8кОм поставить 21,5В/17В*15,8кОм = 19,982кОм, что очень удобно.
Но сперва надо почистить:
И удостовериться, что чисткой ничего не сломано:
Теперь можно добраться до выводов выходных конденсаторов и проверить их, чтобы труды не пропали даром:

В идеале.
Они на 25В, но такого типоразмера ничего лучше у меня нет, придётся оставить, будут работать на пределе.
А вот и тот самый «Dallas»:
Выпаял про запас.
Меняю резистор /в слабой надежде, что порог OVP настроен выше 24В)) /:
Включаю.
Напряжение на выходе кратковременно прыгает и обнуляется — значит, задача слегка усложняется.
Для чистоты процедуры меняю резистор обратно и убеждаюсь, что ничего не сломал.
Беглый прозвон выдаёт примерно такую картинку реализации OVP:
Здесь выше стрелки справа виден стабилитрон на 23В, а слева — уже перерезанная дорожка:
Снова перепаиваю резистор, включаю — есть результат!
Стабилитрона нужного размера на 24В найти не удалось, будет работать пока без OVP.
Нашёл донора с подходящим хвостом с разъёмом 5525, ограбил.
Перед сборкой перераспределил резиночки так, чтобы защитить зачищенное место:
Собрал, проверил:
И при подключении паяльников обнаружил, что на одном-то — 5525, а на втором — 5515 )))
Пришлось ограбить ещё одного донора:
Подключенные новички:
Ну и, собственно, что я могу сказать по первым попыткам использования…
Никакого кардинально нового опыта пайки не случилось)
Размер новых и старых паяльников почти не отличается, вылет жала — тоже, вот они рядом:
Да, новые греются за 3с вместо примерно 10с у старых, и в T12 есть разные приятности типа режима сна, но при этом им нужен довольно громоздкий БП, тогда как старые просто втыкаются в розетку.
Возможно, они точнее удерживают температуру, что лично мне не принципиально, и, наверное, ими будет комфортнее работать с особо теплоёмкими элементами.
В общем, ощущения от результата неоднозначные: с одной стороны — обновки приятные, с другой — какой-то особой пользы от них не вижу.
Всем — комфортной пайки!
А у меня этот путь уже приближается к полувеку, а про паяльники сказать-то и нечего — как присел много лет назад на один тип, который паяльные гуру характеризуют как-то вроде «полноразмерный макет паяльника для начинающих», так и устраивает, вроде…
Осознал себя ретроградом, обидно ))
Так-то их у меня с десяток разных, но на столе постоянно лежат два, которых хватает для всех повседневных задач /все фоты кликабельны/:
Давно уже приспособился подматывать пищевую алюминиевую фольгу на нагреватель для плотной посадки жала, и никаких проблем с теплопередачей или термостабилизацией не испытываю, а менять качественные жала при моём режиме использования приходится раз в два-три года.Но знающие люди настоятельно рекомендовали попробовать современные решения, которые должны как-то кардинально и разительно улучшить и расширить мой паяльный опыт ))
А тут очень кстати случилась оказия — приятель подкинул коробку исправных бэушных блоков питания от ноутов DELL, два помельче, остальные одинаковые, на 6,7А:

Ну что же, раз так сложились звёзды — кто я такой, чтобы сопротивляться? ))Заказал широко известные и часто рекомендуемые для «почувствовать разницу» SH72 и T12 OLED, ну и по три жала к каждому, а пока всё это добро едет — надо получить из 19,5В необходимые паяльникам 24В.
Выбрал из кучки самый потёртый и с каким-то позеленевшим разъёмом, проверил:

DELL (как и HP, и некоторые другие) использует трёхпроводное подключение — плюс, минус и ID:
На выходе БП стоит специальный чип, так называемый «Dallas», при подключении ноут по линии ID спрашивает у него параметры БП и старается выстроить потребление в соответствии с ними, а если ответа не получает совсем — ограничивается минимально возможным и жутко при этом тормозит.Ломается непросто даже после длительного размягчения клея спиртом /про лимонен знаю, но нету/:
Тщательно упакован в формованные половинки экрана, а поверх ещё и обклеен фольгой:
Экран специальным лепестком был припаян к минусу выхода:
Красной стрелкой помечены две (!) оптопары, слева от стрелки — собственно схемы обратной связи, в которых надо ковыряться:
Одна оптопара обеспечивает обратную связь по рабочему напряжению, на второй реализована OVP (Overvoltage Protection), отключающая БП при нештатном превышении напряжения на выходе, и непонятно пока, на какое напряжение эта защита настроена.Главный герой тут — чип DAS001, который на самом деле TSM103, дейтшит доступен непосредственно на сайте производителя.
Применяется широко и повсеместно.
Красными стрелками показаны резисторы обратной связи по напряжению (схемы от этого блока найти не удалось, приведена схема от другого на том же чипе, для общего понимания):

Внутренности чипа:
Производитель заявляет напряжение источника опорного напряжения 2,5В, поверим на слово.Считать тут особо нечего, если при 19,5В на 15,8 кОм падает 17В (19,5В — 2,5В нижнего плеча делителя), то для 24В, чтобы на верхнем плече упал 21,5В (24В — 2,5В нижнего плеча делителя) надо вместо 15,8кОм поставить 21,5В/17В*15,8кОм = 19,982кОм, что очень удобно.
Но сперва надо почистить:
И удостовериться, что чисткой ничего не сломано:
Теперь можно добраться до выводов выходных конденсаторов и проверить их, чтобы труды не пропали даром:
В идеале.Они на 25В, но такого типоразмера ничего лучше у меня нет, придётся оставить, будут работать на пределе.
А вот и тот самый «Dallas»:
Выпаял про запас.Меняю резистор /в слабой надежде, что порог OVP настроен выше 24В)) /:
Включаю.Напряжение на выходе кратковременно прыгает и обнуляется — значит, задача слегка усложняется.
Для чистоты процедуры меняю резистор обратно и убеждаюсь, что ничего не сломал.
Беглый прозвон выдаёт примерно такую картинку реализации OVP:
Здесь выше стрелки справа виден стабилитрон на 23В, а слева — уже перерезанная дорожка:
Снова перепаиваю резистор, включаю — есть результат!
Стабилитрона нужного размера на 24В найти не удалось, будет работать пока без OVP.Нашёл донора с подходящим хвостом с разъёмом 5525, ограбил.
Перед сборкой перераспределил резиночки так, чтобы защитить зачищенное место:
Собрал, проверил:
И при подключении паяльников обнаружил, что на одном-то — 5525, а на втором — 5515 )))Пришлось ограбить ещё одного донора:
Подключенные новички:
Ну и, собственно, что я могу сказать по первым попыткам использования…Никакого кардинально нового опыта пайки не случилось)
Размер новых и старых паяльников почти не отличается, вылет жала — тоже, вот они рядом:
Да, новые греются за 3с вместо примерно 10с у старых, и в T12 есть разные приятности типа режима сна, но при этом им нужен довольно громоздкий БП, тогда как старые просто втыкаются в розетку.Возможно, они точнее удерживают температуру, что лично мне не принципиально, и, наверное, ими будет комфортнее работать с особо теплоёмкими элементами.
В общем, ощущения от результата неоднозначные: с одной стороны — обновки приятные, с другой — какой-то особой пользы от них не вижу.
Всем — комфортной пайки!
Самые обсуждаемые обзоры
А если по теме, то у меня тоже не было вау при переходе на T85, а вот на тот же Alientek переезд, прям очень впечатлил ;)
Если бы это была администрация, какое-то уведомление бы прислали о нарушении, или нет?
Если не так, а администрация, то я наверное, на форуме написал бы, и там дождался ответа.
Возвращаюсь — а нету на главной, лежит в черновиках ))
Непонятно, что это было.
Сильно не люблю плодить сущности — зачем сперва пихать 24В в USB, передавать через многопроводный сложный кабель и многоконтактные разъёмы, чтобы потом внутри паяльника опять получить из этого обычные 24В?
Когда достаточно двух проводов и простенького разъёма.
И еще один нюанс, об который я споткнулся не раз… Не все паяльники охотно работают от бучных зарядников. Тот же Алиентек почему-то капризничает.
mysku.club/blog/russia-stores/99941.html
Автор был как-то не в восторге, как мне показалось.
Надо бы найти что-то с совсем коротеньким жалом, у этих всех вылет великоват для моего старческого тремора ))
Удобно, когда под рукой два паяльника — для 90% работ годится Alientek с c3, очень редко для очень тяжелого меняю ему жало на С8. А нужно что-то оч. мелкое — Quecoo с bc2. Мелкое для меня — это что-то, не мельче 0603 ;)
Или в идеале — что-то со 115-м, но у китайцев 115-е жала — дрянь и отдельных паяльников таких нет, так что это дороговато выйдет — станция + оригинальные жала…
Надо всего лишь ручку с коротеньким жалом и внешним питанием, пусть даже по USB-С — переживу, что тут сложного? ))
И питаться умеет от 5525, надо же…
Спасибо, изучу.
А так — там даже есть в комплекте терморезистор, по которому можно калиброваться :-) В смысле — в неё же включается. Но как оно работает на практике — не проверял
Я же правильно понимаю, что с ней можно использовать ручку под 115 жала?
Пшт других мотивов нет, остальные потребности вполне закрыты)
Можно «приклеить или прибить» снизу полочки над столом правее паяльника, который лежит, понятно, под правую руку, и всё чётко срастается.
Поставил нужную температуру один раз — и забыл про эту типа «станцию», чего на неё смотреть?
Но ваще там есть под любую руку:
И еще, а есть ли у этой станции калибровка? И если да, то по одной точке или по 3-м, как на Т12?
Да, есть калибровка, одна точка. Я вообще калибровку не трогал — на мой непритязательный вкус оно из коробки хорошо работало, но у меня там уставка 300 градусов как стояла изначально — так и стоит.
Я не вижу смысла так возиться с калибровками, особенно на больших «кастрюльных» жалах. А мелкие нет смысла применять неоригинальные (там теплопроводность резко становится важной в силу малой площади контакта), а у оригиналов с консистентностью всё хорошо.
Вообще я бы морочил голову с индивидуальной калибровкой только при одном условии — если бы паяльник сам определял жало и включал соответствующий профиль. Иначе — без вариантов буду забывать переключать.
В целом — я не то чтобы сильно в восторге от этой железки. В моём понимании это очень нишевая штука — когда нужно не на своём столе делать что-то относительно сложное — а это неудобно по многим причинам. А для настоящего портатива — то есть «где попало разъём или провод припаять» — вообще в большинстве случаев газовый надо брать. Ну или портатив на 245-м жале, накрученном градусов на 350, которые никогда не меняются. А для стола есть нормальные станции, с подставками, держателями жал и экраном/кнопками удобного размера.
Спасибо, вот теперь я действительно понимаю, что мне оно и не надо :)
Спасибо!
Логически тоже отличаются — 115 не вытянет ту мощность, что вытянет 210, хоть различия и невелики (в оригинале, что там выдержат китайские клоны — отдельный вопрос, но по ним данных никаких). То есть мозги тип жала тоже должны учитывать, и именно поэтому у ручек для 210х и 115х жал распиновка разная — чтобы станция их различала.
«таймауту нажатий на кнопки»? Забавно. Зачем в процессе пайки на кнопки жать? Один раз включил, температуру выставил (если с прошлого раза не запоминает) — и всё.
На 400 градусов JBC-подобные жала я, кажется, раза два задирал, один из них — там самая попытка отпаять DPak, обычно для всего вообще трёхсот хватает
Я уже почти полвека паяю мелочь на 230-240, и всегда «получается хорошо». :)
Если почти полвека — то дальше говорить не о чем. Старые привычки и закостенелость не перешибить ничем. Я, к счастью, паяю существенно поменьше и сходу привык делать так, чтобы было удобно.
Судя по всему, Вы предпочитаете «сухой' способ пайки, когда припоя на жале [почти] нет, и он [почти] весь подается отдельно. Я им иногда пользуюсь, но мне этот способ не особо нравится, и мне по барабану, что он с некоторых пор считается „рекомендованным“ для жал с покрытием. :) У меня почти все жала с покрытием, но все они хорошо залужены, хорошо держат припой, и могут работать при любом способе пайки. Но чем выше температура, чем чаще приходится облуживать жала заново, это неудобно.
Вы делаете типичную ошибку, полагая, что „удобное“ Вам должно быть удобно и всем остальным. :)
Как-то слишком экстремально, на мой вкус.))
У меня и T80P, и паяльник с гордым названием «C210», отлично работают от любых БП, дающих достаточные напряжения/токи, в том числе ноутбучных. Я бы сильно удивился, работай они нестабильно.
Максимум — в гараже, а там есть 220.
T12 в плане вылета прекрасен, но поскольку китайцы не вытянули передрать хакковское решение в работоспособном виде (а также, вероятно, потому что куча народу любит путать паяльник с ковырялкой) самый распространённый варинт ручки для T12 — это отвратительная пародия на ручку с 900-й серии. Логично, что разницы никакой — оно тоже длинное и без быстрой смены жал. Более человеческие варианты они таки сделали, но у вас старый и вообще они не так распространены.
Во-вторых — большой вопрос, что за жала. У T12 (был, по крайней мере) дичайший разброс в плане качества жал, я закончил покупкой оригиналов, например, потому что бороться с этим зоопарком довольно сложно. на 900-х, помнится, тоже было полно каких-то, которые припоем не смачивались в принципе, зато отлично горели, тоже нужно было «правильные» искать.
В-третьих — ну логично, что если 50 лет опыта — то стиль работы давно сформирован и прекрасно компенсирует особенности того инструмента, к которому привыкли. Полагаю, тут не «вау-эффект» будет, а скорее «пол-года поработал новым, взял как-то старый и понял, что неудобно с ним». А может не будет ничего, потому что стереотипы уже въелись. К примеру, я на 245-м с его мелким жалом и быстрым разогревом очень полюбил то, что когда его бросаешь на подставку — он мгновенно остывает (у меня — до 100 градусов, а через минуту бездействия — выключается вообще). Соответственно, спалить жало просто нереально, что означает, что я могу совсем мало внимания уделять его состоянию — фактически, пока я не забываю, взяв паяльник, ткнуть им в мочалку — можно больше вообще на этот счёт не париться. Но если уже есть въевшаяся привычка следить за жалом — то разницу не заметите.
Так и какой вариант с самым коротким вылетом для мелких работ Вы сейчас используете?
Ну да, если которые по 50 рублей кучка брать, так и будет.
А если по 250 за штучку — то всё более-менее хорошо уже.
210 не использую вообще, для мелочи — 115 и к ней купил 2 оригинальных жала — C115-113 («отвёртка» 1x0.3) и C115-105 (загнутое с диаметром 0.3) — в основном отвёртку исопльзовал, загнутое — только пару раз, когда надо было к впянному wifi-модулю дотянуться, проводочки для прошивки припаять.
Сравниваем:
Подключение ручки сзади еще понять можно, наверняка при профессиональном использовании их не меняют, а для каждой ручки своя станция. А вот выключатель сзади я тоже не понимаю. Если только не предполагается, что на производстве по окончанию работы будет обесточена вся линии и этим выключателем просто никто не пользуется.
Вообще, чтобы спать спокойно, лучше физически выключать максимум техники. Особенно, когда речь идет про нагревательные приборы, где высокая температура — штатный режим работы.
Допустим, что-то пробьет в том же телевизоре — в подавляющем большинстве случаев или БП полностью выйдет из строя и сгорит предохранитель, или БП останется жив, а полностью сгорит что-то дальше. Переход каких-то компонентов в «режим кипятильника» возможен, но вероятность небольшая.
А нагревательные приборы работают в режиме кипятильника штатно. Если в классической паяльной станции пробъет ключ, до какой температуры нагреется её жало? Дальше, например, может начать плавиться ручка и капля пластика попадет на перегретое жало, после чего загорится. Поэтому, я считаю, таким прибором оставаться подключенным к сети нельзя.
А в паяльниках ничего подобного нет.
А люкею я и сам выключатель ставил по той же причине.
Вот как-то так: www.eevblog.com/forum/beginners/expected-life-of-soldering-iron-heating-element/msg4436680/#msg4436680
А вот здесь — о станции без выключателя вообще: www.eevblog.com/forum/beginners/tips-on-soldering-tip-care-and-usage/msg5069653/#msg5069653
Что именно там делал/делает Weller я не знаю, но доверять им настолько, чтобы просто держать паяльник включенным в сеть всегда я бы всё равно не стал. Да, можно сделать двойную или даже тройную электронную защиту, но я видел, как сгорают в совершенно неожиданных местах приборы после грозы. Так что не исключаю ситуации, что в определенных условиях и такая станция может принести проблем, если окажется постоянно включенной в сеть.
Да и в вашей последней цитате человек тоже добавил выключатель, а также отметил, что позже и производитель начал устанавливать выключатели. Б — безопасность.
Единственное, наверное, исключение — это индукционный паяльник. Ему для работы нужны ВЧ-колебания, и если вдруг тракт сгорит, он просто не сможет их создать. Да и температура там физически ограничена точкой Кюри, то есть, на более низком уровне.
А, ну, глянул, что такое Weller WTCP — это ж наполовину индукционный паяльник :)
Другое дело, что у китайцев ни в плавком предохранителе, ни в материале ручки уверенности нет, так что лучше выключать.
Что до «их» привычек в целом — то в тех двух лабах, где я был, паяльных станций особо не было, а вот не выключать осциллограф было нормой, ну и общее выключение электричества в лабе было чрезвычайным событием с кучей недовольства. По-моему, они со всем оборудованием так.
Можно, конечно, себя так успокаивать, но намного надежней, если станция будет физически отключена от сети :)
Сейчас очень многие приборы (зарядки, часы, приставки, телевизоры, ресиверы, ноутбуки, компьютеры, док-станции, активные колонки и т.д.) никогда не выключаются из розетки. Отчасти это допустимо, т.к. они не связаны с нагревом и на входе у них у всех импульсный блок питания.
На неизвестную долю надёжней, но это оказалось настолько незначимым, что выключатель таки запихивают назад.
Да они просто ничего не выключают кроме налаживаемой железяки. А так — комп залочил и ушёл.
Да так почти все делают.
sh72 начал подбешивать тем что циферки и с нового-то были слабо различимы, а тут я постарел, циферки подзатерлись, немного грязный регулятор — фиг чего видно ваще. с экраном лучше, однако…
Самый простой путь — ПОЛИМЕРНЫЕ конденсаторы на 35V. У них заведомо небольшой размер и встанут на место родных, с той же ёмкостью. У простых конденсаторов — легко доступная на Али, уменьшенная серия Rubycon ZLH. Она прекрасно подходит для импульсных БП.
По фото, там обычный азиатский конденсатор. Вся надежда, что там хорошая серия. Нормальные конденсаторы, но это не первый эшелон производителей.
Там Ltec (Тайвань) — ССЫЛКА. Там есть даташиты на разные серии производителя.
Я ж не буду под разовую поделку выходного дня разводить танцы с бубном и заказом лучших деталей от лучших производителей, они ещё ко мне и ехать два месяца будут.
Если вдруг сдохнут — там ещё 8 доноров лежат)
На месте почти всегда бывают конденсаторы Samwha или JAMICON.
Полимерный и Rubycon ZLH (с Али) — посоветовал из-за уменьшенного размера, который встанет почти на любую плату БП.
В каждой избушке свои погремушки.
В 1,5 раза, однако. Я подумал и решил, что если делать, то по максимуму.
Навесной монтаж колхозить совсем не хотелось, а паяльник — не ноут, цена копеечная, обойдётся и без OVP.
Подавляющее большинство источников питания на планете как-то живут без OVP, и этот проживёт.
А еще в обзоре ничего нет про высоковольтную часть и напряжение питания контроллера, оно ведь поднялось вместе с выходным.
Но это схема от другого блока, там же написано, а в обзорном ваще нет IC32, в OVP только транзистор по схеме со стабилитроном.
ЗЫЖ Ха, а Вы правы, в этой схеме реально делитель R41 настроен на 21,7В )))
Впрочем, я в любом случае её приводил просто как пример включения)
Вот) Но не стал уже удалять текст выше, т.к. тоже посчитал все напряжения)
Я понимаю, просто потом кто-нибудь прочитает и полезет именно этот резистор менять.
Мощности одного не хватало — припой просто комками туда-сюда перемещался.
Одним паяльником на честных 150 Вт вполне можно паять куски медных труб диаметром 10-15 мм со стенками миллиметровой толщины. Разве что поначалу придется подождать пару минут, пока прогреется медь, а потом уже припой отлично растекается.
Насколько я тогда понял, главной проблемой стало то, что шина была тоже толщиной где-то миллиметр и широкая, причём без какой-либо изоляции. Поэтому тепло по ней хорошо растекалось и так же хорошо улетучивалось с большой поверхности.
Да, залудить её 100-ваттным паяльником удалось без особого труда. И подходящий к ней провод тоже залудился. Но наложить одно на другое и скрепить достаточно толстым слоем припоя — не вышло. Утечка тепла с места пайки же удвоилась, и в лучшем случае удавалось получить типичную холодную пайку, но чаще паяльник просто перемещал с места на место недорасплавившийся комок припоя.
Толщиной в миллиметр, и насколько широкая? 10 мм? 20? 50?
Это было десять лет назад, и я точными измерениями не занимался, поэтому сейчас приходится с помощью пальцев вспоминать, как оно выглядело. Толщина миллиметр или чуть больше (но явно меньше двух). Ширина — миллиметров 15-20.
Ну и часть проблемы — не очень большая площадь соприкосновения жала паяльника с паяемым проводом. Хотя я и старался поровнее распределить его проводочки по поверхности пластины, но этому мешало то, что я изначально залудил провод, скрутив его потуже. Плюс ещё кое-какие опасения заставляли меня стараться держать проволочки более-менее плотной кучкой.
Когда не хватило и его, мне было заявлено, что я криворукий умник, которому сейчас покажут, как надо паять.
После этого ещё два человека по очереди попытались припаять — с в точности тем же результатом, хотя как минимум один из них паять точно умел, правда относительную мелочёвку.
И вот тогда я предложил попробовать двумя паяльниками. 500+100 не справились, после чего всё тем же заведующим из «закромов родины» был извлечён второй 500-ваттный, и мы в четыре руки смогли, наконец, закончить наши мучения.
При пайке массивных медных деталей первое дело — создать хороший тепловой контакт, а для этого нужно набрать на жало побольше припоя, прижать его к детали, и постараться залудить хотя бы маленький участок. Иногда приходится греть по нескольку минут, пока припой полностью расплавится под жалом, и оно перестанет липнуть. После этого дело идет заметно веселее, и припой плавится уже вокруг жала — можно добавить флюса, приложить другую деталь, и греть дальше.
Паяльники большой мощности обычно нужны для того, чтоб ограничить время пайки, не допустив чрезмерного растекания тепла по большим площадям/объемам.
А это как раз и было одним из соображений, из которых я исходил, когда предложил задействовать второй паяльник: чем быстрее вбухаем тепло в место пайки, тем меньшая его доля успеет уйти «налево».
И ещё одним фактором, не позволявшим греть долго, был провод — его изоляция от этого разрушалась, а оставлять голым кусок длиннее пары сантиметров было нежелательно.
В этом собственно и половина их смысла: любой попавшийся под руку БП подойдёт.
Переделка конечно геройская, но совершенно бессмысленная. Только опаснее стало.
Но я следовал местным рекомендациям.
С другой стороны, затраты невелики.
210 — хорош когда это единственный типоразмер. Достаточно мелок, при этом провода уже паяет вполне уверенно (в принципе, с пятака до d3 примерно больше и не снять, чем в 210 можно в жало засунуть).
115 — прекрасен как раз в оригинальном варианте — по ходу китайцы напрочь не способны сделать нужную теплопроводность в такой мелочи. А оригинал — отвёрточкой в миллиметр шириной со скрипом, но отпаивает DPAK от полигона. И в подлезть им куда-то в тесноте — самое оно. Кстати, разница мощности с 210 там не сильно приниципальна.
А 245 — это «кастрюли паять» — в том смысле, что для того, чтобы он мог использоваьт всю свою мощь площадь контакта жала с точкой пайки должна быть здоровенной.
Я вот жду когда китайцы сделают пинцет на 115, на 210 уже сделали, но ну его нафиг. Почему-то китайцы не любят пинцеты)
Возьмите проволоку сечением 0.3 мм из чистой меди, прижмите ее торцом к стыку между фланцем и полигоном, и грейте проволоку хоть до тысячи градусов, на пределе расплавления. Получится отпаять транзистор? За какое время?
Так что сравнивать оригинальные и неоригинальные имеет смысл только в максимально схожих условиях.
А в вашем эксперименте вы гарантированно вылетели за пределы допустимой мощности для жала (о размере получившейся штуковины молчу). Скорее всего, оно в таких условиях способно проработать максимум единицы часов.
Смысл C115 мне самому непонятен. Говорю ж — повелся на восторги, сам никаких восторгов не испытал, но несколько жал теперь есть, не выбрасывать же. :)
Ну вылетел за пределы, и что с того? Сгорит — выкину и новое куплю за те же $3-5.
Я б и оригинальные покупал за $20-30, если б можно было достаточно доверять отзывам. Предметно (чтоб уравнять условия) и более-менее массово (чтоб хотя бы по нескольку штук каждого типа) никто не сравнивает. А отзывы вроде «всегда паял только оригинальными, как-то раз попробовал китайское, оно не паяет вообще» вполне уравновешиваются «всю жизнь паял китайскими, решил разориться на пару оригинальных, зря деньги потратил». :)
Смысл 115-х мне как раз абсолютно понятен — маленькие жала для тонких работ. Мне непонятен смысл 210-х при наличии пары 245/115, которая закрывает все потребности комфортнее. А вот К-тип 115-й — странная штука, потому что оно уже большое и логично 245-е жало брать, оно тоже влезет и, скорее всего, будет работать лучше в силу общей большей толщины.
Edit: пошёл сейчас потыкал в магнит оригинальными и китайскими жалами. Ожидаемо, китайские магнитятся намного лучше. Очевидно, потому что в JBC-шных медное ядро есть, а у китайцев — нет, потому и напилинг прокатывает.
Медь там, кстати, почти по всему сечению:
Поэтому я весьма удивился тому, что эти жала плохо греют кончиками. Не будь там меди, они б почти никак не грели. А так, хоть на 300-350, но худо-бедно паяют выводы микросхем/разъемов сравнимых диаметров, компоненты 0603/0402 и подобное.
Я пока не могу представить себе монтаж, в который было бы сложно влезть любым из жал C210, но было бы значительно легче влезть C115. Если б я выбирал под конкретную работу, то ориентировался бы на применимость. А T80P я вообще купил «чисто на попробовать», чтоб сравнить с T12, и по ряду признаков полагал, что к нему можно подключить и C210. Когда выяснилось, что нельзя никак, я так же «на попробовать» купил и этот клон (а может, раннюю версию T80) под названием «C210». А уже потом, чтоб «закрыть гештальт», приколхозил к нему разъем для рукоятки под C115. И до сих пор не уверен, что какой-то из них мне однажды позволит сделать то, чего я не смогу сделать T12. :)
Ну теперь вообще к Т12 приехали. Ну окей, нравится — кто ж запретит.
Последнее, что делал 115-м такое, что было бы неудобно сделать чем-то другим — в wifi датчике для «умного дома» подпаивался к модулю, чтобы перешить на OpenBeken. Модуль стоит перпендикулярно плате, всё это как-то плотно забито в корпус так, что вынимать не особо хотелось, в общем, чтобы ничего не поплавить надо подлезать аккуратно. Вот тут этот карандашик с мелким вылетом и загнутой иголкой идеально подошёл. А сделать-то много чего и много чем можно. Но хочется — чтобы легко, быстро и без извратов.
У «иголок» от кончика до диаметра в 1 мм примерно 2-3 мм — их проще не стачивать, а срезать, и заточить уже остаток. Но мне «отвертки» никогда не нравились, для общих работ предпочитаю форму «C».
Я, как уже говорил, пока вообще не нашел у себя ничего, что потребовало бы C115. Может, и вообще никогда не пригодится. :)
Источник: www.reddit.com/r/soldering/comments/1k781sd/sequre_s99_defective_by_design_and_false/?tl=ru
Вы проверяли, он реально запрашивает 28В?
ЕМНИП, максимальный ток USB-C — 5A, и повербанк должен при превышении отключить выход.
Разве нет?
Это уже давно известная тема по sequre s99. Раньше народ покупал блоки питания от lenovo, чтобы получить режим 20В 7А.
Так что реально рекомендую эту связку. Мощность полностью честная. Это не как у alientek t90b, где 28 вольт нарезаются ШИМом, чтобы получить средний ток 5А. Но реальный пиковый ток то равен 28/2.6=10.7А. Вот где шулерские методы :)
Впрочем, основной вопрос — нужны ли 140 ватт вообще. Где и как вы их использовать сможете в пайке, а не в стакане с водой?
mysku.club/blog/diy/106435.html#comment4830181
В удовольствие, такие дела ))
А Вы на что тратите свободное время?
Хобби — хороший отдых, посидеть с паяльником под запах канифоли — бесценно!
Ну и мозгам не даёт прокиснуть, тоже полезно.
Не то что бы часто нужно что то паять в полях, просто дефицит розеток и свободного места для руко
блудделия дома.Технологии все же есть хорошо)