Внутренний мир и небольшая доработка интересного тестера батареек

Совсем недавно был обзор на этот тестер, но в нём не хватает вскрытия, сравнения точности, например, с мультиметром и измерения реальных токов нагрузки. Попробую это и не только это исправить.


Измеряет этот тестер напряжение на батарейке, причём своего питания в нём нет и питается он от тестируемой батарейки.
Но примечателен он не этим, таких много, а прежде всего тем, что у него есть режим измерения с нагрузкой (кнопка Onload).
Но это сразу видно и по фото. А вот то, что не видно и что меня удивило больше всего, это то, что нагрузка там, в отличие от ожиданий не просто резистором, а там установлен стабилизатор тока.
Соответственно и при 1 В и при 5 В нагрузка одинаковая, и в характеристиках она заявлена как 80 мА.
Причём это не просто стабилизатор тока, а стабилизатор тока, который работает всего от 0.83 В!
Это стартовое напряжение работы тестера (хотя заявлена работа от 1.2 В).
Впрочем, тут есть одна хитрость, но об этом ниже.
Но помимо нагрузки, включаемой кнопкой, тестер ведь и сам потребляет. И потребляет он от, примерно, 5.1 мА при 1.2 В до 1.7 мА при 4.3 В. Т.е. там явно стоит импульсный преобразователь питания.
В результате мы имеем два шага нагрузки — собственное потребление тестера — вполне позволяет выявить плохие небольшие элементы питания. По крайней мере я так нашёл две дохлые «таблетки» формата 2025. При измерении мультиметром с мегаомным входом на них было напряжение больше 3 В, и они казались вполне в тонусе. Но при подключении этого тестера, даже без нажатия кнопки нагрузки, напряжение на них сваливалось в никуда.
Ну и для более крупных элементов питания уже можно подключать нагрузку кнопкой и это действие отображается на экране соответствующей пиктограммой:


В реальности ток нагрузки получается примерно 81-86 мА. Судя по всему, сюда входит и потребление самого тестера, потому что тут ток меняется точно так же, как ток потребление тестера — чем больше напряжение, тем меньше ток.
Несмотря на относительно небольшое значение этого тока, он тоже вполне позволяет выявить явно плохие элементы питания.
Давайте теперь посмотрим, как это всё устроено. Для этого разберём тестер.


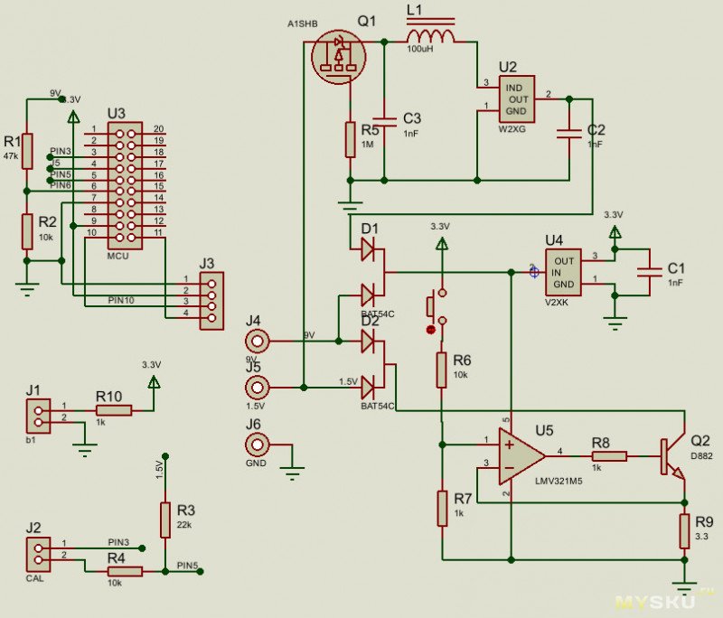
Внутри всё вполне аккуратно. Действительно есть импульсный преобразователь питания. А нагрузочным элементом служит биполярный транзистор D882, слева в центре на фото.
Я очень надеялся увидеть там какой-то интегрированный низковольтный стабилизатор тока без внешнего питания, который сам давно ищу. Может быть на основе стабилизатора напряжения, типа такого:

Только низковольтного.
Но его там нет. А сделан стабилизатор по типу электронной нагрузки с нагрузочным транзистором и условно внешним питанием этой нагрузочной схемы — от импульсного преобразователя питания тестера. И потому он получился и не без внешнего питания хотя оно тут как бы и внутреннее, и не таким простым, как схема выше.
Нагрузочный транзистор почти не греется. При удержании кнопки около минуты, на почти максимальном для раздвижных контактов тестера напряжении 4.8 В (максимум заявлен 5 В), транзистор нагрелся всего до 45 градусов.
Торцевые контакты позволяют подключать до 12 В (так заявлено), но я батарейки, типа «Крон», считаю эволюционным тупиком и изжил у себя, как классово чуждые, так что здесь тесты не проводил из-за отсутствия интереса к таким элементам питания.
А на раздвижных контактах напряжение показывает всего на 0.01 В меньше, чем подключенный параллельно мультиметр. Считаю вполне неплохо для подобного девайса.
Раздвигаются, кстати, губки до, примерно, 75 мм.
Ещё на плате, внизу в центре, есть две площадки, подписанные b1. Предполагаю, что это для внешнего питания. Я подал туда 3.8 В тестер включился и в таком виде он может мерить напряжение уже от 0 В.
Из минусов, поскольку губки не подпружинены, не очень удобно удерживать элемент питания и нажимать кнопку. Поэтому решил доработать тестер, установив вместо родных контактных пластин магниты:


Они сами удерживают элемент питания, руками его придерживать не приходится:

Особенно это удобно для мелких «таблеток», которые пальцами к родным контактам вообще не просунешь:


С этой небольшой доработкой девайс стал околоидеальным для быстрой примерной оценки состояния батареек, в общем я им вполне доволен.


Измеряет этот тестер напряжение на батарейке, причём своего питания в нём нет и питается он от тестируемой батарейки.
Но примечателен он не этим, таких много, а прежде всего тем, что у него есть режим измерения с нагрузкой (кнопка Onload).
Но это сразу видно и по фото. А вот то, что не видно и что меня удивило больше всего, это то, что нагрузка там, в отличие от ожиданий не просто резистором, а там установлен стабилизатор тока.
Соответственно и при 1 В и при 5 В нагрузка одинаковая, и в характеристиках она заявлена как 80 мА.
Причём это не просто стабилизатор тока, а стабилизатор тока, который работает всего от 0.83 В!
Это стартовое напряжение работы тестера (хотя заявлена работа от 1.2 В).
Впрочем, тут есть одна хитрость, но об этом ниже.
Но помимо нагрузки, включаемой кнопкой, тестер ведь и сам потребляет. И потребляет он от, примерно, 5.1 мА при 1.2 В до 1.7 мА при 4.3 В. Т.е. там явно стоит импульсный преобразователь питания.
В результате мы имеем два шага нагрузки — собственное потребление тестера — вполне позволяет выявить плохие небольшие элементы питания. По крайней мере я так нашёл две дохлые «таблетки» формата 2025. При измерении мультиметром с мегаомным входом на них было напряжение больше 3 В, и они казались вполне в тонусе. Но при подключении этого тестера, даже без нажатия кнопки нагрузки, напряжение на них сваливалось в никуда.
Ну и для более крупных элементов питания уже можно подключать нагрузку кнопкой и это действие отображается на экране соответствующей пиктограммой:


В реальности ток нагрузки получается примерно 81-86 мА. Судя по всему, сюда входит и потребление самого тестера, потому что тут ток меняется точно так же, как ток потребление тестера — чем больше напряжение, тем меньше ток.
Несмотря на относительно небольшое значение этого тока, он тоже вполне позволяет выявить явно плохие элементы питания.
Давайте теперь посмотрим, как это всё устроено. Для этого разберём тестер.


Внутри всё вполне аккуратно. Действительно есть импульсный преобразователь питания. А нагрузочным элементом служит биполярный транзистор D882, слева в центре на фото.
Я очень надеялся увидеть там какой-то интегрированный низковольтный стабилизатор тока без внешнего питания, который сам давно ищу. Может быть на основе стабилизатора напряжения, типа такого:

Только низковольтного.
Но его там нет. А сделан стабилизатор по типу электронной нагрузки с нагрузочным транзистором и условно внешним питанием этой нагрузочной схемы — от импульсного преобразователя питания тестера. И потому он получился и не без внешнего питания хотя оно тут как бы и внутреннее, и не таким простым, как схема выше.
Нагрузочный транзистор почти не греется. При удержании кнопки около минуты, на почти максимальном для раздвижных контактов тестера напряжении 4.8 В (максимум заявлен 5 В), транзистор нагрелся всего до 45 градусов.
Торцевые контакты позволяют подключать до 12 В (так заявлено), но я батарейки, типа «Крон», считаю эволюционным тупиком и изжил у себя, как классово чуждые, так что здесь тесты не проводил из-за отсутствия интереса к таким элементам питания.
А на раздвижных контактах напряжение показывает всего на 0.01 В меньше, чем подключенный параллельно мультиметр. Считаю вполне неплохо для подобного девайса.
Раздвигаются, кстати, губки до, примерно, 75 мм.
Ещё на плате, внизу в центре, есть две площадки, подписанные b1. Предполагаю, что это для внешнего питания. Я подал туда 3.8 В тестер включился и в таком виде он может мерить напряжение уже от 0 В.
Из минусов, поскольку губки не подпружинены, не очень удобно удерживать элемент питания и нажимать кнопку. Поэтому решил доработать тестер, установив вместо родных контактных пластин магниты:


Они сами удерживают элемент питания, руками его придерживать не приходится:

Особенно это удобно для мелких «таблеток», которые пальцами к родным контактам вообще не просунешь:


С этой небольшой доработкой девайс стал околоидеальным для быстрой примерной оценки состояния батареек, в общем я им вполне доволен.
Самые обсуждаемые обзоры
+11 |
1064
55
|
+68 |
3591
67
|
рукоблудничатьрукодельничать, провода менять, магниты ставить.Что бужет если 4,2 вольта подать питание?
На магнитные свойства ощутимо совершенно не влияет.
Полагаю, что это всё таки backlight, то есть подсветка, а питается прибор в этом случае через защитный диод в микроконтроллере. Учитывая мизерный ток потребления ничего страшного произойти не должно, но всё же это не совсем корректно. Плюс сам МК похож на что-то типа stm8s003 у которого не было встроенного опорного напряжения на АЦП, поэтому стабилизированное питание было важно для адекватных замеров
С другой стороны, есть у меня стрелочный BT168, так там ток нагрузки 375 мА, что многовато для LR03 (AAA). Придется наверное перепаять резистор 4 Ом на 7.5 Ом, чтобы сделать ток нагрузки 200 мА.
www.chipdip.ru/calc/ohm-law?r=7.5&u=1.5
ANSMANN 4000392 Energy Check
показывает напругу и остаток в процентах
ЗЫ: но прайс — не три копейки и не мерит 4,2V… поэтому, хочешь сделать хорошо — сделай это сам!
только стрелочный имеет уже встроеную нагрузку
Обратите внимание на U2. До сих пор 3х выводных повышаек не встречал.
И как им пользоваться?
И в контакте J1 — B1 там можно подключать акб на 4.2v?
А то в кометариях не кто не писал что ставили акб на 4.2v и там наверно надо ставить выключатель для питание
А то мне иногда бывает надо замеры от 0v
И ещё В этом тестере защита от переплюсовке есть?