Линейный модуль без пульсаций для переделки на литий устройств с 3В питанием
- Цена: ~75 ₽ + доставка ~30 ₽
- Перейти в магазин
В комментариях к обзору на модуль для замены питания с батареек на литий подсказали ещё такой интересный вариант на 3В и с линейным преобразователем. Есть похожие моменты, есть и отличия. Решил и его посмотреть, возможно тоже пригодится для переделки на литий чего-то, где нужно обойтись без пульсаций. Под cut небольшой обзор и тестирование этого модуля.

Приехал в антистатическом пакетике внутри пупырчатого конверта.
Размеры у модуля очень миниатюрные, на фото, как всегда он намного больше, в жизни — очень маленький. Внешний вид (и в сравнении с другим, тоже очень миниатюрным модулем):
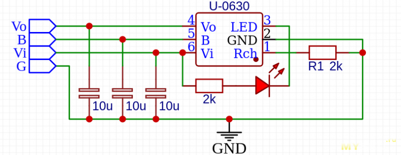
На плате маркировка: CRLD20MA, по ней, кстати модуль много где находится, даже на Озоне его нашел, правда с доставкой из Китая и дороже. Чип в корпусе SOT23-6, надпись на нём читается: 0630, правда ничего такого найти не сумел. На обратной стороне компонентов нет.
Схема довольно простенькая, у чипа минимум обвязки: три конденсатора по 10 мкФ на вход, на выход и на аккумулятор. И два резистора — один токоограничивающий для светодиода индикации и один задающий ток зарядки.
«Земля» для входа, выхода и аккумулятора общая.
Описание с сайта:
Модуль может работать в трёх режимах:
1)одновременный заряд и разряд,
2)только заряд
3)только разряд.
На странице так иллюстрируют эти три режима:
Ток зарядки можно откорректировать (снизить) резистором R1:
Нет защиты от переразряда, модуль не отключается. Поэтому, если защита нужна, то лучше поставить аккумулятор с защитой или добавить 1S bms самостоятельно.
Возможно, так сделано намерено: некоторые устройства сами отключаются или хотя бы подают сигналы при снижении напряжения батареек ниже 1.2В. В этом случае LiIon не должен быстро «умирать» и при разряде до 2.4В и для таких устройств, отсутствие отключения имитирует разряд батареек, будет видно когда пора его заряжать.
Для тестирования соорудил что-то вроде стенда: самодельная нагрузка с регулировкой и отображением тока подключена к Vo, питание от 2S аккумулятора с регулировкой напряжения Lm-317 через тестер Witrn C5, для имитации разряда аккумулятора подключено к входу B. И дополнительное питание от USB 5В, «вход» устройства подключается к Vi.

«Разряд»
При нулевой нагрузке сам модуль потребляет целых 1.7 мкА! Witrn такого потребления вообще не видит. На выходе модуля при этом 3.01В, пока на аккумуляторе напряжение выше 3.01В. При дальнейшем понижении напряжения на аккумуляторе, на выходе оно снижается и практически равно напряжению с аккумулятора, проверил до 1.28В.
При маленькой нагрузке в 10-20 мА, напряжение на выходе чуть снижается 3.006В. Ниже 3.01 на аккумуляторе, на выходе уже не равно.
Поведение под большей нагрузкой 50-100-200-250-300 мА аналогично, напряжение на выходе «проседает» еще больше, но «просадка» превышает 50 мВ только для не расчётной нагрузки > 250 мА. А вот для входного меньше 2.4В выходное уже 1.9В. Может быть полезно для отключения устройства для защиты аккумулятора.
При нагрузке больше 250 мА модуль начинает немного греться и при 300 мА нагрев пальцем руки уже ощущается, но он меньше 40 градусов. Пирометром смог намерить на чипе только 27 градусов.
Отсечка по току срабатывает при 310 — 320 мА, выход отключается, после этого, для включения выхода нагрузку следует сбросить почти до нуля, просто снижение ниже 250 мА не помогает.
«Заряд»
Зарядка идет до 4.22 В, начинается с тока 514 мА. Красный светодиод постоянно горит в процессе зарядки, гаснет после полного завершения. В конце зарядки ток составляет 10% зарядного и равен 55 мА. Повторный заряд начинается при разряде аккумулятора до 4.15 В.
При зарядке модуль немного греется, похоже на разряд током 300 мА.
При подключении входа и при отсутствии аккумулятора светодиод часто моргает. При переполюсовке ничего не происходит, индикатор не горит.
«Заряд-Разряд»
При зарядке, выход не отключается. Но при нагрузке на выход более 100 мА модуль начинает сильно греться и уходит в защиту.
Может заряжать аккумулятор, есть индикация этого процесса.
Отсутствует защита от переразряда, возможно, в вашем случае придется поставить аккумулятор с защитой. Хотя это не всегда проблема — т.к. некоторые устройства, питаемые от батарейки сами отключаются при разряде аккумулятора, или сигнализируют о разряде батареек. Так что, возможно это даже и «не баг, а фича» ;) Просто стоит это учитывать в своих проектах.
Отмечу миниатюрность модуля, в результате его можно «воткнуть» практически куда угодно.
Так же, как и предыдущему импульсному, на мой взгляд и этой плате не помешала бы ещё и индикация разряда подключенного аккумулятора.
Куда его применить у себя, пока не решил, но когда-нибудь и куда-нибудь да пригодится.
P.S. В комментах справедливо заметили, что «без пульсаций» стоило и показать. Показываю, судя по моему макету ослика, на выходе чисто:
Зачем?
Не очень давно переделал любимую мышку на питание от литиевого аккумулятора. Мне понравилось, она после первой зарядки пробегала около пары месяцев в режиме 8/5. Модуль, который там применил, всем хорош, но, в некоторых случаях вместо него лучше использовать что-то другое, без высокочастотных пульсаций от импульсного преобразователя. Ссылку на этот модуль дали в комментариях к тому обзору, сразу и заказал, было любопытно и его потестировать. Да и применение ему найти можно, например, в тестер можно воткнуть.Скриншот заказа

Характеристики
Есть две версии этого модуля — для 3В и для 3.3В, версию на 3.3. не заказывал. Видимо, это для питания каких нибудь ESP-проектов, его так и называют в описании «Модуль Wi-Fi ESP8266 ESP32».Приехал в антистатическом пакетике внутри пупырчатого конверта.
Размеры у модуля очень миниатюрные, на фото, как всегда он намного больше, в жизни — очень маленький. Внешний вид (и в сравнении с другим, тоже очень миниатюрным модулем):
На плате маркировка: CRLD20MA, по ней, кстати модуль много где находится, даже на Озоне его нашел, правда с доставкой из Китая и дороже. Чип в корпусе SOT23-6, надпись на нём читается: 0630, правда ничего такого найти не сумел. На обратной стороне компонентов нет.Схема довольно простенькая, у чипа минимум обвязки: три конденсатора по 10 мкФ на вход, на выход и на аккумулятор. И два резистора — один токоограничивающий для светодиода индикации и один задающий ток зарядки.
«Земля» для входа, выхода и аккумулятора общая.Описание с сайта:
| Характеристика | Значение |
| — Входное напряжение | 4.5 — 6 В (рекомендуется 5 В) |
| — Входной ток | до 800 мА |
| — Выходное напряжение | 3 В |
| — Выходной ток | до 250 мА |
| — Напряжение полной зарядки | 4,24 В (+-1%) |
| — Ток зарядки | 0-500мА (настраивается) |
| — Ток покоя | 2 мкА |
| — Защита от переразряда | нет |
| — Размер и вес | 12*11*2 мм, 0,5 г. |
Модуль может работать в трёх режимах:
1)одновременный заряд и разряд,
2)только заряд
3)только разряд.
На странице так иллюстрируют эти три режима:
![]() | ![]() | ![]() |
Ток зарядки можно откорректировать (снизить) резистором R1:
| R1, кОм | I зар., мА |
| 2 | 500 |
| 2.2 | 400 |
| 3 | 300 |
| 5 | 200 |
| 10 | 100 |
Нет защиты от переразряда, модуль не отключается. Поэтому, если защита нужна, то лучше поставить аккумулятор с защитой или добавить 1S bms самостоятельно.
Возможно, так сделано намерено: некоторые устройства сами отключаются или хотя бы подают сигналы при снижении напряжения батареек ниже 1.2В. В этом случае LiIon не должен быстро «умирать» и при разряде до 2.4В и для таких устройств, отсутствие отключения имитирует разряд батареек, будет видно когда пора его заряжать.
Тесты
Для тестирования соорудил что-то вроде стенда: самодельная нагрузка с регулировкой и отображением тока подключена к Vo, питание от 2S аккумулятора с регулировкой напряжения Lm-317 через тестер Witrn C5, для имитации разряда аккумулятора подключено к входу B. И дополнительное питание от USB 5В, «вход» устройства подключается к Vi.

«Разряд»
При нулевой нагрузке сам модуль потребляет целых 1.7 мкА! Witrn такого потребления вообще не видит. На выходе модуля при этом 3.01В, пока на аккумуляторе напряжение выше 3.01В. При дальнейшем понижении напряжения на аккумуляторе, на выходе оно снижается и практически равно напряжению с аккумулятора, проверил до 1.28В.
![]() | ![]() | ![]() | ![]() | ![]() |
При маленькой нагрузке в 10-20 мА, напряжение на выходе чуть снижается 3.006В. Ниже 3.01 на аккумуляторе, на выходе уже не равно.
![]() | ![]() | ![]() | ![]() | ![]() |
Поведение под большей нагрузкой 50-100-200-250-300 мА аналогично, напряжение на выходе «проседает» еще больше, но «просадка» превышает 50 мВ только для не расчётной нагрузки > 250 мА. А вот для входного меньше 2.4В выходное уже 1.9В. Может быть полезно для отключения устройства для защиты аккумулятора.
![]() | ![]() | ![]() | ![]() | ![]() | ![]() |
При нагрузке больше 250 мА модуль начинает немного греться и при 300 мА нагрев пальцем руки уже ощущается, но он меньше 40 градусов. Пирометром смог намерить на чипе только 27 градусов.
Отсечка по току срабатывает при 310 — 320 мА, выход отключается, после этого, для включения выхода нагрузку следует сбросить почти до нуля, просто снижение ниже 250 мА не помогает.
«Заряд»
Зарядка идет до 4.22 В, начинается с тока 514 мА. Красный светодиод постоянно горит в процессе зарядки, гаснет после полного завершения. В конце зарядки ток составляет 10% зарядного и равен 55 мА. Повторный заряд начинается при разряде аккумулятора до 4.15 В.
При зарядке модуль немного греется, похоже на разряд током 300 мА.
При подключении входа и при отсутствии аккумулятора светодиод часто моргает. При переполюсовке ничего не происходит, индикатор не горит.
«Заряд-Разряд»
При зарядке, выход не отключается. Но при нагрузке на выход более 100 мА модуль начинает сильно греться и уходит в защиту.
![]() | ![]() | ![]() | ![]() |
Выводы
Модуль хорош отсутствием пульсаций на выходе и мизерным собственным потреблением. Годится для переделки на литий всего, что работает от двух «пальчиковых» или «мизинчиковых» батареек и не потребляет большой ток. И в отличие от импульсного, его можно поставить туда, где пульсации нежелательны. В тестер, например.Может заряжать аккумулятор, есть индикация этого процесса.
Отсутствует защита от переразряда, возможно, в вашем случае придется поставить аккумулятор с защитой. Хотя это не всегда проблема — т.к. некоторые устройства, питаемые от батарейки сами отключаются при разряде аккумулятора, или сигнализируют о разряде батареек. Так что, возможно это даже и «не баг, а фича» ;) Просто стоит это учитывать в своих проектах.
Отмечу миниатюрность модуля, в результате его можно «воткнуть» практически куда угодно.
Так же, как и предыдущему импульсному, на мой взгляд и этой плате не помешала бы ещё и индикация разряда подключенного аккумулятора.
Куда его применить у себя, пока не решил, но когда-нибудь и куда-нибудь да пригодится.
P.S. В комментах справедливо заметили, что «без пульсаций» стоило и показать. Показываю, судя по моему макету ослика, на выходе чисто:
Самые обсуждаемые обзоры























И непонятно он про батареи или про то что есть вариант модуля с защитой.
Кстати, на озоне есть такие модули, в комментах пишут что у него нет «сквозного заряда». Т.е. как мини ИБП работать не может
Покупал на «Озоне», но сейчас нет в наличии.
И да, с любыми другими химическими источниками тока (и с «родными» AA/AAA) напряжение тоже не будет постоянным, т. к. в процессе разряда оно снижается. А так как для LiFePo4 возможен разряд до 2.5В или даже ниже:
У меня пару сотрудников было дело баловались и я их штук 10 собрал, пока никуда не использовал))
Хотя бы пару/тройку примеров, плз…
У себя в тестер решил не втыкать, т.к. смысла в этом немного он и так на двух AA больше года не разряжается. Но бывают тестеры более жрущие, там этот модуль в самый раз.
3.3 – стандартный логический уровень, почти все микроконтроллеры на нём сидят.
Я проводил эксперимент (я ранее писал об этом): ESP32 питалась от (сильно ненового) Li-Ion-аккумулятора ёмкостью ~1800 мАч, вторая такая же — от б/у Li-SOCl2 Type D. Такого:
Вот первая и последняя строки лога web-сервера («однострочник» на Python):
Итого — 2 месяца от старой слаботочной батарейки с ежеминутной отправкой данных.
От Li-Ion было более 110000.
Если отправлять данные не раз в минуту, а, к примеру, раз в 30 минут…
У вас тут хардкор с огромной бочкой, синтетическими тестами и оптимизациями энергопотребления. Это можно как раз считать пределом времени жизни ESP.
Суть же в том что такой же тест с зигби модулем или радио чипом шёл бы у вас до сих пор с того же 23го года с непонятным прогнозом. Поэтому ESP на батарейки никак не практично садить.
2) Не вижу огромной бочки. Сильно не новый литий на 1800мАч бочкой ну никак не назвать. Это меньше, чем 18650.
3) На ESP и зигби можно при желании, вайфай не обязательно использовать. И ANT, где у кого-то (кажется, не здесь, где-то на другом сайте видел) вообще какие-то запредельные значения были.
Конечно, если ардуинить (то есть вообще не думать об оптимизациях, проектировании и т. п. — абы хоть как-то работало) — то будет за сутки умирать, будь это хоть ESP, хоть nRF с блютусом (который в смарчасах месяц ходит).
2. «Бочка» — это Type D (LR20, 61.5x31.2 мм), литий-тионилхлоридная батарейка, уже отпахавшая своё где-то.
1800 — это синий прямоугольник. И он не многим больше Wemos LoLin32 Lite.
А какие тесты не «синтетические»? Устройство просыпается раз в минуту и отправляет данные. Типичное поведение датчика.
А как иначе? Любые устройства, рассчитанные на месяцы работы от батарей, должны заботиться об оптимальном расходовании энергии.
Кто Вам сказал, что суть — в этом?
Зачем Вы приплетаете сюда Zigbee? Может, он тут просто не нужен?
Безусловно, устройства на Zigbee работают сильно дольше при автономном питании, они и сама сеть так спроектированы. Но это же не панацея для всего. Во-первых, они требуют более сложной инфраструктуры: как минимум координатора и чего-то, что будет обрабатывать посылки от них (HA или шлюз в MQTT и обработчик событий). Во-вторых, сеть «самоорганизующаяся», а значит — неуправляемая. Кто имеет более-менее большое число Zigbee-устройств дома, тот знает, что, к примеру, после пропадания питания вдруг все устройства могут «сесть» на роутер в дальней розетке.
Диагностировать такую сеть очень сложно (хотя и не невозможно), а управлять — практически невозможно. В отличии от Wi-Fi. В-третьих, устройства Zigbee не имеют выход в Интернет или интранет, что очевидно. Но если нам надо передавать данные именно в сеть? И мы опять упираемся в п. 1. Далее: готовые Zigbee-устройства работают на проприетарных прошивках, и часто альтернативных нет, а если есть — для 99.999% пользователей эта тоже проприетарщина (как и любительские, собранные другими, как modkam), ибо уровень вхождения в программирование Zigbee очень сильно выше, чем ESP32, да и SDK «заточен» под специфические для Zigbee вещи.
Ну и главное. Zigbee-устройства выполняют какой-то очень ограниченный функционал: ради их низкого энергопотребления у них низкая частота, мало памяти, мало GPIO. Дёргать реле? Да. Управлять экраном? Уже нет. Там чаще всего даже SPI нет, я не говорю даже про параллельную шину. Интерфейс с пользователем? Нет. Хранение данных? Нет. И много, очень много «нет».
Так что не нужно везде вставлять «две копейки» про Zigbee и энергопотребление. Всё это всем известно. Но далеко не везде Zigbee нужен. У него своя ниша: батарейные (или на паразитном питании) датчики и актуаторы. И всё.
Да, нужен координатор. Но это (и отсутствие выхода в интернет) как раз плюс в плане безопасности — attack surface сильно уменьшается.
Второе — они в больших количествах сосуществуют лучше, чем wifi устройства.
Третье — при достаточно большой плотности они сами перестраиваются, если роутер пропадает. И если этих роутеров много (у меня вот — все выключатели, пара датчиков движения, несколько «умных розеток» — то такую сеть поди убей. Конечно, если составлять из «батарейные (или на паразитном питании)», то есть когда роутеров толком нет — то придётся что-то решать. Я над своей сеткой по-всякому издеваюсь (она для экспериментов, в общем-то, и сделана), и чтобы плохо себя вело — за примерно год не видел.
Насчёт быстродействия и прочего — к примеру, из доступного зигби делается на тех же esp32 и на чём-то от nrf (не помню каких, но не слабеньких ни разу). Ну и если мало, нужны параллельные шины и прочее — то очевидно это уже не о батарейке, и явно просится какой-то мощный чип, а зигби-чип берём самый простой чисто для коммуникации. Собственно, даже у китайцев, даже в самой дешёвке так буквально везде — мозги отдельно, радиосвязь отдельно. Заодно и легко уйти на другой протокол.
Проприетарность — да, зигби-девайсы перешивают редко, но фишка в том, что 90% случаев, когда проприетарность прошивок мешает — это когда вайфай-устроства начинают стучать к китайцам в облака. С зигби этой проблемы просто нет. Собственно, я с вайфая начал, но после восьмого перешитого устройства решил, что мне эта морока не нужна, а никакие особенные функции мне в выключателях не требуются.
Насчёт уровня вхождения… скажем так, если уж мы говорим о способности оптимизировать прошивку под батарейное питание — зигби-протокол — это уже мелочи. Собственно, тот же BLE пострашнее будет.
Задача: вам надо передавать некоторые данные по IP. Силами Zigbee вы её не решите. Что толку с «безопасностью», если задача не решена?!
Фишка в том, что нужны конкретные действия: к примеру, опрашивать клавиатуру, выводить на экран, общаться с сервером по IP. Какие «зигби-девайсы», которые «перешивают редко», решат эту задачу?!
Почему вы все в любую тему с ESP ( RTL, etc) лезете со своим Zigbee и низким пореблением и розетками/выключателями, если речь идёт совсем о другом?! Это разные инструменты, у них разные ниши.
Причём тут Вы и Ваши выключатели?! Если речь не о Вас и не о Ваших потребностях и задачах?!
Вы как тот студент с блохой…
1) Потому что вы привели абсолютно «зигбишный» пример с датчиками, а вот всё прочее — просто упоминания каких-то там возможных потребностей. Поэтому оно вообще в фон уходит.
2) Потому что всё батарейное, как правило, именно таково, что в зигби укладывается, без всяких экранов и подобного — хотя бы потому что все эти фичи сами неслабо жрут. А то, что помощнее и не батарейное — там в трёх четвертях случаев воообще есть смысл полноценные системы держать на каком-нибудь линуксе, благо стоят они не радикально дороже есп, а в плане софта и администрирования — куда веселее.
Наверное, есть какие-то экзотические ситуации, где нужна батарейка, МК, параллельное что-то там и вайфай с IP обязательно напрямую, но представить не могу.
ну и надо будет тогда ещё акк (можно от одноразовых вейпов) и порт зарядки как-то вывести для usb.
Иначе сделали слот хотя бы под 2ААА. В кухонных/напольных весах есть место, где разгуляться.)
В приборчике типа термометра две таблетки именно параллельно. В напольных весах у меня на плате есть нераспаянные дырки для второго держателя таблетки, хотя по месту там и 6-8 АА влезло бы.
Если прям страшно, то в заглушку самодельную сделанную из корпуса щелочной батарейки можно впаять кремниевый диод ( или даже два ).
ну или можно ждать когда натрий 14500 появится. хм, или уже?
У продавца все расписано. Вот только нет ограничения переразряда или я чего-то не понял. Пришлось ставить минииндикаторную платку ссылка
и отдельно кнопкой.
Впечатлился на reddit фото горелых устройств, например клавиатур nuphy и keychrone с li-ion батареей, которые постоянно подключены к ПК по кабелю.
У меня даже железный ящик с каменной ватой есть для их хранения, так что тоже немножко параноик.
Придерживаюсь минимальной техники безопасности:
— стараюсь хранить Li-ion батареи подальше от легковоспламеняемых вещей и на негорючей поверхности;
— стараюсь не держать «на постоянной зарядке» устройства внутри которых Li-ion аккумулятор;
— серьёзно относиться к выбору и качеству модуля заряда и BMS, зачастую именно модуль является причиной проблем с Li-ion (LiPo) батареей.
Не призываю отказаться от Li-ion или LiPo, а принимать во внимание возможность их самовоспламенения, не пичкать их везде где попало.
Хранить раздельно, а то будет как на заводе Samsung, одна ячейка зажгла соседнюю и пошла цепная реакция в офисе где тонные аккумуляторов. Не нашел видео, в офисе коробки стоят в ряд, их одной дым пошел, не успели сотрудники подбежать как пошло пламя и побежали обратно, завод несколько дней горел.
Тут вообще странно
«Взрыв батарейки ключа зажигания CR1620 в офисе. Чудом не сгорел офис. Причина возникновения пожара.»
www.youtube.com/watch?v=h2rLnJig_D4
Какая-то крохотулечка взорвалась на столе без причины и чуть не зажгла бумажки рядом
в отличии от того что применяют в бытовой технике
дуются только в путь
а при попытке быстро зарядить — почти однозначно. имхо.
это ежели акку до этого использовался не 1 год в тлф/планшете.
я спец. исследований не проводил — просто примерно так складывается по случайным эпизодам за 20 лет.
Еще можно тепловизором проверять. Я экспериментировал у убитыми аккумуляторами от ноутбука, разряжены в 0, клапан вздут, вправил клапан, зарядил, но выше 3.8В у них начинается саморазряд. При 4.1В горячие и может пойти саморазогрев. Такие зарядил и тепловизором через день посмотрел, сразу видно те у которых утечка высокая. Через неделю замерил и выкинул те которые ниже 3.6В примерно.
Аккумуляторы на авиамодели слабые, даже для самокатов идут аккумуляторы на 1 кВтч емкости, вот с этими опаснее.
Потому меня всегда очень удивляли устройства со встроенными литий-ионными батарейками, которые по штату работают от внешнего питания и постоянно кипятят батарею. В ноутбуках сравнительно недавно снизошли делать умные зарядки, которые не жарят батареи при работе от БП, а то тоже за год буквально батареи ушатывали люди не особо просвященные.
А какой он, по вашему, «нормальный» цикл заряд-разряд для литий-ион?
И с чего вдруг он столь благостен? Ну, по сравнению с постоянным постоянным подзарядом с гистерезисом в р-не 100%? Вы изучали результаты неких научных исследований с огромной статистикой? Или вы так видите? Или на гаражах вам так сказали специалисты по «кипячению» обслуживаемых свинцовых акку?
Хамите, парниша. Термин кипятить в данном случае — это метафора.
Продолжать диалог дальше не вижу смысла, давай, до свиданья.
А вот мощные ноуты (горячие) эти убивают аккумуляторы очень быстро.
Вероятно перепутали с NiMh / NiCd аккумуляторами у которых проблема с этим.
Возможно аккумуляторы подделка дешевая, грязный электролит и идет электролиз при 4.2В и быстрое разрушение. Или ноутбуки перегревают.
— это не буферный режим.
— нет.
— во-первых, есть такая штука — разбалансировка, во-вторых, идеальных зарядных устройств не существует, в-третьих, длительное нахождение в полностью заряженном состоянии, а особенно под напряжением от ЗУ убивает литиевые аккумуляторы — факт.
— любой современный ноутбук, особенно игровой — тот еще кипятильник априори.
— от качества аккумулятора зависит многое, но в любом случае работа в диапазоне 15% — 85% — это оптимальный вариант для его долгой жизни. Вы про это же упомянули.
Вот в защиту вашей точки зрения:
Ну и ничего страшного в этом нет обычно )
Кстати, ресурсность по циклам заряда это ведь не полные циклы, а именно когда пихают в батарею энергию. Т.е. частые подзаряды до тех же 80% одинаково снижают ресурс батареи, как и раряд до 100%, только во втором случае имеем лишнее время без розетки.
А теперь это транслируют все кому не лень.)
Еще 20 лет назад в биосах топовых буков от Сони появилась настройка
• Полный заряд батареи, 100%
• Щадящий заряд, 80% (рекомендуется)
Причем, второй пункт был дефолтным. В мануале заявлялось, что 80% продлевает срок эксплуатации батареи в 1.5...2 раза.
Не, ну тетя Соня в литий-ионе ничего не соображает, это понятно.
Но, по слухам, такая настройка до сих пор присутствует в ряде тлф. от Эппла, Самсунга и прочих.
Загадочная загадка.
А насчет «исследования про 20/80%» — были реальные научные публикации.
А начало тех исследований было положено в 90-х самой Сони.
Но вы-то у нас сонькины манулы не читаете, совр. статьи не читаете, своего систематического экспериментального материала нет, но мнение свое имеете и со всем светом охотно делитесь. Спасибо вам огромное. ;)
Телефоны POCO X3 Pro служат нам уже пять лет. Я ниже 30% разряжаю редко. Заряд обрываю внешней приблудой, когда напряжение на выходе становится ниже 5,25 Вольта. Это примерно 85% заряда. Не совсем 80/20, но за это время ёмкость аккумулятора снизилась примерно вдвое.
У жены, которая заряжала штатно, аккумулятор ощутимо потерял в ёмкости и вздулся через 3,5 года.
я вот пользуюсь телефоном как звонилкой, мессенджером и чутка посерфить. Мне хватает заряда на весь день. Если серфить поменьше, например, когда на работе, то можно растянуть на 2 дня.
Жена гамает на телефоне и заряжает его по 2-3 раза в день. У нее ушатыватся батарея за максимум 1.5 года до вздутия, у меня за 3-4 до необходимости подзаряда ближе к вечеру.
так же Poco одинаковые модели F4
Потребление заряда аккумулятора за сутки за сутки было примерно одинаковым.
В общей сумме АА+ААА икеевских у себя чуть более 150шт насчитал (потому что начал писать, но потом потерялся с основными мыслями чего хотел сказать), надо будет засесть заново. Конечно не все из них циклируются часто: пара десятков заряжаются 1-2 раза в месяц, потом еще пара десятков раз в месяц, остальные выполняют замену «батарейкам» и естественно заражаются лишь по нужде в зависимости от устройства, но не часто: может быть до 1-3 раз за год. И естественно запасец лежит в пару десятков, еще новых. Основная часть аккумуляторов относительно свежие (менее 5 лет). Конечно имеется десяточек енелупов, но это скорее в качестве исключения.
в моем примере я обычно меняю аккумуляторы не по причине потери емкости (я даже ее не измеряю, потому что нету особо смысла ее измерять, весомые потери идут лишь после пары сотни циклов. если конечно забыть про не очень качественные аккумуляторы которые дохнут через пару лет, вне зависимости от кол-ва циклов, но таких у меня нету, они быстро отсеялись, еще когда были лишь жалкие пару-тройку десятков аккумов в экпслуатации ), а по причине моего растяпства и неуклюжества: банально уронил на пол, выскользнул из руки, пока доставал горсть и нес до зарядки, или если со стола скатываются, а там в ответ замятина на корпусе. такие потом помечаю специально, использую лишь для себя в группами из таких же поврежденных и если есть хоть какие-то подозрение на плохое поведение — то преждевременно утилизирую. и еще обертка изнашивается, если часто втыкать/выникать, пока не придумал что с этим делать. но пока что критических повреждений нету, где бы потребовалась переобтяжка в новую термоусадку.
а экономическая модель максимально простая: как только аккум прошел 10 циклов, то его покупка и эксплуатация окупилась, относительно цены в батарейках. все остальное — приятный бонус и удобства.
так что я не особо переживаю что большинство аккумуляторов лишь пару-тройку раз в год заряжаются.
с эффектом памяти ни разу не сталкивался, да и зарядка не умеет все эти приседания с «тренировкой» и прочим. просто не все аккумуляторы нуждаются в этом и я хотел бы на своем примере это продемонстрировать.
просто в моем представлении в мозгу обывателя основная преграда к использованию именно Ni-MH — это как раз то что он требует пердолева с тренировками, особые дорогие зарядки с кучей непонятных функций, ритуалы, приседания и все остальное. но у меня все иначе, т.е. это не больше чем миф, тянущийся со времен, когда нормальных аккумуляторов просто не существовало.
А то, что после годичной лёжки в запасе акку «раскачиваются» неск. циклов (просто в процессе использования) — так это естественный процесс, связанный с протеканием процессов саморазряда и накоплением продуктов оного (которые обычно не образуются при протекании основного токообразующего процесса, он еще называется фарадеевский)
ali.click/drq641w
А ещё мог бы воткнуть туда акк на 3-4 мАч и тогда она думаю и год бы бегала на одном заряде, но раз в пару месяцев зарядить мне не трудно ;)
Наверное, нужно будет его разобрать и проверить состояние батареек.
Фонарь похож на этот, но без пупырышек.
Если в багажнике постоянно сухо — так вообще замечательно. Главное, чтобы шибко жарко не было летом и влага не попадала.)
https://static.chipdip.ru/lib/849/DOC018849153.pdf
Хотя в ДШ пишут, что от 1.8В выходное.
А в описании прямо про 1.5В
https://www.chipdip.ru/product/xc6219b152mr-ldo-stabilizator-napryazheniya-1.5v-300ma-umw-9001231111
А на 1.5В бывают? Там вон выше интересуются…
Создали максимально удобные условия для себя.
1) Когда я собирал зарядную станцию, я предусмотрел двойной контроль от перезаряда и автоматы постоянного тока. Во всяком случае как-то спокойнее. Может и платы заряда должны иметь двойной контроль?
2) Насчет «кипятить и не кипятить». Если говорить о применении тех же 18650 например в электронных часах с цифровой индикацией на 7-сегментных индикаторах. Многие пишут, что для лития не очень хороший режим работа в буферном режиме, а лучше заряд до 4.2В и затем разряд до дозволенного минимума, и только потом следующий цикл заряда до 4.2В. Я не имею своих наблюдений, поэтому прошу поделиться именно своими наблюдениями. Производителям не всегда можно доверять, т.к. они могут давать информацию, которая способствует относительно быстрому износу и покупке новых комплектующих. Им интереснее продать запчасти. Сейчас например все смартфоны комплектуются быстрыми зарядками. Это удобно и быстро, но когда трогаешь ощутимо горячий корпус, понимаешь, что процесс этот гробит аккумулятор. С другой стороны диктат некоторых производителей возмущает. Так например в моем планшете SAMSUNG я не нашел возможности настроить другой режим зарядки кроме 80%. Бывают случаи, что нужен максимум заряда. Дали бы возможность пользователю настроить, или они боятся исков после возгорания?
3) Режим хранения (storage). Заряд до 3.9В явно не вдохновляет. Это все равно, что заливать топлива в бак авто на 20% меньше, чтобы машина не вышла из строя. Например есть в хозяйстве штук 20 аккумуляторов. Получается, что наиболее рационально основную их часть заряжать до 3.9В, а остальные, предназначенные для быстрой установки взамен разрядившихся держать полностью заряженными? Кто как здесь поступает?
https://pluspda.ru/blog/aliexpress/104774.html#comment4823245
Модельные LiPo-шки стараюсь всегда заряжать под присмотром.
Тут есть целых два варианта. Или взять бак больше объёмом — или наплевать и раз в несколько лет этот бак менять. Обычно аккумуляторы делятся на две группы: одни постоянно разряжаются и заряжаются, у них можно пережить меньшую ёмкость ради продления ресурса; другие ждут заряженными, используются редко, но подолгу, их можно заряжать полностью, число циклов всё равно небольшое.
Я применил их в своей зарядной станции. Емкость 280Ач. Уже работают второй год. Использую JK BMS для контроля. Для них нужен очень точный контроль напряжения заряда, иначе их раздует. Видел на Ютубе как «очень способный» мужик решил зарядить их от сварочника и в результате получил раздутые подушки. Хотелось бы почитать или увидеть рекомендации по выбору конкретных надежных BMS для более мелких, чем мои приложений или самодельные технические решения по ним.
Странно. Я гонял железные 14500 на режиме заряд-разряд от обычного лития, за десяток циклов с ними произошло ровным счётом ничего. Но понятно с CC/CV и отсечкой, не просто вдувал большой ток. В мопеде батарея работает с ограничением только напряжения (13.6В на 4S), за ~80 часов в год даже балансировка не расползается.
За большие батареи и контроллеры для них впрочем не скажу. Может поставить активный конденсаторный балансир? С такой ёмкостью можно даже постоянно включенный, 10-20 мА сильно не разрядят. Чем больше напряжение, тем быстрее он будет раскидывать его по банкам, останется лишь следить за общим уровнем плюс-минус вольт.
Полагаю, большинство не морочит себе голову, пытаясь выжать из Васеньки последние три капли водки. Умрёт уккумулятор чуть раньше — ну умрёт.
Одним словом, мне кажется, что вы делаете из мухи слона.
Что касается КЗ, тут дело не только в пользователе. Например устройство не стационарное, а переносное или перемещается на колесах. В процессе использования есть тряска, вибрация. От этих факторов могут смещаться соединительные провода, отвинчиваться резьбовые соединения. Вероятность КЗ в таких случаях возрастает. Какие дополнительные средства защиты актуальны для таких устройств? Быстроперегораюшие предохранители, автоматы постоянного тока или другие? Хотелось бы увидеть конкретные решения, а не отмахнуться от проблемы. Я сделал уже вторую зарядную станцию. Токи, которые может дать LiFePo4 батарея сравнимы со сварочными. В таких условиях не стоит рассчитывать на «авось». Помимо BMS, который контролирует в том числе и аварийные ситуации, поставил автомат постоянного тока на аккумулятор, еще отдельное устройство контроля напряжения заряда. Возможно такое решение избыточное. К сожалению я когда-то пережил дома пожар и при виде пожарной машины испытываю очень неприятные чувства. Никому не желаю. Вот и стараюсь подстраховаться. 100% уверенности в надежности китайпрома явно нет не только у меня.
Насчёт всего остального — есть стандартные технические решения для подверженного вибрациям — герметик и подобное. Насчёт надёжности китайпрома ни у кого, полагаю, иллюзий нет, но пока я не увижу в статистике хоть какую-то заметную долю пожаров по подобным причинам — реагировать буду примерно как на угрозу погибнуть от метеорита. Чего и вам желаю — в смысле, вначала вероятности оценивать (в том числе в сранении с вероятностью всяких других бед), а потом уже думать, стоит ли принимать меры и какие. А «когда-то пережил пожар» — это не о рациональности, а ровно наоборот.