UPS для низковольтных потребителей - модуль бесшовного переключения источников питания на мосфетах

- Цена: $7.5 на Али ($4.5 на Тао и ₽500 на Озон)
- Перейти в магазин
Всем привет!
Приглашаю на обзор очень интересного модуля с тонкой настройкой, который позволяет переключать источники питания для Вашей нагрузки с минимальной задержкой (0.1мс) ↓
Предыстория
До данного модуля, у меня работал такой переключатель нагрузки:

Он максимально простой, основа — реле. Когда на входе есть основное напряжение — на нагрузку идёт оно, когда основное пропадает, реле переключает на резервное, что подтверждается характерным щелчком. Но вот незадача — этой секунды хватает, чтобы вся низковольтная электроника (в моём случае — ONU-терминал, роутер, сервер, жёсткие диски в мини-nas) ушли в перезагрузку. В месте, где я нахожусь, электропитание очень нестабильное и отключения на короткое время (даже меньше минуты) — не редкость. Но данный модуль меня очень выручал во время продолжительных отключений света, так как не приходилось всё вручную переключать на аккумулятор. Всё это делал этот переключатель. Но на просторах китайского маркетплейса, мне случайно попался данный модуль:



По правде говоря, тщательно искал информацию в youtube и в поисковике, но подробной информации или обзора на данный модуль я не нашёл. Пришлось разбираться, основываясь на пробах и ошибках, а так же на подсказках ИИ.
У меня в посылке был не только этот модуль. Я сначала подумал, что его не положили, настолько он оказался компактным.
Характеристики, которые заявляет производитель:
- Рабочее напряжение:6-36V.
- Максимальный ток нагрузки: 15А
- Время переключения: <0.1мс
- Потребление платы: 6мА
- Диапазон рабочей температуры: -40 — 105℃
- Размер:46*32*15мм
- Основа модуля:8bit MCU и моп-транзисторы (мосфеты).
Детализированные фото элементов:





Настройка:
Как видим по фото, на плате есть два синих резистора подстроечных (потенциометра) W104. А так же два контакта возле них — UVP и Vstart.
Это система гистерезисного управления.
UVP — это минимальное значение напряжения на основном источнике питания. Когда оно опускается ниже данного значения — идёт переключение на резервное питание.
Vstart — это напряжение на основном источнике питания, при достижении которого — идёт переключение на основной источник питания.
Это сделано для того, чтобы при коротких импульсах, а так же при просадках напряжения от нагрузки, не происходило ложное переключение туда-сюда.
Один щуп мультиметра подключаем к минусу, а вторым — настраиваем UPV и Vstart, путём подстройки потенциометров. Минус у всех контактов — общий.
Напряжение на данных контактах — это целевое напряжение, уменьшенное в 5 раз.


Я установил напряжение переключения — 10.5v (2.1*5), а напряжение возврата — 11.5v (2.3*5).
Тест:


Тест с лампочкой не получился эффектным, так как падение напряжения на 0.5v даёт иллюзию, что свет моргнул. На самом деле — он просто стал тусклее.
При подключении основного источника — горит красный светодиод, при переключении на резервный — зелёный.
Вся низковольтная электроника переключается абсолютно бесперебойно. Ничего не уходит в перезагрузку, продолжает работать. Моя пиковая нагрузка составляет порядка 6-7А, в таком режиме данный модуль не греется совсем.
В общем я очень доволен. Теперь, как при кратковременных, так и при длительных отключениях света, я больше не жду, пока всё перезагрузиться ну и конечно не сокращаю данными перезагрузками срок службы моего оборудования. Так, что если у вас есть аккумулятор и вы так же хотите низковольтный бесперебойник за вменяемую цену, однозначно рекомендую данный модуль!
Если обзор понравился и оказался полезным — поставьте лайк, мне будет приятно :) Если остались вопросы — пишите, постараюсь ответить.
Всех хорошего настроения, позитива, добра и мира!
UPD: на ОЗОН — ₽503 (спасибо ув. dens17за ссылку). Я брал на Taobao за $4.5 (но + доставка)
+92 |
1610
70
|
+92 |
3631
77
|
+42 |
1843
27
|
Модуль чувствителен к колебаниям выходного напряжения. Когда модуль работает, есть определенное время с падением напряжения выше 0.3 В, которое, как правило, не превышает 0.7 В, Данное состояние составляет около 2% от всего рабочего времени, то есть Для 100 секунд падение напряжения будет больше 0.3 В в течение примерно 2 секунд»
Плюс как вам поможет диод, если напряжение резервной батареи больше входного?
несколько раз перечитал
ну как бы при duty cycle 98% таки 2 секунды из ста, но можно было выразиться более понятно
то не мой текст
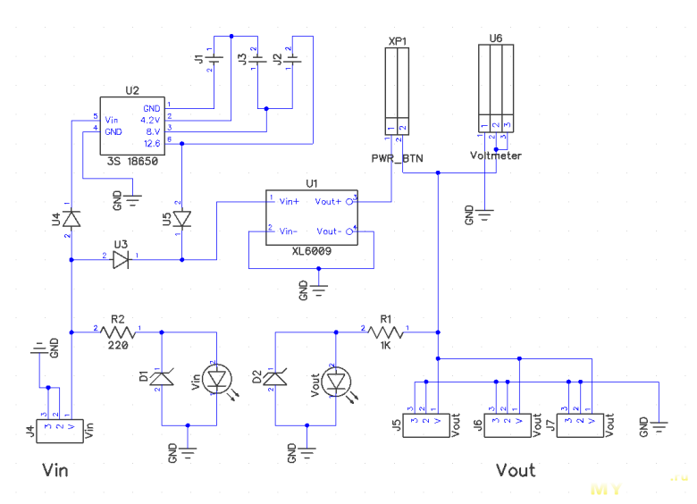
резервную батарею подключаем через понижайку с максимально высоким кпд, выход понижайки на XL74610, с нее питаем нагрузку
мне почему-то кажется, что Вы и без рисунка все прекрасно понимаете, правда ведь?
но обычно напряжение резерва выбирают ниже основного, тут как раз 74610 сотоварищи вполне к месту
youtu.be/s_4QmhJjJyU
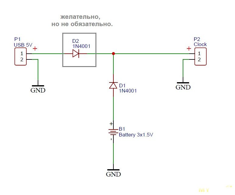
Автор, я думаю в вашем случае дешевле будет использовать обычные диоды. Если при переключении на резерв небольшая просадка напряжения не критична, то это самое простое решение. Главное, чтобы основное питание было на 0.5-1 Вольт больше, чем резервное.
Вот пример схемы на 5 вольт. С другими напряжениями будет аналогично.
Идеального, простого и дешевого решения тут нету. В каждом из вариантов будут свои недостатки.
Тогда и нагрева не будет и просадки большой.
это не эффективно. Не нужно тратить энергию батареи на тепло. Плюс напряжение резервной батареи может быть больше источника
Но настойчиво советуют всё выкинуть и сделать самоделку их диодов и резисторов. Зачем ему это нужно?
У кого есть Озон — могут там ПРИОБРЕСТИ модуль и немного сэкономить
Да, это точно! К слову, чтобы паять самоделки, нужно быть в этом компетентным (а я таковым не являюсь). Для таких людей, как я, специально обученные люди всё уже сделали и продают. А такие люди, как я, с удовольствием делятся своим опытом в их использовании)
sl.aliexpress.ru/p?key=LXTTVHG
Слаботочную UPS на 5 Вольт из модулей я делал 4 года назад. youtu.be/hJIJLefYoKg Позже сделал мощный блок. Видео youtu.be/s_4QmhJjJyU
Не факт что он будет работать как ожидается при нагрузке более 0.5А.
Схемку бы его увидеть, или реальные замеры токов на входе, выходе, аккуме…
a.aliexpress.com/_EIpkjeI
ток там поменьше, и
по качеству, конечно, скорее всего будет хуже, но там посмотрим. Больше переживаю за защиты
Чем данная плата лучше диода в моем случае? У меня токи максимум 4-5А, падение 0.35-0.4В (сдвоенный ДШ в ТО-220).
Детали уже не покупаю, все запасы раздал/продал/выбросил. Дом не склад.
Мне тут понадобилось «задерживать» на несколько секунд (настраиваемо) +12В после пропадания сигнала. И две штуки. Хотел собрать на макетке, полез на «Озон»… А там за 129 уже плата, микроконтроллер, MOSFETы, экран, кнопки, готовая программа… Дешевле точно не сделать.
Но то же самое: хоть я и поменял кулер на тихий и «приделал» плавный старт, но хочется чего-то совсем бесшумного.
Задумался о Back UPS или online-interactive UPS низкой мощности без кулера.
Задумал собрать батарею LiFePo4 6S, чтобы напрямую питать мелкий комп, монитор, а через DC-DC — роутер, коммутатор и т. д. И как раз думал о схеме «ввода резерва».