Датчик переменного тока ZMCT103C +доработка
- Цена: примерно 100 р включая доставку
- Перейти в магазин
Это гальванически изолированный датчик силы переменного тока от 10 мА до 5А. По сути трансформатор тока на плате с операционным усилителем, позволяющим регулировать напряжение на выходе модуля. Согласно спецификации на токовый трансформатор, гальваническая развязка обеспечивает безопасность от импульсных скачков напряжения амплитудой до 4.5 kV.

На выходе платы переменное напряжение, примерно повторяющее форму тока в первичной цепи. Данное устройство не является датчиком в общепринятом смысле, преобразующим входной параметр (в данном случае силу переменного тока) в постоянное выходное напряжение или постоянный ток некоторого диапазона (обычно от 4 до 20 мА). В общем это просто модуль гальванической развязки на основе токового трансформатора, плату которого по идее можно было заменить нагрузочным резистором на трансформатор тока, и делителем выходного напряжения.

Токовый трансформатор должен работать в режиме короткого замыкания вторичной обмотки. Тем самым он обеспечивает выходной ток, пропорциональный силе тока в первичной цепи. Если обмотку ТТ не замкнуть — на ней может развиться высокое напряжение холостого хода, и наступит пробой. На практике, применительно к данному трансформатору, вместо короткого замыкания допустимо нагрузить на резистор Rн сопротивлением в десятки или единицы Ом и мощностью 0.5 Вт, с которого снять выходное напряжение через более высокоомный регулируемый делитель.

Поэтому вопрос зачем тут операционник — остается открытым, если не считать фильтра от высокочастотных помех.
Для тестирования модуля применены генератор сигналов различной формы в качестве источника тока, и цифровой «true rms» амперметр для контроля силы переменного тока в первичной цепи. А также цифровой милливольтметр «true rms» и осциллограф на выходе платы. Генератор сигналов обеспечивает выходное напряжение до нескольких вольт RMS на нагрузке 50 Ом. И это напряжение было подобрано так, чтобы сила тока составила 50 мА.

Плата подключается тремя проводами: общий, питание, и выход. Напряжение питания платы 10V.

При токе в первичной цепи 50 мА, выходное напряжение модуля меняется подстроечным резистором от нескольких mV до 500 mV. Я выбрал соответствие 1mV / 1 мА, значит при этом токе на выходе платы примерно 50 mV.
Амплитудно-частотная характеристика модуля более-менее равномерна в диапазоне частот от 100 до 1500 Гц. Тем не менее его можно использовть и за пределами этого диапазона, в том числе для сетевого напряжения 50 Гц. Но только если измерение тока производится на фиксированной частоте. И откалибровать конкретно для этой частоты.
График АЧХ в области низких частот:

График АЧХ в области высоких частот:

На входе ток прямоугольной формы, меандр. Ниже осциллограммы выходного напряжения модуля на различных частотах:

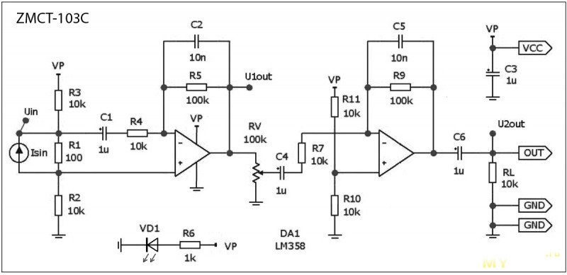
Принципиальная электрическая схема модуля. Он представляет собой двухкаскадный усилитель на ОУ LM358 с 10-кратными коэффициентами усиления каскадов. Kус не регулируется, но между каскадами регулируемый делитель напряжения на подстроечном резисторе RV. Конденсаторы C2 и C5 образуют фильтры НЧ, обрезая слишком высокие частоты. Питание однополярное, средняя точка сформирована искусственно делителями напряжения на резисторах.

Доработка модуля ZMCT-103C
Цель — сделать полноценный датчик, выдающий постоянное напряжение, пропорциональное силе переменного тока в первичной цепи.
Для этого заменим второй усилитель на активный выпрямитель на ОУ по следующей схеме:

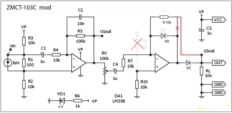
Схема изменится следующим образом. Вместо конденсатора C5 ставим резистор 10 кОм. Вместо резистора R9 и конденсатора C6 ставим диоды VD. Резистор R11 удаляем.

На плате разрезаем дорожку между конденсаторами C5 и C6. И ставим одну проводную перемычку между освободившимся выводом C5, и выходом модуля.

Должно получиться примерно так:

Резистор R5, определяющий Kус первого, и теперь единственного каскада усиления, временно заменил на 150 кОм для увеличения Кус до 15. Это для работы на малых токах менее 1 ампера.
Теперь на выходе модуля постоянное напряжение (точнее пульсирующее), пропорциональное измеряемому току. Его можно подать например на стрелочный прибор. Или поставить интегрирующую цепочку, далее в микроконтроллер или цифровой вольтметр.
Тестируем на синусоидальном токе частотой 500 Гц.
Результаты калибровки на небольших токах. Вверху амперметр переменного тока в первичной цепи. Внизу милливольтметр постоянного напряжения на выходе платы.

Как видим, выходное напряжение пропорционально силе переменного тока в первичной цепи.

На выходе платы переменное напряжение, примерно повторяющее форму тока в первичной цепи. Данное устройство не является датчиком в общепринятом смысле, преобразующим входной параметр (в данном случае силу переменного тока) в постоянное выходное напряжение или постоянный ток некоторого диапазона (обычно от 4 до 20 мА). В общем это просто модуль гальванической развязки на основе токового трансформатора, плату которого по идее можно было заменить нагрузочным резистором на трансформатор тока, и делителем выходного напряжения.

Токовый трансформатор должен работать в режиме короткого замыкания вторичной обмотки. Тем самым он обеспечивает выходной ток, пропорциональный силе тока в первичной цепи. Если обмотку ТТ не замкнуть — на ней может развиться высокое напряжение холостого хода, и наступит пробой. На практике, применительно к данному трансформатору, вместо короткого замыкания допустимо нагрузить на резистор Rн сопротивлением в десятки или единицы Ом и мощностью 0.5 Вт, с которого снять выходное напряжение через более высокоомный регулируемый делитель.

Поэтому вопрос зачем тут операционник — остается открытым, если не считать фильтра от высокочастотных помех.
Для тестирования модуля применены генератор сигналов различной формы в качестве источника тока, и цифровой «true rms» амперметр для контроля силы переменного тока в первичной цепи. А также цифровой милливольтметр «true rms» и осциллограф на выходе платы. Генератор сигналов обеспечивает выходное напряжение до нескольких вольт RMS на нагрузке 50 Ом. И это напряжение было подобрано так, чтобы сила тока составила 50 мА.

Плата подключается тремя проводами: общий, питание, и выход. Напряжение питания платы 10V.

При токе в первичной цепи 50 мА, выходное напряжение модуля меняется подстроечным резистором от нескольких mV до 500 mV. Я выбрал соответствие 1mV / 1 мА, значит при этом токе на выходе платы примерно 50 mV.
Амплитудно-частотная характеристика модуля более-менее равномерна в диапазоне частот от 100 до 1500 Гц. Тем не менее его можно использовть и за пределами этого диапазона, в том числе для сетевого напряжения 50 Гц. Но только если измерение тока производится на фиксированной частоте. И откалибровать конкретно для этой частоты.
График АЧХ в области низких частот:

График АЧХ в области высоких частот:

На входе ток прямоугольной формы, меандр. Ниже осциллограммы выходного напряжения модуля на различных частотах:

Принципиальная электрическая схема модуля. Он представляет собой двухкаскадный усилитель на ОУ LM358 с 10-кратными коэффициентами усиления каскадов. Kус не регулируется, но между каскадами регулируемый делитель напряжения на подстроечном резисторе RV. Конденсаторы C2 и C5 образуют фильтры НЧ, обрезая слишком высокие частоты. Питание однополярное, средняя точка сформирована искусственно делителями напряжения на резисторах.

Доработка модуля ZMCT-103C
Цель — сделать полноценный датчик, выдающий постоянное напряжение, пропорциональное силе переменного тока в первичной цепи.
Для этого заменим второй усилитель на активный выпрямитель на ОУ по следующей схеме:

Схема изменится следующим образом. Вместо конденсатора C5 ставим резистор 10 кОм. Вместо резистора R9 и конденсатора C6 ставим диоды VD. Резистор R11 удаляем.

На плате разрезаем дорожку между конденсаторами C5 и C6. И ставим одну проводную перемычку между освободившимся выводом C5, и выходом модуля.

Должно получиться примерно так:

Резистор R5, определяющий Kус первого, и теперь единственного каскада усиления, временно заменил на 150 кОм для увеличения Кус до 15. Это для работы на малых токах менее 1 ампера.
Теперь на выходе модуля постоянное напряжение (точнее пульсирующее), пропорциональное измеряемому току. Его можно подать например на стрелочный прибор. Или поставить интегрирующую цепочку, далее в микроконтроллер или цифровой вольтметр.
Тестируем на синусоидальном токе частотой 500 Гц.
Результаты калибровки на небольших токах. Вверху амперметр переменного тока в первичной цепи. Внизу милливольтметр постоянного напряжения на выходе платы.

Как видим, выходное напряжение пропорционально силе переменного тока в первичной цепи.
Самые обсуждаемые обзоры
| +77 |
4262
127
|
| +56 |
3822
101
|
| +78 |
2746
43
|
Я исп. такую схему подключения трансформатора тока к MK